Добавить в корзинуПозвонить
Найти в Дзене
Паяльник

Усилитель мощности ИЗОТОП 1.0 [2023]

1. Предисловие Сборка усилителей мощности звуковой частоты - это увлекательный и захватывающий процесс, привлекающий любого радиолюбителя. Усилитель мощности звуковой частоты (УМЗЧ) ИЗОТОП 1.0 может улучшить качество вашего звука и сделать вашу аудиосистему более достоверной, мощной и надежной. В этой статье предлагаю вам схему, печатную плату, руководство по сборке и описание работы данного усилителя, чтобы вы могли самостоятельно построить данный УМЗЧ. Во время разработки усилителя была поставлена цель достичь высоких характеристик, таких как: низкий уровень шумов, минимальные нелинейные и интермодуляционные искажения, высокая скорость нарастания выходного сигнала, широкий частотный диапазон, высокая повторяемость, надежность и стабильность схемы, а также уменьшение количества необходимых элементов и исключение тех компонентов, которые сложно найти. Этот усилитель будет отличным выбором для тех, кто ищет качественный звук и желает улучшить свою аудиосистему. Следуя руководству по сбо
Усилитель мощности ИЗОТОП
Усилитель мощности ИЗОТОП

1. Предисловие

Сборка усилителей мощности звуковой частоты - это увлекательный и захватывающий процесс, привлекающий любого радиолюбителя. Усилитель мощности звуковой частоты (УМЗЧ) ИЗОТОП 1.0 может улучшить качество вашего звука и сделать вашу аудиосистему более достоверной, мощной и надежной. В этой статье предлагаю вам схему, печатную плату, руководство по сборке и описание работы данного усилителя, чтобы вы могли самостоятельно построить данный УМЗЧ.

Во время разработки усилителя была поставлена цель достичь высоких характеристик, таких как: низкий уровень шумов, минимальные нелинейные и интермодуляционные искажения, высокая скорость нарастания выходного сигнала, широкий частотный диапазон, высокая повторяемость, надежность и стабильность схемы, а также уменьшение количества необходимых элементов и исключение тех компонентов, которые сложно найти.

Этот усилитель будет отличным выбором для тех, кто ищет качественный звук и желает улучшить свою аудиосистему. Следуя руководству по сборке, вы сможете самостоятельно собрать и настроить данный УМЗЧ.

2. Введение

Идея данного усилителя появилась с приближением дипломной работы, в 2017 году, тогда же была разработана схема и печатная плата. С 2018 года усилитель исправно работает по сей день. С тех пор схема пережила много изменений, доработок и тестов.
При разработке УМЗЧ активно применялись программы для моделирования SPICE такие как: Multisim 14, Proteus, Easy EDA.

Для сборки УМЗЧ, вам потребуются:
  а) Минимальные знания в чтении схем электрических принципиальных.
  б) Паяльник и принадлежности (припой, флюс, пинцет итд).
  в) Печатная плата (о ней мы поговорим ниже).
  г) Мультиметр и/или LCR-T4 ESR или аналогичный прибор.

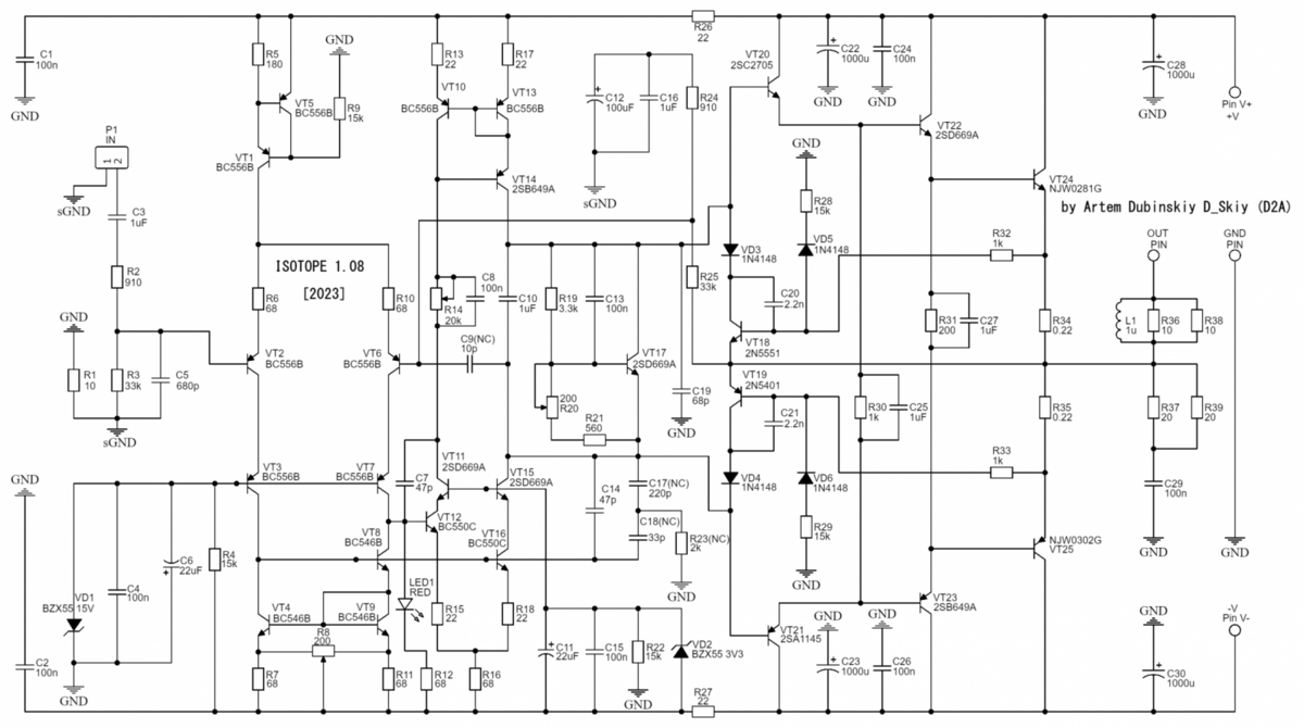
3. Схема

-2

Схема данного усилителя представляет собой усилитель Лина, построенный по трехкаскадной схеме:

Входной каскад (ВК) представляет собой дифференциальный каскад (ДК) VT2, VT6, нагруженный на каскод VT3, VT7, который в свою очередь нагружен на токовое зеркало Уилсона VT4, VT8, VT9 и запитанный от генератора стабильного тока (ГСТ) VT1, VT5.
В дифференциальном каскаде и каскоде применены малошумящие транзисторы. Использование токового зеркала Уилсона удвоило выходной ток и увеличило усиление первого каскада.

Каскад усиления напряжения (КУН) схематично схож с ВК и представляет собой ДК VT12, VT16 нагруженный на каскод VT11, VT15, который в свою очередь нагружен на токовое зеркало Уилсона VT10, VT13, VT14.

Выходной каскад представляет собой "тройку" эмиттерных повторителей VT20-VT25, использование "тройки" в выходном каскаде усилителя приводит к улучшению работы всего устройства и снижению искажений в выходном сигнале.Так как данный выходной каскад имеет высокое входное сопротивление, он хорошо согласуется с КУН и снижает на него нагрузку, помимо этого, данное решение снижает влияние нагрузки на характеристики УМЗЧ.

Схема смещения и термостабилизации выходного каскада построена на транзисторе VT17 и резисторах R19-R21.

Цепи коррекции усилителя выполнены на элементах C7, C14, С19. Также на плате предусмотрены корректирующие элементы C9, C17, С18, R23, с пометкой NC, что означает не устанавливать, но об этих элементах поговорим ниже.

Цепь защиты усилителя напряжения от насыщения построена на LED1 и R12, во время клиппинга данный светодиод зажигается, тем самым защищая транзистор VT12 от насыщения.

Защита от короткого замыканияданный усилитель имеет защиту от короткого замыкания в нагрузке и построен на VT18, VT19.

Данный УМЗЧ имеет 2 земли: сигнальную и силовую, которые разделены через резистор R1, это решение позволяет значительным образом снизить уровень шумов УМЗЧ.

4. Технические характеристики

Замеры схемы были выполнены на авторской печатной плате, при помощи нескольких звуковых интерфейсов: Focusrite Scarlett 2i2 3-rd Gen, MOTU M4, ASUS STRIX RAID DLX (Твикнутая версия: заменены ОУ и конденсаторы) и компьютерных программ REW 5.20 и комплекс Шмелёва. В качестве нагрузки усилителя использовались мощные резисторы номиналом 4Ом, 6Ом, 8Ом. Напряжение питания ± 44В, ток покоя выходных транзисторов - 80мА. В качестве генератора сигнала были использованы: генератор сигналов UNI-T UTG962E, а также генератор сигналов из комплекса Шмёлева. В роли источника питания использованы два блока питания, построенных на RIDEN RD6012P-W и дополнительных сглаживающих конденсаторах емкостью по 20000мкФ в каждом плече.

Возникает вопрос, зачем использовать столько различных звуковых интерфейсов и программ?!
Ответ прост, была возможность, к тому же у всех этих интерфейсов есть свои сильные и слабые стороны (например у focusrite scarlett 2i2 собственное КНИ порядка 0,001, а у STRIX RAID DLX КНИ 0,00025, но при этом шум первой - порядка -124dB против -105dB итд.), а также это позволило получить более точные характеристики УМЗЧ.


Параметры помеченные символом (*) получены с использованием программ для компьютерного моделирования схем

Напряжение питания от ±25В до ±45В;
Полоса пропускания* -3db: 6Гц - 300кГц;
Максимальная скорость нарастания* выходного сигнала 50В/мкс;

Долговременная выходная мощность (8Ом, 1кГц, THD < 0,5% Uпит = ±44В) ≈ 80Вт 
Долговременная выходная мощность (6Ом, 1кГц, THD < 0,5% Uпит = ±44В) ≈ 110Вт
Долговременная выходная мощность (4Ом, 1кГц, THD < 0,5% Uпит = ±44В) ≈ 150Вт

Долговременная выходная мощность (8Ом, 1кГц, THD < 0,0015% Uпит = ±44В) ≈ 60Вт
Долговременная выходная мощность (6Ом, 1кГц, THD < 0,0012% Uпит = ±44В) ≈ 80Вт
Долговременная выходная мощность (4Ом, 1кГц, THD < 0,002% Uпит = ±44В) ≈ 100Вт

Интермодуляционные искажения IMD80Вт, 6Ом, не более 0,0025%

Осциллограмма выходного сигнала усилителя, работающего на 6 Омную нагрузку. Выходная мощность 110Вт

-3
Осциллограмма выходного сигнала усилителя, работающего на 6 Омную нагрузку. Выходная мощность 80Вт
Осциллограмма выходного сигнала усилителя, работающего на 6 Омную нагрузку. Выходная мощность 80Вт
Осциллограмма выходного сигнала усилителя, работающего на 6 Омную нагрузку. В режиме перегрузки
Осциллограмма выходного сигнала усилителя, работающего на 6 Омную нагрузку. В режиме перегрузки
Осциллограмма переходной характеристики (работа УМЗЧ на меандр) 1кГц
Осциллограмма переходной характеристики (работа УМЗЧ на меандр) 1кГц
Осциллограмма переходной характеристики (работа УМЗЧ на меандр) 10кГц
Осциллограмма переходной характеристики (работа УМЗЧ на меандр) 10кГц
Осциллограмма переходной характеристики (работа УМЗЧ на меандр) 20кГц
Осциллограмма переходной характеристики (работа УМЗЧ на меандр) 20кГц
Скорость изменения выходного напряжения = 30 В/мкс
Скорость изменения выходного напряжения = 30 В/мкс
Собственный шум усилителя не хуже -110дБ
Собственный шум усилителя не хуже -110дБ
Нелинейные искажения THD на частоте 1кГц  80Вт, 6Ом, не более 0,0012%
Нелинейные искажения THD на частоте 1кГц 80Вт, 6Ом, не более 0,0012%
-12

Интермодуляционные искажения IMD, 80Вт, 6Ом, не более 0,0025%
Интермодуляционные искажения IMD, 80Вт, 6Ом, не более 0,0025%

5. Печатная плата

-14
-15

Авторская печатная плата имеет размеры 100х84мм, была спроектирована и разработана таким образом, чтобы ее было можно изготовить как в домашних условиях, по любому из доступных методов, так и заказать на любом из доступных сервисов по изготовлению печатных плат. Печатная плата содержит 14 перемычек. Если заказывать двухстороннюю печатную плату, то эти перемычки будут выполнены на верхней стороне платы и их не надо устанавливать, но об этом подробнее в 7 пункте "Сборка".

6. Рекомендации по выбору элементной базы

В данном разделе рассмотрим общие вопросы по типам используемых компонентов и некоторые рекомендации по выбору и подготовке элементной базы.

Резисторы постоянные, необходимо использовать металлопленочные, так как они имеют самый низкий уровень собственных шумов и повышенную точность, как правило имеют синий цвет корпуса, также допускается использование резисторов МЛТ.

Вешний вид резисторов:

-16
Резисторы подстроечные, допускается использование только многооборотных резисторов типа 3296W. 
Резисторы подстроечные, допускается использование только многооборотных резисторов типа 3296W. 

Конденсаторы электролитические. Возможно использование электролитических конденсаторов различных марок, при условии соблюдения требований к их характеристикам, а также уровням эквивалентного последовательного сопротивления и потери напряжения (ESR, Vloss).

Конденсаторы керамические, следует использовать только многослойные, такие как X7R, Y5V и NPO. Они имеют схожие характеристики и часто выглядят очень похожими друг на друга, что в некоторых случаях делает невозможным их отличие по внешнему виду. Внешний вид конденсаторов разрешенных к использованию:

-19

Транзисторы, вопрос, требующий особого внимания, так как на рынке существует множество поддельных продуктов, которые могут быть похожи на оригинальные изделия только внешне, а иногда даже могут быть и не похожи. Это относится как к мощным, так и к маломощным транзисторам. Перед покупкой транзисторов необходимо тщательно изучить даташит. При покупке важно обратить внимание на то, что на корпусе оригинальных транзисторов присутствуют четко выраженные гравировки, лазерная маркировка или печатные надписи. Качество этих надписей должно быть высоким и четким. В свою очередь, поддельные изделия могут иметь неровности на корпусе, неравномерную гравировку или нанесение печатных надписей низкого качества. Лучший способ гарантировать приобретение оригинальных компонентов - это покупать их у проверенных поставщиков и производителей, имеющих хорошую репутацию. Размер кристалла поддельного(слева) и оригинального(справа) транзистора: Использование неоригинальных, некачественных компонентов может значительно ухудшить работоспособность и характеристики всего устройства, а в некоторых случаях может привести к полному выходу его из строя!

Индуктивность. В данной схеме используется катушка индуктивности L1, которую необходимо изготовить своими руками из медной проволоки диаметром 1-1,2мм в 2 слоя, количеством 9 витков  в 1 слое и 8 витков во 2 слое на диаметре 6,5мм. В качестве оправки можно использовать простой карандаш.
Второй вариант намотки - 15 витков в 1 слой, на диаметре 8,5мм.

7. Сборка

Сборка устройства состоит из нескольких этапов:

1. Подготовка
Подготовка и проверка каждого компонента схемы на соответствие заявленным характеристикам:
- все резисторы проверяются на наличие необходимого сопротивления с точностью не хуже 1%;
- конденсаторы проверяются на емкость, ESR и напряжение утечки, все таблицы можно найти в интернете;
- проверка всех диодов, стабилитронов и светодиода, падение напряжение на котором должно быть в районе 1,8В;
- проверка и подбор транзисторов (подробно про подбор транзисторов следующий пункт). Для проверок можно использовать мультиметр с функцией измерения hfe (коэффициент усиления) транзисторов или же китайский приборчик LCR-T4 ESR или аналогичный.

-20

2. Замены
При питании схемы до ±40В транзисторы VT1-VT3, VT5-VT7, VT10, VT13 могут быть замены на BC560В, а VT4, VT9 могут быть заменены на BC550B. 
Конденсатор С5 может быть установлен номиналом 1нФ. 
Также, на плате присутствуют места для установки дополнительных цепей коррекции, если собирать УМЗЧ по авторской схеме и плате, то устанавливать их не требуется. Но если вы неудержимый авантюрист и риск второе ваше имя и вы, например, решили, что в замен VT12, VT16 необходимо установить составные транзисторы, то данные конденсаторы C9, C17, C18 и резистор R23  могут вам пригодится вместе с парой выходных транзисторов.
Также варианты замены некоторых компонентов есть в списке радиоэлементов.

3. Подбор транзисторов по hfe
Все указанные транзисторы необходимо подобрать с точность не хуже 1%.
- VT2, VT6;
- VT3, VT7;
- VT4, VT8, VT9;
- VT10, VT13;
- VT11, VT15, также можно попробовать подобрать к ним пару VT14;
- VT12, VT16 - желательно подобрать с максимальным hfe от 600.

4. Монтаж
Если вы собираете УМЗЧ на односторонней плате, то тогда монтаж начнется с установки четырнадцати перемычек, для двухсторонних плат этого не требуется, так как эти перемычки выполнены верхнем слоем. 

Вид со стороны верхнего слоя печатной платы, красным цветом обозначены перемычки:

В целом дальнейший порядок монтажа не важен, принято выполнять монтаж от мелких деталей к более крупным, я же постараюсь описать процесс сборки, давая рекомендации.
Следующим этапом, начинаем монтаж SMD резисторов R36, R38, R39, которые расположены на нижнем слое платы.

-22

Далее выполним монтаж резисторов R1-R33, кроме подстроечных резисторов R8, R14, R20, монтаж диодов VD3-VD6, стабилитронов VD1, VD2 и резисторов R34,R35,R37.
Затем следует установка конденсаторов C7, C13, C14, C19, после установка транзисторов VT1-VT10, VT12-VT14, VT16, VT18,VT19.
Хочу обратить внимание, что транзисторы
VT1, VT5;
VT2, VT6; 
VT3, VT7; 
VT4, VT8, VT9;
VT10, VT13;
необходимо между собой соединить, для образования теплового контакта, это можно выполнить с помощью медного/алюминиевого скотча или термо клея. Это необходимо сделать для того, чтобы снизить дрейф характеристик транзистора при изменении температуры.

-23

Затем установим все пленочные конденсаторы C1-C5, C8, C10, C13, C15, C16, C20, C21, C24-C27, C29 и светодиод LED1.

-24

Установим выходные штекеры OUT, V+, V-, GND. Перед запайкой подстроечных резисторов R8, R14*, R20, необходимо путем вращения движка настроить следующие сопротивления:

-25

*После окончательной сборки, настройки и проверки усилителя, настоятельно рекомендуется резистор R14 выпаять, замерить его сопротивление, подобрать постоянный резистор из ряда Е24, мощностью 0.5Вт - 1Вт и впаять его на место R14.

-26

Далее выполним монтаж электролитических конденсаторов С6, С11, С12 и транзисторов VT20, VT21. После установим конденсаторы C22, C23, C28, C30 (при использовании высококачественного стабилизированного блока питания данные конденсаторы можно заменить на 470 мкФ). 
После установки конденсаторов необходимо установить ранее изготовленную индуктивность L1.

-27

Далее установим транзисторы VT11, VT15. 
Внимание, транзисторы необходимо соединить между собой через термоинтерфейс, например термопасту и установить на теплоотвод таким образом, чтобы они между собой не имели электрического контакта, для этого можно использовать специальные диэлектрические термопрокладки.
Установим после этого транзисторы VT14, VT22-VT24. На этом сборка устройства закончена.

-28

После установки всех компонентов усилителя на печатную плату, необходимо внимательно проверить правильность их размещения в соответствии со схемой. Затем следует тщательно удалить остатки флюса и провести визуальный осмотр для выявления возможных коротких замыканий дорожек и компонентов на печатной плате, а также исключить возможность некачественной пайки.

8. Первый запуск и настройка

Если для проверки собранной платы усилителя вы используете лабораторный блок питания с возможностью ограничения выходного тока, необходимо установить выходной ток в районе 150мА. В момент включения ток немного "подпрыгнет", после чего должен прийти в норму. Исправная плата усилителя не должна потреблять ток больше 150мА, в противном случае устройство содержит какие-либо дефекты. 
Если для проверки собранной платы усилителя вы используете обычный трансформаторный блок питания, то в первичную обмотку трансформатора необходимо последовательно включить лампу накаливая мощностью 40-60Вт. В момент включения лампа кратковременно должна засветиться и затем погаснуть. Если собранная плата усилителя неисправна, то лампа будет ярко светить, в этом случае необходимо отключить питание усилителя.

В случае успешного запуска платы, даем поработать ей пару минут, после чего необходимо проверить элементы усилителя на наличие чрезмерного нагрева. Для контроля температуры можно использовать палец.  Если все в порядке, то можно отключать ограничение по току/убирать лампу накаливания.

Подстройка нуля, замкнем ВХОД усилителя (соединим сигнальную землю и вход), подадим питание на плату УМЗЧ и измерим постоянное напряжение на выходе УМЗЧ, оно должно быть в пределах 0±5мВ, если оно не попадает в данный диапазон, то путем вращения движка переменного резистора R8 добиваемся нужного значения (чем ближе к 0В тем лучше). 

Подстройка напряжения коллектора VT11, после успешной подстройки нуля, необходимо выровнять напряжения на коллекторах транзисторов VT11, VT15, для этого установим щупы вольтметра на предусмотренные на плате точки Т1 и Т2 (находятся радом с транзисторами VT11, VT15), и путем вращения движка переменного резистора R14, добиваемся показаний на вольтметре 0±800мВ (чем ближе к 0В тем лучше).

Установка тока покоя, происходит в 3 этапа:

1. Установить ток покоя от 30 до 50мА, для этого необходимо установить щупы милливольтметра на эмиттеры транзисторов VT24, VT25, и путем вращения движка подстроечного резистора R20, добиться показаний от 13мВ до 22мВ.
2. Прогреть УМЗЧ в течение 10-20 минут.
3. Установить ток покоя от 60 до 100мА, для этого необходимо установить щупы милливольтметра на эмиттеры транзисторов VT24, VT25, и путем вращения движка подстроечного резистора R20, добиться показаний от 27мВ до 45мВ. 

Места для установки щупов на эмиттеры транзисторов:

-29

После завершения всех необходимых настроек усилителя настоятельно рекомендуется, подстроечный резистор R14, выпаять, замерить его сопротивление, подобрать постоянный резистор из ряда Е24, мощностью 0,5Вт - 1Вт и впаять его на место R14.

-30

Поздравляю! Ваше устройство полностью собрано и готово, чтобы радовать вас своим прекрасным звучанием!

9. Заключение

В заключении хочу добавить схему для соединения блоков усилителя, защиты, АС и земель для стерео УМЗЧ.

-31

Во вложениях к статье вы найдете gerber-файлы для изготовления печатной платы, достаточно просто отправить скачанный архив ("Gerber_PCB_IZOTOP.zip") в сервис по производству печатных плат.  
Там же вы найдете архив с данными для импортирования проекта (схема, печатная плата) в среду
Easy EDA
Для импорта файлов первым делом распакуйте приложенный архив ("EasyEDA.rar") с json-файлами в удобное вам место, затем зайдите в Easy EDA, авторизуйтесь, нажмите "Файл"->"Открыть"->"EasyEDA", в появившемся окне перейдите в каталог, в котором вы распаковали ранее файлы и выберите файл "SCH_IZOTOP.json", файл загрузиться в систему. В появившемся окне нажмите "Импорт", у вас должна открыться схема УМЗЧ, нажмите "Файл"->"Сохранить", в появившемся окне нажмите "Сохранить". Далее нажмите "Файл"->"Открыть"->"EasyEDA", в появившемся окне перейдите в каталог, в котором вы распаковали ранее файлы и выберите файл "PCB_IZOTOP.json". В появившемся окне нажмите "Импорт", у вас должна открыться печатная плата УМЗЧ, нажмите "Файл"->"Сохранить", в появившемся окне в графе "Проект" выберите проект "D2AMP" (это тот проект в который мы сохранили схему) и нажмите "Сохранить". Теперь у вас есть готовый проект в Easy EDA, в котором вы можете редактировать схему и печатную плату (менять шелкографию, дорожки итд).

Также во вложениях находится файл печатной платы "IZOTOP_1.08.lay6", для программы Sprint-Layout 6

Спасибо за внимание!

С уважением к вам и вашему делу Дубинский Артем [2023]

Скачать список элементов (PDF)

Прикрепленные файлы:

Обсуждение статьи на форуме