Добавить в корзинуПозвонить
Найти в Дзене
Дневник электронщика

Транзистор-тестер советских времён

Эта схема транзистор-тестера советских времён знаком каждому мальчишке, который хотя бы раз ходил в радиокружок, или каждый второй собирал его лично. Схема проста, как две копейки: по сути она представляет два мультивибратора, которые формируют последовательно П-образный сигнал разной полярности. В качестве транзисторов VT1 и VT3 используются КТ315, а качестве VT2 и VT4 - КТ361. Вся схема питается от 4,5 Вольт, которые можно взять от 3-х пальчиковых батареек или от power-bank. В качестве светодиодов используются любые индикационные, желательно разных цветов. Таким пробником можно проверить почти все компоненты. По сути это транзистор-тестер советских времён, который может изготовить любой желающий. До новых встреч!
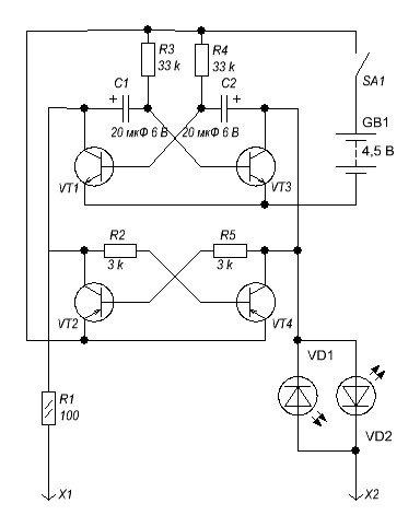
Схема пробника на транзисторах
Схема пробника на транзисторах

Эта схема транзистор-тестера советских времён знаком каждому мальчишке, который хотя бы раз ходил в радиокружок, или каждый второй собирал его лично.

Схема проста, как две копейки: по сути она представляет два мультивибратора, которые формируют последовательно П-образный сигнал разной полярности. В качестве транзисторов VT1 и VT3 используются КТ315, а качестве VT2 и VT4 - КТ361. Вся схема питается от 4,5 Вольт, которые можно взять от 3-х пальчиковых батареек или от power-bank. В качестве светодиодов используются любые индикационные, желательно разных цветов.

Таким пробником можно проверить почти все компоненты. По сути это транзистор-тестер советских времён, который может изготовить любой желающий.

До новых встреч!