Найти в Дзене
RadioMix

Лабораторный источник питания на одной микросхеме LM317

Лабораторный источник питания - это очень полезное устройство для отладки различных электронных устройств и схем. Поскольку имеется возможность устанавливать раздельно выходное напряжение и выходной ток источника питания, сводится к минимуму возможность вывести из строя исследуемое устройство или схему. Готовых к приобретению лабораторных источников питания можно найти в достаточном ассортименте. Цены доступные. Но иногда хочется изготовить не очень сложный и функционально удобный источник питания конкретно под свои конкретные потребности. Файл STU_I-LM317.cir предложенного решения источника питания на одной микросхеме LM317 в программе MICROCAP 12 прилагается. Просматривая единственную статью на канале “Изящная схемотехника” с различными схемами, увидел источник питания, состоящей из двух соединенных последовательно функциональных узлов на микросхемах LM317 – стабилизатор тока и стабилизатор напряжения. Решение вполне рабочее. Но утверждение автора статьи о том, что он не встречал нор
Лабораторный источник питания - это очень полезное устройство для отладки различных электронных устройств и схем. Поскольку имеется возможность устанавливать раздельно выходное напряжение и выходной ток источника питания, сводится к минимуму возможность вывести из строя исследуемое устройство или схему. Готовых к приобретению лабораторных источников питания можно найти в достаточном ассортименте. Цены доступные. Но иногда хочется изготовить не очень сложный и функционально удобный источник питания конкретно под свои конкретные потребности. Файл STU_I-LM317.cir предложенного решения источника питания на одной микросхеме LM317 в программе MICROCAP 12 прилагается.

Просматривая единственную статью на канале “Изящная схемотехника” с различными схемами, увидел источник питания, состоящей из двух соединенных последовательно функциональных узлов на микросхемах LM317 – стабилизатор тока и стабилизатор напряжения. Решение вполне рабочее. Но утверждение автора статьи о том, что он не встречал нормального решения на одной микросхеме LM317 и для стабилизации тока, и для стабилизации напряжения, побудило меня показать решение реализации подобного источника. К сожалению, на текущий момент времени пока я верстаю статью, контент на канале “Изящная схемотехника” отсутствует (и это при количестве подписчиков 1К). Поэтому своими мыслями о лабораторном источнике питания на одной микросхеме LM317 хочу поделиться со всеми интересующимися данным вопросом читателями в текущей статье. На всякий случай, для особо непонятливых читателей и перфекционистов от схемотехники, хочу уточнить, что кроме микросхемы LM317 присутствуют и другие электронные компоненты – без этого никак.

Для анализа источника питания в программе MICROCAP 12 можно воспользоваться файлом STU_I-LM317.cir .

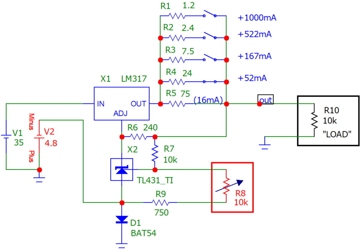
Подробно описывать схему источника питания смысла не вижу – вроде все не сложно и понятно. Но некоторые моменты поясню. Если будут возникать вопросы – спрашивайте – обязательно отвечу и при необходимости внесу дополнения в статью. Схема источника представлена на картинке ниже.

Схема лабораторного источника питания на одной микросхеме LM317.
Схема лабораторного источника питания на одной микросхеме LM317.

Основное напряжение формирует источник V1. Как правило это либо трансформатор-диодный мост-электролитический конденсатор, либо импульсный источник питания на 36В.

Использование вспомогательного источника питания V2 (обязательно стабилизированный) позволяет регулировать выходное напряжение от практически нуля до максимально установленному напряжению. При указанных номиналах резисторов R7…R9 выходное напряжение регулируется в диапазоне +0,03В…+30,33В. Диод D1 – Шоттки, скорее на всякий случай (при обрыве или отсутствии источника V2.

Резисторы R1…R5 задают максимальный выходной ток источника питания. Конкретный выключатель с соответствующим резистором добавляют соответствующее ограничению значение тока. Например, в показанном положении выключателей, выходной ток не превышает значения 50…60мА. При замыкании всех выключателей выходной ток составит сумму указанных значений напротив конкретного выключателя, но не будет превышать максимально внутренне установленному для микросхемы LM317. Согласно листу данных на микросхему LM317 от Texas Instruments (см. рисунок ниже) – максимальный выходной ток микросхемы находится в пределах 1,5…2,2А при разности напряжений вход-выход менее 15В.

Фрагмент из листа данных на микросхему LM317 от Texas Instruments.
Фрагмент из листа данных на микросхему LM317 от Texas Instruments.

Понятно, что речь идет о тепловом режиме микросхемы LM317 (обязательно нужно устанавливать на радиатор для предотвращения перегрева микросхемы). При разности напряжений вход-выход превышающей значение 15В, максимальный выходной ток находится в пределах 0,15…0,4А. Из этого следует, что для получения максимального тока в нагрузке при минимальном напряжении на нагрузке, требуется уменьшать разность напряжений вход-выход микросхемы LM317. Решения могут быть разные, например переключать вручную максимальное напряжение, подаваемое на вход микросхемы LM317, либо использовать следящий импульсный стабилизатор - конкретные реализации в пределах данной статьи рассматривать не буду.

Резистор R6 определяет минимальный ток, которым должна нагружаться микросхема LM317. Согласно листа данных этот ток находится в пределах 3,5…10мА. Из этого следует, что величина резистора R6 может находится в диапазоне сопротивлений 125…357 Ом. В конкретном случае используется 240 Ом.

Про микросхему TL431 известно многим – это параллельный (шунтовой) стабилизатор напряжения с уровнем напряжения управления 2,5В. Хочу отметить, что существует микросхема TL432 с уровнем напряжения управления 1,25В – возможно кому-будь пригодится для общего представления.

Конденсаторы 0,1 мк на входе и выходе в непосредственной близости от микросхемы LM317 не указаны, а также защитный диод со входа на выход микросхемы LM317, хотя и рекомендуются к установке при некотором условии.

Мощности рассеивания элементов не указаны – требуется уточнить, но это не является целью данной статьи.

Приведу схему регулятора напряжения на LM317 и требования к конструкции от Texas Instruments.

Схема источника питания на LM317 от exas Instruments
Схема источника питания на LM317 от exas Instruments

• R1 и R2 необходимы для установки выходного напряжения.

• C_ADJ рекомендуется для улучшения подавления пульсаций выходного напряжения.

• C_i рекомендуется, особенно если регулятор не находится в непосредственной близости от конденсаторов фильтра источника питания. Дисковый конденсатор емкостью 0,1 мкФ или танталовый конденсатор емкостью 1 мкФ обеспечивают достаточный шунт для большинства применений.

• C_O улучшает переходную характеристику, но не требуется для стабильности.

Рекомендуется использовать защитный диод D2, если используется C_ADJ. Диод обеспечивает разрядный путь с низким импедансом.

Рекомендуется использовать защитный диод D1, если используется CO. Диод обеспечивает разрядный путь с низким импедансом.

Возможно Вам будут интересны другие мои статьи.