Найти в Дзене
PELING точка RU

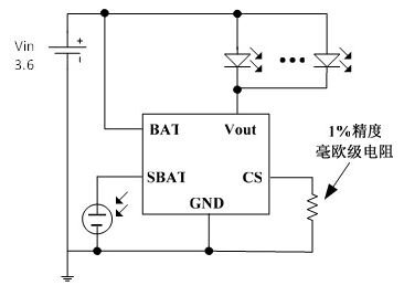
0122 питание 3,6 В (солнечная газонная лампа) Светодиодная пластина привода

0122 представляет собой схему управления солнечной газонной лампой, предназначенную для привода трехэлементной или литиевой батареи, которая объединяет две части цепей управления зарядом и управления приводом; часть управления зарядом может дополнять солнечную энергетическая плата (далее именуемая энергетическая плата) определение уровня, контроль зарядки и защита от обратного тока батареи и другие функции; часть управления приводом может выполнять определение уровня перезаряжаемой батареи (далее именуемой батареей), генерация пульсовой волны, ручной режим ожидания и ограничение максимального пикового тока и т. д. Функция. Схеме требуется только один внешний резисторный элемент для формирования системы понижающего питания постоянного тока, а максимальная эффективность зарядки и эффективность управления превышают 80%. Схема имеет характеристики высокой эффективности, низкого энергопотребления, рабочего напряжения всего 2,4 В, а также функций автоматической зарядки и вождения. Она особен

0122 представляет собой схему управления солнечной газонной лампой, предназначенную для привода трехэлементной или литиевой батареи, которая объединяет две части цепей управления зарядом и управления приводом; часть управления зарядом может дополнять солнечную энергетическая плата (далее именуемая энергетическая плата) определение уровня, контроль зарядки и защита от обратного тока батареи и другие функции; часть управления приводом может выполнять определение уровня перезаряжаемой батареи (далее именуемой батареей), генерация пульсовой волны, ручной режим ожидания и ограничение максимального пикового тока и т. д. Функция. Схеме требуется только один внешний резисторный элемент для формирования системы понижающего питания постоянного тока, а максимальная эффективность зарядки и эффективность управления превышают 80%. Схема имеет характеристики высокой эффективности, низкого энергопотребления, рабочего напряжения всего 2,4 В, а также функций автоматической зарядки и вождения. Она особенно подходит для решений освещения, питаемых от трех или более батарей, и обычно используется для наружной солнечной лужайки. фонари и солнечные ландшафтные фонари. , небольшие солнечные уличные фонари и т. д.

Функции

. Периферийная схема чрезвычайно проста, только токоограничивающий резистор может представлять собой понижающую систему питания с постоянным током, а эффективность превышает 80%;
. Низковольтное применение: 2,40–5,0 В (обычно 3,6–4,5 В), подходит для 3-элементной, одноэлементной литиевой батареи и батареи 4 В;
. Выходной ток: >300 мА, постоянный выходной ток 3,6–4,8 В;
. Высокий КПД: более 80%
. пакет sop8

Преимущество питания:

. 1,2 В (одна батарея) ANA618 Солнечная газонная лампа IC с эффективностью 90 % и одним индуктором;

. 1,2 В (одна батарея) ANA608 КПД до 90%, высокая стабильность и стабильность, солнечная газонная лампа IC

. 2,4 В (две батареи, соединенные последовательно) ANA609 предназначен для двух батарей, эффективность может достигать 90%, высокая стабильность и стабильность солнечной газонной лампы IC

. 1,2 В (одна батарея) ANA650 Макс. 100 мА, два режима работы: горит постоянно и мигает ИС на солнечной лужайке / ИС на дорожных шипах / ИС на вспышку / ИС на предупреждение

. 1,2–2,4 В (одна батарея или две батареи последовательно) 0116 опционально светочувствительная и солнечная панель управления освещением солнечная газонная лампа IC

. 1,2–2,4 В (одна батарея или две батареи последовательно) 0119 Защита от пере разряда, постоянный ток выше 1,0 В, садовая лампа на солнечных батареях IC

. 3,6 В (три батареи последовательно) 0122 (одна батарея) 3,6 В макс. 300 мА, понижающая ИС постоянного тока на солнечных батареях

. 1,2 В (одна батарея) 0120 (одна батарея) ИС на солнечной свече

. 1,2 В (одна батарея) QX5252F (TO-94) газонная лампа на солнечной батарее IC

. 1,2 В (одна батарея) QX5252E (DIP8) газонная лампа на солнечной батарее IC

. 1,8-3,0 В (две батареи последовательно) QX5253 (DIP8) газонная лампа на солнечных батареях IC.

. 1,2–2,4 В (одна батарея или две батареи последовательно) YX806 TO-94 Недорогая солнечная лампа-свеча IC

Другие статьи