Найти в Дзене
Байки про педальки

Эволюция платы-адаптера под установку двух микросхем BBD для аналогового дилея

Предыдущая часть В прошлый раз я сделал адаптер под две микросхемы, основываясь именно на той части схемы, что была использована в основном проекте Aquaboy BL3208 от Madbean. Оказалось, что это вполне рабочий вариант, но есть несколько проблемок: 1) Неудобно паять (на плате нет обозначений, понятных без схемы) 2) Слишком сильно завышается уровень сигнала 3) Проникновение тактового сигнала в звук Изначально я собирался начать с малого и перенести провода, по которым передаются тактовые сигналы. Но потом решил что нет смысла размениваться на полумеры, лучше сразу попробовать переразвести платы. Пойдем лечить с конца списка. Итак, прежняя версия: Что мне тут не нравится, так это длинные и витиеватые дорожки тактовых сигналов (обозначены оранжевым), хотя они и не примыкают непосредственно к дорожкам, которые проводят аудиосигнал (обозначены зелёным), но тем не менее их хотелось бы ещё отдалить... Такая картина получилась из-за того, что я пользовался односторонней автотрассировкой. Лень -

Предыдущая часть

В прошлый раз я сделал адаптер под две микросхемы, основываясь именно на той части схемы, что была использована в основном проекте Aquaboy BL3208 от Madbean.

Оказалось, что это вполне рабочий вариант, но есть несколько проблемок:

1) Неудобно паять (на плате нет обозначений, понятных без схемы)

2) Слишком сильно завышается уровень сигнала

3) Проникновение тактового сигнала в звук

Изначально я собирался начать с малого и перенести провода, по которым передаются тактовые сигналы. Но потом решил что нет смысла размениваться на полумеры, лучше сразу попробовать переразвести платы.

Пойдем лечить с конца списка.

Итак, прежняя версия:

Что мне тут не нравится, так это длинные и витиеватые дорожки тактовых сигналов (обозначены оранжевым), хотя они и не примыкают непосредственно к дорожкам, которые проводят аудиосигнал (обозначены зелёным), но тем не менее их хотелось бы ещё отдалить...

-2

Такая картина получилась из-за того, что я пользовался односторонней автотрассировкой. Лень - двигатель прогресса, но в данном случае можно сделать лучше, надо только приложить руки.

И второй пункт возможного проникновения тактовой частоты - это микширование двух выходов через микшер на постоянных резисторах. Если уровни сигнала на двух выходах немного не совпадут, то как раз это и даст помеху в виде тактовой частоты. Хотелось бы иметь возможность поставить подстроечник для тонкой настройки. Но и вариант установки двух резисторов я оставлю. На всякий пожарный случай.

Теперь про излишний уровень сигнала: надо между выходом первой микросхемы и входом второй микросхемы поставить делитель на постоянных резисторах, чтобы ослабить сигнал перед второй микросхемой. Точное значение резисторов я определю экспериментальным путём, но для начала я ориентировался на найденную на этих выходных статью.

Таким образом схема приобретает вот такой вид:

-3

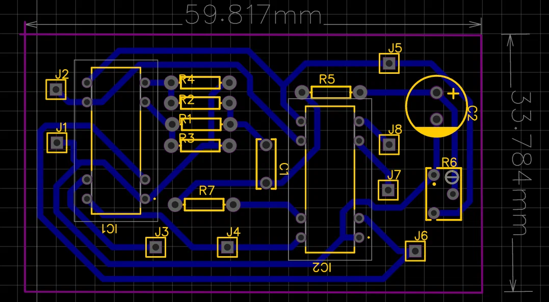
По поводу расположения компонентов для удобства пайки: я переработал плату к виду, когда все номиналы подписаны на картинке. Кроме того все резисторы, расположенные горизонтально, должны иметь номинал 100 килоом. А единственный вертикальный - это тот самый компонент делителя напряжения, он пока обозначен как 10 килоом.

Заодно в плату добавлены несколько джамперов, что позволило сделать её более компактной.

-4

Тактовые сигналы идут по краям платы, минимально соседствуя с другими сигналами (выделено оранжевым)

-5

Блок смешивания сигналов с двух выходов первой BBD (выделен зелёным) допускает как установку многооборотистого подстроечника типа 3266W-1-103, так и двух постоянных резисторов.

-6

Ну и земляной полигон сделал. А также ножки J1-J8 теперь расположены точно по порядку, а то в прошлой версии они располагались весьма приблизительно.

Так что остаётся попробовать, будет ли толк от такого варианта переходника.

Продолжение следует....