Добавить в корзинуПозвонить
Найти в Дзене
Сам себе ремонтер

Ламповый усилитель

Вы можете сделать хороший ламповый усилитель из старых радиодеталей, которые у вас есть под рукой. Но зачем он вам нужн? Ведь ламповые схемы ушли в прошлое, на смену этим вакуумным приборам пришли транзисторы и микросхемы, которые во много раз меньше и эффективнее. Вы можете удивиться, зачем вам возвращаться в прошлое и собирать громоздкие устройства. Поверьте, после сборки вы получите уникальный кристальный ламповый звук и заново откроете для себя множество прекрасной музыки. Этот ламповый усилитель не шипит, в отличие от многих активных колонок для ПК, и, на мой взгляд, имеет сбалансированную АЧХ во всем звуковом диапазоне. Когда вы слушаете музыку, исполняемую настоящими живыми инструментами, вы их слышите. Когда вы слушаете их через транзисторно-микросхемный усилитель среднего диапазона, звук часто смешивается в кашу. Собирая ламповый усилитель, вы можете попрактиковаться в хитроумной работе ламповых схем. Ведь, как часто отмечается на аудиофильских сайтах, разные компоненты зв

Вы можете сделать хороший ламповый усилитель из старых радиодеталей, которые у вас есть под рукой. Но зачем он вам нужн?

Ведь ламповые схемы ушли в прошлое, на смену этим вакуумным приборам пришли транзисторы и микросхемы, которые во много раз меньше и эффективнее. Вы можете удивиться, зачем вам возвращаться в прошлое и собирать громоздкие устройства.

Поверьте, после сборки вы получите уникальный кристальный ламповый звук и заново откроете для себя множество прекрасной музыки. Этот ламповый усилитель не шипит, в отличие от многих активных колонок для ПК, и, на мой взгляд, имеет сбалансированную АЧХ во всем звуковом диапазоне.

Когда вы слушаете музыку, исполняемую настоящими живыми инструментами, вы их слышите. Когда вы слушаете их через транзисторно-микросхемный усилитель среднего диапазона, звук часто смешивается в кашу.

Собирая ламповый усилитель, вы можете попрактиковаться в хитроумной работе ламповых схем. Ведь, как часто отмечается на аудиофильских сайтах, разные компоненты звучат по-разному. А в этой конструкции используется навесной монтаж, где радиодетали припаяны непосредственно друг к другу.

-2

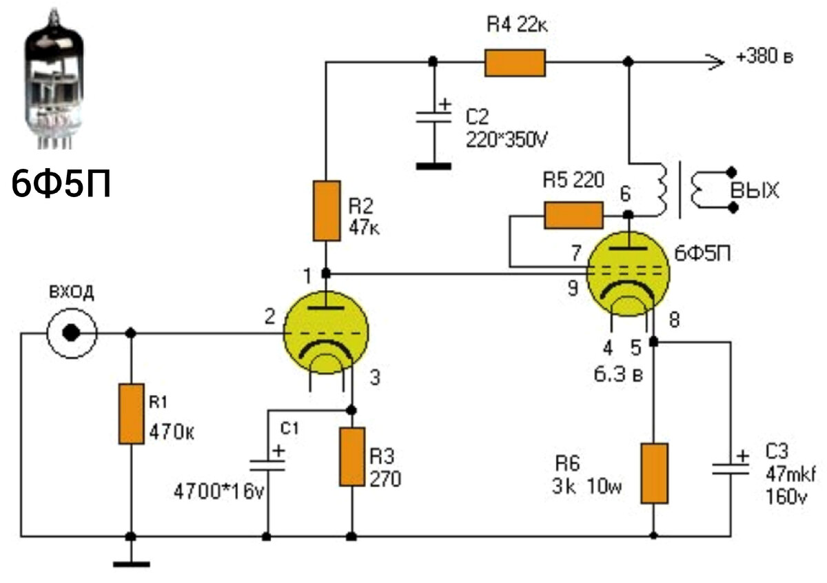
Первый усилитель, собранный в виде макета, представляет собой так называемую схему Лофтина-Уайта (автором этой версии схемы является Сергей Сергеев), в которой первый и второй каскады соединены напрямую без элементов. Усилитель собран только с одной составной лампой, содержащей триод и пентод. Триодная лампа управляет первым каскадом, который в свою очередь управляет вторым каскадом, собранным на пентодной лампе.

6F5P loftin white.

Эта схема характеризуется довольно высоким анодным напряжением в пентодной секции и наличием большого сопротивления, которое выделяет много тепла во время работы.

Каковы же преимущества этой схемы? Во-первых, отсутствует межкаскадный конденсатор (иногда его называют "проходным", что является ошибкой). От этого конденсатора зависит качество звучания усилителя. Сопротивление катода было переменным для возможности настройки, но эта схема работала сразу без настройки. Номинальные значения, указанные на схеме, оказались оптимальными.

-3

Вторая версия усилителя с использованием той же вакуумной лампы и межкаскадного конденсатора. Эта конструкция имеет более низкое анодное напряжение и устраняет необходимость в большом резисторе с пятиполюсным катодом. При моделировании также был установлен переменный резистор, но опять же номинальные значения, указанные на схеме, были подходящими.

Схема услителя довольно простая, поскольку он собран по схеме из старой конструкции вакуумной трубки, которая, судя по всему, является радиоприемником.

После макетирования и тестирования можно собирать корпус и акустическую систему этого усилителя. Поскольку этот усилитель содержит только одну лампу, он подходит в качестве первого лампового усилителя, не требующего настройки.

Единственная настройка второй схемы - это выбор межкаскадного конденсатора (0,068 мкФ, между 3-полюсным анодом и 5-полюсной сеткой). Рекомендуемая емкость составляет 0,047-0,47 мкФ при напряжении 400 В. На аудиофильских сайтах много написано о типе конденсатора, но мнения часто расходятся. Пожалуй, самые распространенные сходятся на PT-3 и K40U-9. Рекомендуются К78, К73, К40, К42, К77, К72П-6 и К72-9.

Резисторы в схеме усилителя - все МЛТ-2 от старых телевизоров; резисторы ВС (зеленые), как говорят, смягчают звук и рекомендуются к применению. Трансформаторы - ТВЗ-1-2, также от телевизоров. Можно использовать и другие "телевизионные" трансформаторы, такие как ТВЗ-1-9 и ТВ-ЗШ, а также трансформаторы от лампового оборудования. Помните, что каждый трансформатор рассчитан на свое сопротивление нагрузки (обычно 4 или 8 Ом). Как правило, вторичную обмотку можно перемотать, сделав отводы для различных нагрузок. Некоторые трансформаторы не имеют зазоров в магнитопроводе. Их наличие или отсутствие можно проверить в интернете.

Если зазор отсутствует, трансформатор необходимо разобрать, сняв I-образную пластину и подложив под нее тонкий лист кальки, затем снова надеть пластину и собрать крышку трансформатора. Зазор предотвращает насыщение магнитопровода трансформатора, иначе трансформатор будет искажать звук.

Помимо этого, стоит также обсудить источник питания трансформатора. В схеме использован трансформатор ТС-180-2: две вторичные обмотки соединены последовательно и их напряжение выпрямляется двойным полупериодным выпрямителем, давая около 270 вольт; если имеется другой трансформатор, например, типа ТА или ТАН, его можно собрать без удвоения выпрямителя по мостовой схеме.

Важной особенностью источников питания ламповых усилителей является использование дросселя в цепи анодного питания для предотвращения гула 50 Гц на лампах и, следовательно, на громкоговорителях. Из-за особенностей схемы усилителя конденсаторы перед и после дросселя были рассчитаны на 200 мкФ 400 В. Для уменьшения фона 50 Гц рекомендуется подключить цепь накала к общему проводу резистором 100-200 Ом. В собранном макете в этом не было необходимости, и без этого резистора фон отсутствовал. В качестве дросселя, стоявшего в источнике питания цепи анодного питания, был использован телевизионный дроссель.

Ниже приведена схема блока питания лампового усилителя известного конструктора ламповых усилителей Манакова.

-4

Важной особенностью, не показанной на схеме, является то, что анодное напряжение должно подаваться после прогрева вакуумной лампы, т.е. не менее чем через 30 секунд после подачи напряжения накала, для чего на схеме предусмотрен отдельный переключатель. Между источником питания и силовым трансформатором встроена лампа накаливания на случай короткого замыкания или сбоев.

В этом усилителе используются отработанные телевизионные лампы. Первоначально предназначенные для использования в телевизионных кадровых блоках, составные лампы (триод+ пянтод) их характеристики делают их очень привлекательными для использования в усилителе начального уровня, и они также очень хорошо звучат.