Найти в Дзене
Байки про педальки

Травлю и паяю плату модуляции для аналогового дилея

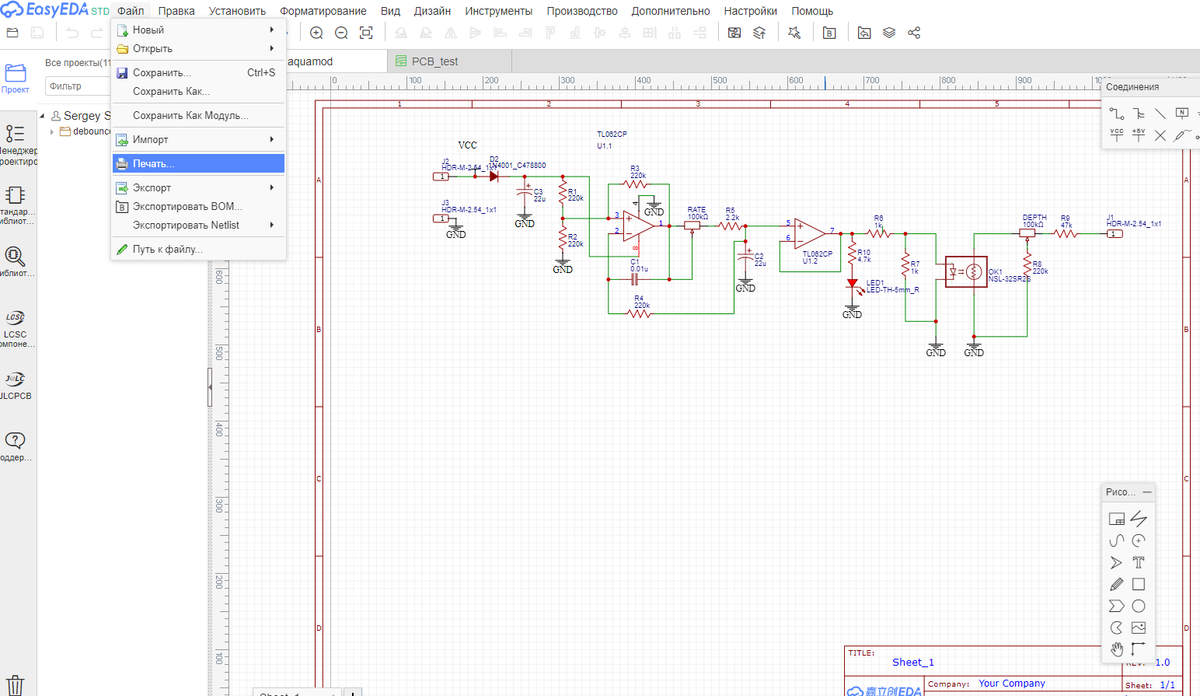
Предыдущая часть В достижении нужного результата по времени задержки была спрятана мина замедленного действия. Ведь пока не было 450 миллисекунд, то не было смысла пилить модуляцию. Теперь же хочешь-не хочешь, а отговорок уже нет. Надо делать. Значит буду делать! Как я уже писал в соответствующей заметке в интернете есть разведенные платы, но я всё-таки решил пойти по пути изготовления своего варианта. Просто чтобы потренироваться с разводкой, а то я редко этим занимаюсь. Когда в EasyEDA делается односторонняя плата, то потом её очень легко преобразовать в нужный рисунок для фоторезиста. Но сперва распечатаю схему, чтобы держать её перед глазами, она печатается просто через соответствующий пункт меню: Если бы я подписал на плате не названия компонентов, а их номиналы, то схема бы не понадобилась. А так - придётся сперва искать название компонента, а потом по схеме определять номинал. А вот с рисунком печатной платы чуть интереснее, его надо не печатать, а экспортировать: Экспорт в PDF

Предыдущая часть

В достижении нужного результата по времени задержки была спрятана мина замедленного действия. Ведь пока не было 450 миллисекунд, то не было смысла пилить модуляцию. Теперь же хочешь-не хочешь, а отговорок уже нет. Надо делать. Значит буду делать!

Как я уже писал в соответствующей заметке в интернете есть разведенные платы, но я всё-таки решил пойти по пути изготовления своего варианта. Просто чтобы потренироваться с разводкой, а то я редко этим занимаюсь.

Когда в EasyEDA делается односторонняя плата, то потом её очень легко преобразовать в нужный рисунок для фоторезиста.

Но сперва распечатаю схему, чтобы держать её перед глазами, она печатается просто через соответствующий пункт меню:

Если бы я подписал на плате не названия компонентов, а их номиналы, то схема бы не понадобилась. А так - придётся сперва искать название компонента, а потом по схеме определять номинал.

А вот с рисунком печатной платы чуть интереснее, его надо не печатать, а экспортировать:

-2

Экспорт в PDF даёт более качественную картинку, чем в PNG, так что использую я именно PDF

Дальше открывается окно параметров экспорта, по умолчанию оно выглядит так:

-3

Для работы с фоторезистом надо поменять несколько пунктов, сделать так:

-4

Нам не нужны верхний слой и верхняя шелкография, зато нужен нижний слой. Ну и цвет можно задать сразу белое на чёрном, чтобы потом не инвертировать. Галочку "зеркально" ставить не надо!

Дальше надо печатать. В данном случае у меня плата экспериментальная, так что высекать в граните печатать на прозрачной плёнке нет нужды, вряд ли мне потребуется изготовить более одного экземпляра. Обойдусь простой бумагой.

Печатаю шаблон и вырезаю нахожу в запасах случайно завалявшийся подходящий по размерам кусочек текстолита

-5

Перед засветкой УФ кладу шаблон напечатанной стороной к плате и капаю на него немного подсолнечного масла. Размазываю масло чтобы бумага стала полупрозрачной. Этого вполне достаточно для экспонирования, просто время засветки надо увеличить. В моем случае в полтора раза по сравнению с шаблонами на прозрачной плёнке.

Чтобы масло не размазывалось где попало - подстилаю макулатуру из почтового ящика
Чтобы масло не размазывалось где попало - подстилаю макулатуру из почтового ящика

После этого проявка-травление-отмывка-сверление, всё почти как обычно. Только на этот раз я облужу дорожки, поскольку плата экспериментальная и возможно я буду вносить "на лету" какие-то изменения.

Для пайки вооружаюсь рисунком платы

-7

Его тоже можно делать через экспорт печатной платы, но я просто делаю PrintScreen, вставляю его в Paint и, выделив нужную часть, - печатаю.

В данном случае деталей у меня мало, компоновка неплотная, так что пайка занимает немного времени.

-8

На плате были разведены регуляторы в виде подстроечных резисторов. Так и задумано, поскольку возможно я буду использовать подход как у Carbon Copy: когда подстроечниками заданы нужные скорость и глубина, а модуляция просто включается и выключается кнопкой. Но пока что я припаял туда на проводах потенциометры и можно попробовать порегулировать более гибко. Светодиод на плате - это для быстрой проверке работоспособности. Если всё спаяно правильно, то он должен моргать в такт модуляции. При краткой проверке так и оказалось. Светодиод моргает, частота морганий меняется регулятором Rate. Правда ещё неизвестно, будет ли работать модуляция в такт морганиям светодиода.

При разводке платы я полагал, что она будет располагаться вторым слоем над основной печатной платой, поэтому не старался оптимизировать её размеры, а задумывался только в сторону уменьшения высоты. Так что электролитические конденсаторы расположены "лежа", операционный усилитель впаян прямо в плату (без использования панельки).

Теперь разберёмся с тем, как интегрировать её в плату дилея. Для подключения требуется три провода:

1) Красный, +9 вольт.

Их можно будет взять прямо на разъеме питания, но в случае с платами от MadBean на плате как правило предусмотрена разводка под светодиод индикации и токоограничивающий резистор для него.

В данном случае это резистор R25
В данном случае это резистор R25

Поскольку я использую отдельный модуль для байпаса, то этой индикацией я не пользуюсь и резистор я впаивал зря. Можно его отпаять и использовать один из его контактов для подключения питания. (на рисунке ниже обозначено красным)

2) Черный, земля, 0 вольт. На плате можно просверлить дырочку в любом месте, где есть земляной полигон (а их там много), но на плате есть и контакт рядом с площадками для входного и выходного аудиосигналов, я им не пользовался, сейчас как раз можно припаяться туда. (на рисунке ниже выделено черным)

3) Синий, модуляция. Под него в схеме и плате было предусмотрено специальное место, тут мудрить не надо (на рисунке обозначено синим). Единственное, что для возможности включения и отключения модуляции его надо подключить не напрямую, а через тумблер или кнопку.

На рисунке видно, что контакт, куда я собираюсь подключать землю, расположен очень далеко. Наверное для него я всё-таки просверлю потом специальную дырдочку поближе.
На рисунке видно, что контакт, куда я собираюсь подключать землю, расположен очень далеко. Наверное для него я всё-таки просверлю потом специальную дырдочку поближе.

Теперь надо бы раскручивать педаль дилея, доставать плату, подпаиваться... Но время уже позднее, так что до этой стадии доберусь не сегодня.

Продолжение следует...

-11