Найти в Дзене
Radio-любитель

Защита асинхронного двигателя от пониженного напряжения сети

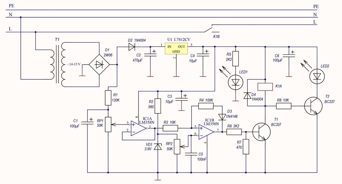
Всех приветствую. Как многим известно, что асинхронный двигатель плохо запускается от пониженного напряжения. Проблема заключается в том, что, если асинхронный двигатель пытается запуститься, когда сетевое напряжение очень низкое, он никогда не достигнет нормальной скорости и, следовательно, будет потреблять очень большой ток. Если его не выключить в течение минуты или около того, скорее всего сгорит обмотка. Но можно собрать это, на мой взгляд несложное устройство, которое контролирует сетевое напряжение и отключает электропитание от устройства, когда напряжение падает ниже заданного уровня, и только повторно подключает его, когда напряжение возвращается в норму. Эта конструкция включает в себя возможность регулировки порога переключения низкого напряжения (обычно 200 В, но можно настроить ниже). Принципиальная схема представлена на рисунке. В устройстве используются простые компоненты. К ним относятся двойной операционный усилитель IC1, два транзистора BC337 (T1 и T2), стабилизатор н

Всех приветствую. Как многим известно, что асинхронный двигатель плохо запускается от пониженного напряжения. Проблема заключается в том, что, если асинхронный двигатель пытается запуститься, когда сетевое напряжение очень низкое, он никогда не достигнет нормальной скорости и, следовательно, будет потреблять очень большой ток. Если его не выключить в течение минуты или около того, скорее всего сгорит обмотка. Но можно собрать это, на мой взгляд несложное устройство, которое контролирует сетевое напряжение и отключает электропитание от устройства, когда напряжение падает ниже заданного уровня, и только повторно подключает его, когда напряжение возвращается в норму. Эта конструкция включает в себя возможность регулировки порога переключения низкого напряжения (обычно 200 В, но можно настроить ниже). Принципиальная схема представлена на рисунке.

Схема защиты асинхронного двигателя от пониженного напряжения
Схема защиты асинхронного двигателя от пониженного напряжения

В устройстве используются простые компоненты. К ним относятся двойной операционный усилитель IC1, два транзистора BC337 (T1 и T2), стабилизатор на 12 В (U1) и мощное реле К1. Питание конструкции берется от сети через небольшой понижающий трансформатор, у которого на выходе должно быть переменное напряжение от 12 до 15 вольт. Полученное после диодного моста постоянное напряжение подается на вход стабилизатора напряжения U1. Далее с выхода стабилизатора напряжение 12 В подается для питания операционного усилителя IC1, реле 12 В и светодиодов LED1 и LED2.

Чтобы система автоматики обнаружила падение напряжения и перешла в состояние отключения, цепь должна контролировать переменное напряжение от вторичной обмотки трансформатора. Но стоит обратить внимание, что тут не делается это напрямую, вместо этого отслеживается выпрямленное напряжение на выходе диодного моста D1 и аноде D2. Это напряжение фильтруется простой цепью с использованием резистора 120 кОм и конденсатора 100 мкФ и далее поступает на потенциометр RP1. Результирующее постоянное напряжение на потенциометре RP1 составляет около 3,6 В.

Следует обратить внимание, что это напряжение не обязательно отслеживает выходное напряжение с диодного моста, которое имеется на конденсаторе основного фильтра 470 мкФ. Это связано с тем, что конденсатор емкостью 470 мкФ заряжается до пикового значения около 15 В, тогда как резистор 120 кОм, потенциометр RP1 и конденсатор 100 мкФ образуют усредняющий фильтр для получения более низкого напряжения (Vp × 0,636 × 50 кОм ÷ 170 кОм = ~ 3,6 В). В конце концов, если напряжение в сети меняется, напряжение на конденсаторе 470 мкФ будет меняться пропорционально.

Потенциометр RP1 включен для того, чтобы напряжение выборки, подаваемое на операционный усилитель IC1a (который включен как буфер с единичным усилением), можно было установить точно на 1/100 от значения напряжения в сети. Например, если напряжение сети 230 В, значение RP1 регулируется таким образом, чтобы напряжение на выходе IC1a составляло точно 2,3 В. Это часть процедуры калибровки, и в скором времени станет понятно, почему так сделано. Напряжение подается на неинвертирующий вход операционного усилителя (вывод 5) IC1b, который включен как компаратор. Номинальное опорное напряжение 3.9V обеспечивает стабилитрон VD1, на который подается напряжение +12 вольт через резистор 560 ом. Потенциометр RP2, устанавливает порог переключения компаратора IC1b. Это позволяет установить напряжение на выводе 6 примерно на 2 В, что представляет собой точку порога отключения 200 В (это как пример).

Таким образом, при нормальном сетевом напряжении напряжение на выводе 5 операционного усилителя IC1b будет составлять 2,3 В (230 В ÷ 100). Это напряжение выше, чем 2,0 В на выводе 6, и в результате выход IC1b будет с высоким логическим уровнем (около + 12 В). Это включает транзистор Т1, который питает реле К1. И далее контакты реле подают питание на устройство, подключенное к выходному кабелю. Когда на выходе IC1b высокий уровень, диод D3 будет закрыт, и поэтому резистор 100 кОм, подключенный к контакту 5, не влияет на работу схемы. Однако, если падение напряжения в сети будет ниже 200 В, напряжение на выводе 5 микросхемы IC1b упадет ниже порога 2,0 В, установленного на выводе 6, и далее на выводе 7 логический уровень станет низкий. Это отключит транзистор Т1 и реле, отключив тем самым защищаемое устройство, подключенного к выходному кабелю.

Схема также имеет задержку примерно в пять секунд после того, как сетевое напряжение падает ниже порогового уровня, прежде чем реле отключит питание двигателя. Также имеется встроенный гистерезис, чтобы убедиться, что сетевое напряжение должно подняться выше порогового уровня примерно на 10 В, прежде чем снова включится питание двигателя. Это гарантирует, что реле не будет «дребезжать» или быстро включаться и выключаться, если сетевое напряжение задерживается на пороговом уровне.

-2