Найти в Дзене
PRACTICAL ELECTRONICS

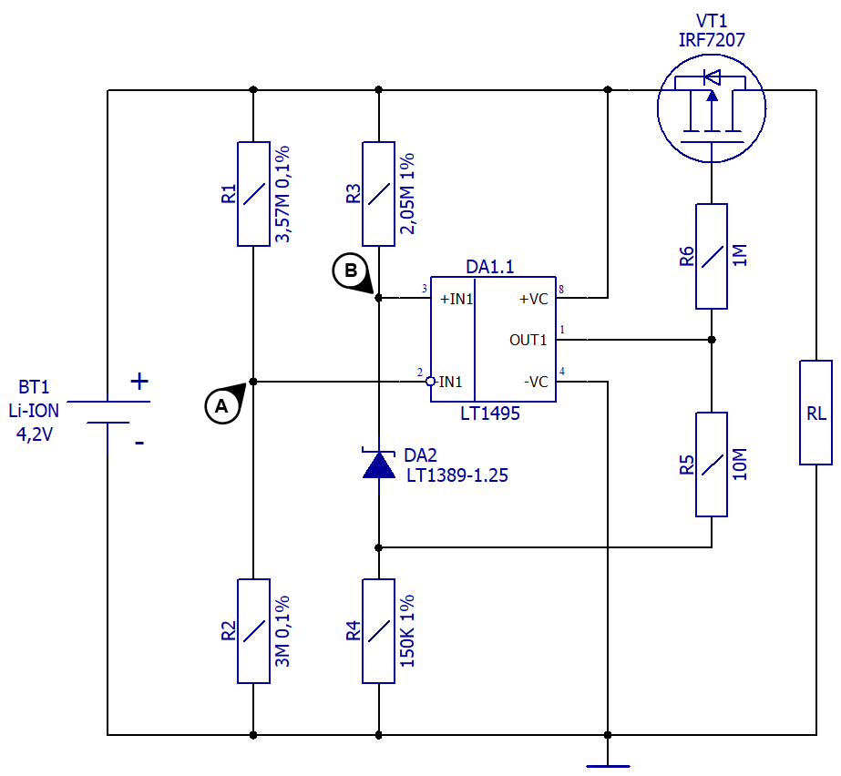
Схема защиты для Li-Ion элемента питания

Назначение Если литий-ионный аккумулятор разряжается ниже минимально рекомендуемого напряжения элемента, то срок его службы резко сокращается. Описанная здесь схема позволяет избежать этого, отключая нагрузку от батареи, когда напряжение элемента достигает установленного минимально уровня. Схема электрическая и принцип работы Напряжение в точке А (см. схему) можно установить, например, на 3 В, выбрав соответствующее соотношение резисторов R1 и R2. Когда напряжение батареи падает ниже минимального значения, напряжение на соединении в точке А будет меньше, чем на соединении в точке В. Последнее напряжение равно:
VB = 1,25V + IR4 = 1,37V;
где:
I = (Vmin – 1,25V) / (R3 + R4) = 800nA
Vmin = минимальное значение. При этом на выходе операционного усилителя DA1 LT1495 появится высокий уровень, в результате чего через резистор R6 (VT1 - полевой МОП-транзистор с P-канальным логическим уровнем) транзистор VT1 запрётся и, соответственно, разорвётся соединение между батареей и нагрузкой. Поско
Оглавление

Назначение

Если литий-ионный аккумулятор разряжается ниже минимально рекомендуемого напряжения элемента, то срок его службы резко сокращается. Описанная здесь схема позволяет избежать этого, отключая нагрузку от батареи, когда напряжение элемента достигает установленного минимально уровня.

Схема электрическая и принцип работы

Схема электрическая принципиальная схемы защиты для Li-Ion элемента питания
Схема электрическая принципиальная схемы защиты для Li-Ion элемента питания

Напряжение в точке А (см. схему) можно установить, например, на 3 В, выбрав соответствующее соотношение резисторов R1 и R2.

Когда напряжение батареи падает ниже минимального значения, напряжение на соединении в точке А будет меньше, чем на соединении в точке В. Последнее напряжение равно:
VB = 1,25V + IR4 = 1,37V;
где:
I = (Vmin – 1,25V) / (R3 + R4) = 800nA
Vmin = минимальное значение.

При этом на выходе операционного усилителя DA1 LT1495 появится высокий уровень, в результате чего через резистор R6 (VT1 - полевой МОП-транзистор с P-канальным логическим уровнем) транзистор VT1 запрётся и, соответственно, разорвётся соединение между батареей и нагрузкой.

Поскольку напряжение батареи увеличивается при отключении нагрузки, добавление резистора R5 создаёт определённый гистерезис. Это предотвращает колебания схемы около точки переключения.

Значение R5, приведённое на схеме, обеспечивает гистерезис 92 мВ. Таким образом, напряжение батареи должно подняться до 3,092 В, прежде чем нагрузка будет снова подключена к батарее.

Увеличение или уменьшение гистерезиса возможно за счёт уменьшения или увеличения значения сопротивления R5 соответственно. Требуемый гистерезис зависит от внутреннего сопротивления батареи и величины тока нагрузки.

Значение напряжения переключения схемы, определяемое сопротивлениями R1 и R2, является самым важным параметром для такой схемы. Если точка переключения слишком высока, доступная ёмкость батареи не используется полностью. И наоборот, если точка переключения слишком низкая, батарея будет разряжаться слишком сильно со всеми вытекающими отсюда вредными последствиями.

Используя показанные здесь значения, включая допуски резисторов, точка переключения находится между 2,988 В и 3,012 В. На практике может быть проще выбрать несколько более низкие значения для R1 или R2 и последовательно подключить к ним многооборотный подстроечный резистор. Это делает возможной точную настройку точки переключения и имеет дополнительное преимущество, состоящее в том, что R1 и R2 могут быть обычными резисторами с допуском в 5%.

Перед использованием схемы защиты рекомендуется сначала подключить её к источнику питания, а не к аккумулятору, и тщательно проверить работу всех функций.

Содержание
PRACTICAL ELECTRONICS29 апреля 2022
-2