Добавить в корзинуПозвонить
Найти в Дзене

сравнение дваух одноканальных схем релейных модулей

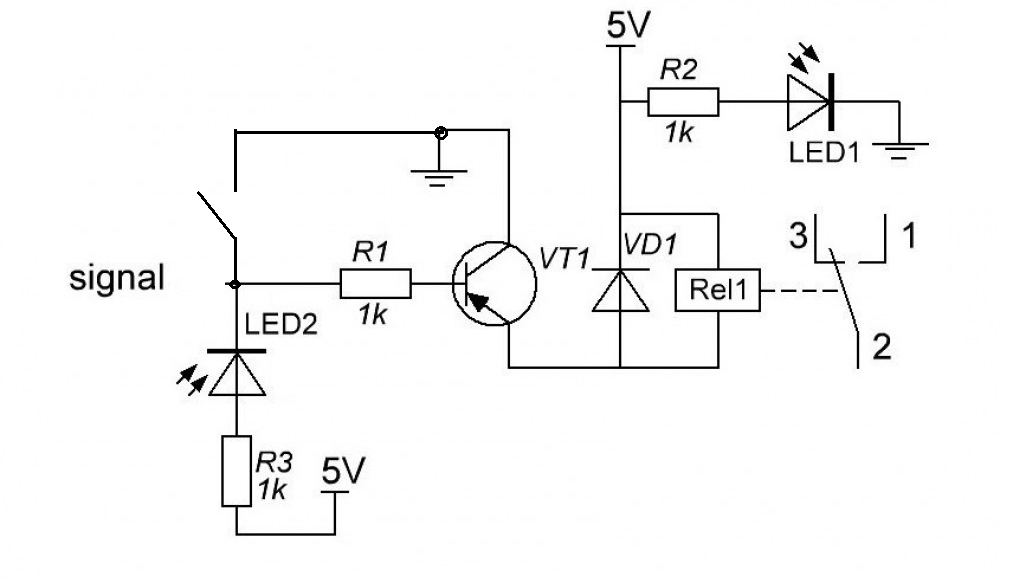
Задача: У нас есть мешок различных датчиков, нужно выбрать на ALiexpress чем мы будем запускать нашу нагрузку Из множества вариантов, рассмотрим 2 самых часто встречающихся релейных модуля : с транзисторным ключом и оптроном на входе. Релейный модуль , управляемый низким сигналом ( ключ на входе) В данном случае , как показано на схеме, подать намодуль низкий сигнал - это соединить базу транзистора с землёй. Реализована простейшая схема ключа на транзисторе pnp. На данном модуле запирающее напряжение от 0 до +1,2 вольта, что даёт возможность использовать в качестве перемычки другой транзисторный ключ, находящийся , предположим, в промышленном датчике. Схема немного корявая, но видно, что при открытом транзисторе датчика на коллекторе VT1 релейного модуля напряжение будет близким к нулю, что позволит ему открыться и включить реле. По итогу мы получим релейный выход на модернизированном датчике. Честно говоря, вряд ли кто так будет делать. Чаще всего эти модули используют для с
Оглавление
одноканальный релейный модуль
одноканальный релейный модуль

Задача:

У нас есть мешок различных датчиков, нужно выбрать на ALiexpress чем мы будем запускать нашу нагрузку

Из множества вариантов, рассмотрим 2 самых часто встречающихся релейных модуля : с транзисторным ключом и оптроном на входе.

Релейный модуль , управляемый низким сигналом ( ключ на входе)

релейный модуль,, управляемый нулевым напряжением
релейный модуль,, управляемый нулевым напряжением

В данном случае , как показано на схеме, подать намодуль низкий сигнал - это соединить базу транзистора с землёй. Реализована простейшая схема ключа на транзисторе pnp.

упрощённая схема ключа, применяемого в модуле
упрощённая схема ключа, применяемого в модуле

На данном модуле запирающее напряжение от 0 до +1,2 вольта, что даёт возможность использовать в качестве перемычки другой транзисторный ключ, находящийся , предположим, в промышленном датчике.

датчик , нагруженный на модуль
датчик , нагруженный на модуль

Схема немного корявая, но видно, что при открытом транзисторе датчика на коллекторе VT1 релейного модуля напряжение будет близким к нулю, что позволит ему открыться и включить реле. По итогу мы получим релейный выход на модернизированном датчике.

Честно говоря, вряд ли кто так будет делать. Чаще всего эти модули используют для сенсорных датчиков ( выключателей) .

В принципе, он может работать с любым слаботочным устройством, которое при срабатывании даёт короткое замыкание . Это может быть не только промышленный датчик, но и термо реле, геркон, дополнительный контакт на автомате .

Релейный модуль , управляемый высоким сигналом ( оптрон на входе)

Схема модуля с оптроном на входе
Схема модуля с оптроном на входе

Здесь при минимуме деталей - максимум возможностей. Именно этот модуль рассчитан на применение с датчиками различного назначения, на выходе которых в случае сработки появляется или «1» ( 3,3 вольта) или «0».

В отличии от предыдущего модуля вместо ключа на входе стоит оптрон. При подаче импульса , благодаря оптрону , требуются минимальные токи для открытия транзистора Q1, что само по себе предотвращает датчик от повреждения

Наличие перемычки даёт возможность реверсировать сигнал. При установке перемычки в позицию LOW , модуль будет реагировать на отсутствие сигнала включением. При поступлении на вход импульса 3,3 вольта- модуль отключится.

Чаще всего они подходят для различных датчиков движения, влаги, уровня жидкости и т.д. Для всего что выдаёт при срабатывании импульс 3,3 - 5 вольт.