Добавить в корзинуПозвонить
Найти в Дзене
Хобби-Инвестор

Разбор "Будущей стоимости" облигации для подписчика

Будущая стоимость стоимость облигации при выплате купонов 12 раз в год. Формула: Дано: Сумма – 1 млн рублей; Ставка - 10% годовых; Количество купонов в год - 12; Срок инвестирования - 3 года. Будущая стоимость стоимость облигации при выплате купонов 4 раза в год. Дано: Сумма – 1 млн рублей; Ставка - 10% годовых; Количество купонов в год - 4; Срок инвестирования - 3 года. Будущая стоимость стоимость облигации при выплате купонов 2 раза в год. Дано: Сумма – 1 млн рублей; Ставка - 10% годовых; Количество купонов в год - 2; Срок инвестирования - 3 года. Все облигации, которые имеют 12-ти купонный период- это облигации с повышенным риском и некоторые из них, можно купить у кого есть статус квалификационного инвестора. Прошу Вас, будьте очень осторожны при выборе таких облигаций. ⛱ Всем счастья и финансовой независимости!!!

Будущая стоимость стоимость облигации при выплате купонов 12 раз в год.

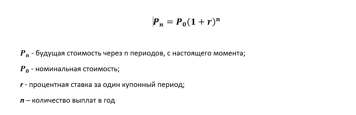
Формула:

Дано:

Сумма – 1 млн рублей;

Ставка - 10% годовых;

Количество купонов в год - 12;

Срок инвестирования - 3 года.

-2

Будущая стоимость стоимость облигации при выплате купонов 4 раза в год.

Дано:

Сумма – 1 млн рублей;

Ставка - 10% годовых;

Количество купонов в год - 4;

Срок инвестирования - 3 года.

-3

Будущая стоимость стоимость облигации при выплате купонов 2 раза в год.

Дано:

Сумма – 1 млн рублей;

Ставка - 10% годовых;

Количество купонов в год - 2;

Срок инвестирования - 3 года.

-4

Все облигации, которые имеют 12-ти купонный период- это облигации с повышенным риском и некоторые из них, можно купить у кого есть статус квалификационного инвестора. Прошу Вас, будьте очень осторожны при выборе таких облигаций.

⛱ Всем счастья и финансовой независимости!!!