Найти в Дзене
Радиолюбитель - это просто!

HT4936S — сердце наиболее часто встречающихся «повербенков»

Микросхема HT4936S очень часто встречается в большинстве повербенков которые сегодня можно встретить на рынке. Это ничто иное как специально придуманный контроллер именно для этих целей.
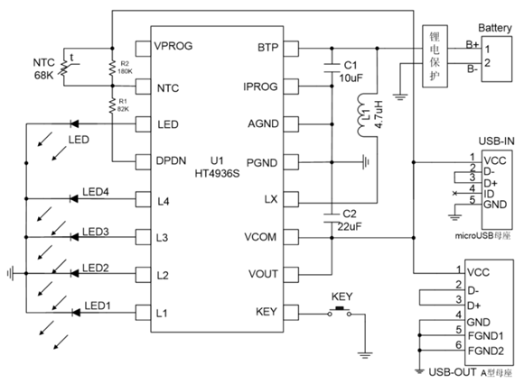
К HT4936S можно подключить:
— один USB на вход для зарядки АКБ,
— один USB на выход для подключения нагрузки до 1А, есть свой встроенный повышающий преобразователь,
— есть контроль температуры АКБ,
— есть контроль и индикация (4 светодиода) состояния заряда батареи,
— есть управление внешней нагрузкой, чаще всего туда подключен светодиод, который работает как мини фонарик,
— номинальный ток заряда батарей 1А. "Даташит" нашелся и на английском, хотя быстрее всего это просто перевод гугла. Схема подключения: Из характеристик видно, что возможности отдаваемого тока на выходе этой микросхемы ограничены 1А, но некоторые устройства собранные на такой микросхеме отдают 2-2,5А, обьясняется это просто, в паре с этой микросхемой (HT4936S) чаще всего работает еще одна микросхема или целый блок, а именно: повышающ

Микросхема HT4936S очень часто встречается в большинстве повербенков которые сегодня можно встретить на рынке. Это ничто иное как специально придуманный контроллер именно для этих целей.
К 
HT4936S можно подключить:
— один USB на вход для зарядки АКБ,
— один USB на выход для подключения нагрузки до 1А, есть свой встроенный повышающий преобразователь,
— есть контроль температуры АКБ,
— есть контроль и индикация (4 светодиода) состояния заряда батареи,
— есть управление внешней нагрузкой, чаще всего туда подключен светодиод, который работает как мини фонарик,
— номинальный ток заряда батарей 1А.

"Даташит" нашелся и на английском, хотя быстрее всего это просто перевод гугла.

Схема подключения:

Из характеристик видно, что возможности отдаваемого тока на выходе этой микросхемы ограничены 1А, но некоторые устройства собранные на такой микросхеме отдают 2-2,5А, обьясняется это просто, в паре с этой микросхемой (HT4936S) чаще всего работает еще одна микросхема или целый блок, а именно: повышающий преобразователь очень часто используется отдельный. Таким образом повышается надежной всей конструкции и улучшаются характеристики.

Наиболее часто встречается сочетание HT4936S и PB0052E. Схема выглядит так:

-2

На рынке доступна к покупке не только эта микросхема, но готовые модули попроще:

-3

По интереснее, и помощнее и с датчиком температуры.

Есть у этих микросхем и больное место, они очень боятся переполюсовки. Прям вообще без вариантов, только аккумулятор прикоснулся к клеммам в обратной полярности, так сразу и "пшик". Благо никто из "повербенков" туда-сюда АКБ не дергает постоянно, раз вставил и пользуйся.