Найти в Дзене

8. Законы классической и квантовой механики

Все известные силы взаимодействия в механике можно объяснить с точки зрения электромагнитных и гравитационных взаимодействий элементарных образований. Сила инерции — Фиктивная сила - Fictitious force, которую можно ввести в неинерциальной системе отсчёта так, чтобы законы механики в ней совпадали с законами инерциальных систем. Второй закон Ньютона — дифференциальный закон механического движения, описывающий зависимость ускорения тела от равнодействующей всех приложенных к телу сил и массы тела. Один из трёх законов Ньютона. Второй закон Ньютона утверждает: в инерциальных системах отсчёта материальная точка (тело) приобретает ускорение, которое прямо пропорционально равнодействующей всех приложенных к телу сил и обратно пропорционально массе тела. Этот закон записывается в виде формулы: a = F/m, (29) где a— ускорение тела, F — сила, приложенная к телу, m — масса тела В математических вычислениях введения этой силы происходит путём преобразования уравнения F1+F2+…Fn= ma к виду F1+F2+
Оглавление
Исаак Ньютон
Исаак Ньютон

Все известные силы взаимодействия в механике можно объяснить с точки зрения электромагнитных и гравитационных взаимодействий элементарных образований.

Сила инерции — Фиктивная сила - Fictitious force, которую можно ввести в неинерциальной системе отсчёта так, чтобы законы механики в ней совпадали с законами инерциальных систем.

Второй закон Ньютона — дифференциальный закон механического движения, описывающий зависимость ускорения тела от равнодействующей всех приложенных к телу сил и массы тела. Один из трёх законов Ньютона.

Второй закон Ньютона утверждает: в инерциальных системах отсчёта материальная точка (тело) приобретает ускорение, которое прямо пропорционально равнодействующей всех приложенных к телу сил и обратно пропорционально массе тела.

Этот закон записывается в виде формулы:

a = F/m, (29)

где a— ускорение тела, F — сила, приложенная к телу, m — масса тела

В математических вычислениях введения этой силы происходит путём преобразования уравнения

F1+F2+…Fn= ma к виду

F1+F2+…Fn–ma = 0 Где Fi — реально действующая сила, а – ma — «сила инерции».

В качестве примера можно рассмотреть простую силу инерции, которую можно ввести в равноускоренной системе отсчёта. Пусть у нас есть ускоряющийся автомобиль. Все тела в нём будут нарушать закон инерции — они будут иметь тенденцию сдвигаться к задней стенке. Но если предположить, что просто-напросто на все тела действует некая сила, то можно будет объяснить эту тенденцию её действием. Тогда закон инерции восстановится — тела окажутся под действием этой силы и будут вести себя в полном соответствии со вторым законом Ньютона.

Трение в природе и технике: роль сил трения в физике... Проявления силы трения позволяют предположить об инерционном (гравитационном) взаимодействии участвующих в движении пространств тел входящих в систему. Причем речь идет о взаимодействии именно пространств этих тел.

Вернемся к правилу взаимодействующих пространств:

Любое движение физического тела внутри пространства доминирующего тела вызывает изменение этого пространства таким образом, что это пространство противодействует движению указанного тела в направлении противоположном движению физического тела.

В отсутствии доминирующего пространства:

Гравитационное возмущение пространства тела , вызванное электромагнитной составляющей движения тела заставляет инерционно закончить это движение до полного преобразования энергии в потенциальную энергию гравитационного, электростатического или магнитного полей подпространства этого тела.

Чтобы остановить физическое макротело, надо погасить приобретенную дополнительную энергию гравитационных составляющих (напряжение гравитационных струн в пространстве тела) формирующих электромагнитное движение элементов подпространства этого макротела. А это возможно только путем передачи момента движения другому макротелу, его составляющим элементам, преобразованием энергии в потенциальную или рассеяния энергии в виде электромагнитных волн.

Все явления в гравитационном поле происходят точно так же как в соответствующем поле сил инерции, если совпадают напряжённости этих полей и одинаковы начальные условия для тел системы. Альбе́рт Эйнште́йн.

Таким образом все механические взаимодействия осуществляются с обменом энергии (импульса силы) между взаимодействующими пространствами или переходом динамической энергии гравитационных и электромагнитных составляющих в потенциальную энергию соответствующих полей.

В особых условиях накопленная потенциальная энергия пространства может высвобождаться под внешним воздействием. Вспомним определение резонанса: Резонанс(фр. resonance, от лат. resono— откликаюсь) — явление резкого возрастания амплитуды вынужденных колебаний, которое наступает при приближении частоты внешнего воздействия к некоторым значениям (резонансным частотам), определяемым свойствами системы. При помощи явления резонанса можно выделить и/или усилить даже весьма слабые периодические колебания. Резонанс — явление, заключающееся в том, что при некоторой частоте вынуждающей силы колебательная система оказывается особенно отзывчивой на действие этой силы.

В микромире мы вынуждены довольствоваться наблюдением только этого явления, даже при релятивистских скоростях взаимодействующих пространств это явление является в основном определяющим.

Только при достижении значений момента импульса вынуждающей силы значительно превышающих планковский, т.е. при выполнении неравенства M>>ђ, не резонансные взаимодействия становятся наблюдаемыми.

Все связи между явлениями устанавливаются исключительно путем разного рода простых и сложных резонансов — согласованных вибраций физических систем.

Н. Тесла

9. Законы в квантовой механике

Основными понятиями квантовых законов взаимодействия являются понятия наблюдаемой и состояния. Квантовая наблюдаемая, или наблюдаемая квантовой системы, является линейным самосопряжённым оператором, действующим на сепарабельном (комплексном) гильбертовом пространстве. В интуитивном физическом понимании норма оператора представляет собой наибольшую абсолютную величину измеряемого числового значения наблюдаемой.

Иногда вместо понятия наблюдаемой используют "динамическая величина", "физическая величина". Однако температура и время являются физическими величинами, но не являются наблюдаемыми в квантовой механике.

Таким образом квантовая механика оперирует с наибольшими величинами моментов импульсов взаимодействия или, иными словами, резонансными взаимодействиями элементов системы. Не наблюдаемые взаимодействия остаются за границей существующих возможностей и могут лишь оцениваться на основе усредненных данных.

«В квантовой механике средние значения координат и импульсов частицы, а также силы, действующей на неё, связаны между собой уравнениями, аналогичными соответствующим уравнениям классической механики, то есть при движении частицы средние значения этих величин в квантовой механике изменяются так, как изменяются значения этих величин в классической механике». Теорема Эренфеста.

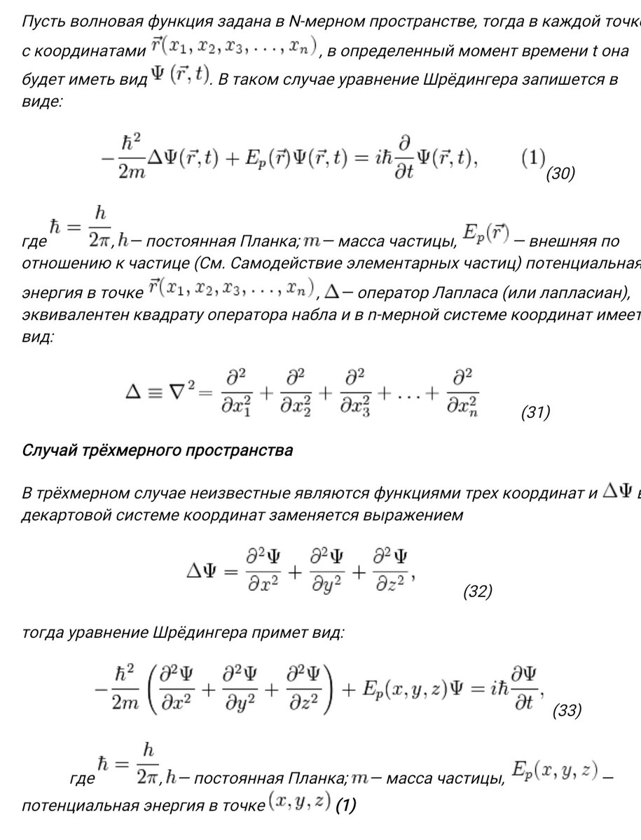
  • Уравнение Шрёдингера играет в квантовой механике такую же важную роль, как уравнение второго закона Ньютона в классической механике. Отказавшись от описания движения частицы с помощью траекторий, получаемых из законов Ньютона, и определив вместо этого волновую функцию , Ψ необходимо ввести в рассмотрение уравнение, эквивалентное законам Ньютона и дающее рецепт для нахождения Ψ в частных физических задачах. Искомым уравнением будет уравнение Шрёдингера. Его можно назвать уравнением движения квантовой частицы.
.
.

Вернемся к формуле (21) используемой для разбора динамической устойчивости перевернутого маятника с вибрирующей точкой подвеса:

-f 2/(22) + U эфф= U, вероятно ее можно назвать уравнением движения этого маятника.

Динамическая устойчивость систем микромира и макромира описывается вполне понятным уравнением Шрёдингера и при этом нет необходимости использовать понятие фиктивной силы.

Продолжение безусловно следует...

В этой статье материал взят из Википедии.