Найти в Дзене
Пикабу

Немного о транзисторах для Fuzz (часть 1)

И так, мои одиннадцать подписчиков, я вам обещал статью про связь (Bluetooth, Wi-Fi и т.д., и т.п.), но судьба – злодейка, статья будет сильно позже и в рамках отклонения от основной линии. Прошу понять и простить. В качестве компенсации, предложу, кое-что другое, не менее интересное. Есть у меня товарищ @Contra77102, которого я считаю небезосновательно, талантливым музыкантом, играющий на электрогитаре. Он обратился ко мне с одной просьбой: а можешь ли ты, изготовить Fuzz Face, тот самый, на котором играл Jimi Hendrix? Желательно, максимально близкий к оригиналу. Почему это вопрос обращен ко мне? Да все просто, Jimi Hendrix мне самому нравится, а изготовлением различной аудио аппаратуры я занимаюсь уже давно. Важное замечание: сам я играть на электрогитаре не умею, но обожаю слушать, поэтому все вставки - исполнение от @Contra77102. Я начну цикл статей по Fuzz Face после примерно года его изучения и изготовления. Статьи будут полезны в первую очередь DIY, музыкантам, тем, кто интересу

И так, мои одиннадцать подписчиков, я вам обещал статью про связь (Bluetooth, Wi-Fi и т.д., и т.п.), но судьба – злодейка, статья будет сильно позже и в рамках отклонения от основной линии. Прошу понять и простить. В качестве компенсации, предложу, кое-что другое, не менее интересное. Есть у меня товарищ @Contra77102, которого я считаю небезосновательно, талантливым музыкантом, играющий на электрогитаре. Он обратился ко мне с одной просьбой: а можешь ли ты, изготовить Fuzz Face, тот самый, на котором играл Jimi Hendrix? Желательно, максимально близкий к оригиналу. Почему это вопрос обращен ко мне? Да все просто, Jimi Hendrix мне самому нравится, а изготовлением различной аудио аппаратуры я занимаюсь уже давно. Важное замечание: сам я играть на электрогитаре не умею, но обожаю слушать, поэтому все вставки - исполнение от @Contra77102. Я начну цикл статей по Fuzz Face после примерно года его изучения и изготовления. Статьи будут полезны в первую очередь DIY, музыкантам, тем, кто интересуется. Не сомневаюсь, что многие «самоделкины» все это знают, а некоторые знают лучше меня, но это мой путь, который я иду. Сегодня Fuzz Face остается загадкой, даже через ~70 лет после его появления на рынке. Эта простая двухтранзисторная схема остается для многих самим определением гитарной педали эффектов. Что делает такую простую схему легендой? Во-первых, у педали есть известность. Мало электрогитаристов, которые не знают, что многие песни Jimi Hendrix были записаны с помощью Fuzz Face. Во-вторых, в то время у педали не было той популярности как сейчас, и если бы педаль звучала плохо, Jimi не использовал бы её. А вот популярность сейчас - хороший повод обратить внимание на Fuzz Face сегодня.

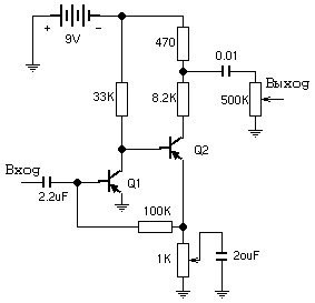
Посмотрим на схему Fuzz Face (Dallas Arbiter).

Это невероятно простое устройство искажения. Два транзистора, четыре резистора, три конденсатора и два потенциометра создают весь этот звук. Транзисторы… Вокруг этих транзисторов, используемых в Fuzz Face, выросла целая мифология. Самые ранние модели были сделаны на германиевом транзисторе AC128. Он был выбран из-за его стоимости и доступности, а не из-за каких-либо сверхзвуковых качеств.

Обратим внимание, что пятьдесят-семьдесят лет назад транзисторы были не такими уж хорошими и надежными, как сейчас. Германий склонен к утечке (нельзя выключить!) и тепловому повреждению (перегрев). Кремний гораздо лучше справляется с обеими этими проблемами (тема будущей статьи о Fuzz Face на кремнии). Из этого проистекает много нюансов. Дело в том, что оригинальный транзистор AC128 не является сверхкачественным транзистором как тогда, так и сейчас. Это устройство со средним коэффициентом усиления (типичное значение hFE=90) и скромной частотной характеристикой. Он был и есть ОЧЕНЬ переменным в усилении. Я не смог найти в нашем регионе эти транзисторы в нормальном количестве, однако поверю на слово иностранным товарищам, которые измеряли несколько сотен AC128, и hFE варьируются от 16 до 180. Полупроводниковая промышленность тогда была новой, и в ней еще не было разработано технологий, которые позволили бы нам получить дешевые, надежные, идентичные транзисторы, к которым мы привыкли сейчас. Усиление важно, так как оно имеет решающее значение для тона Fuzz Face. А теперь цитата иностранных товарищей: «Достоверные отчеты людей, которые действительно покупали и продавали объемы Fuzz Face в «золотые годы», говорят, что из коробки из пятидесяти единиц все они искажали нормально, но только некоторые из них звучали действительно хорошо, прямо из коробки. Гитаристы обычно поступали так, предварительно сортировали партию, чтобы получить хороший образец.» Эта практика (маразматическая) продолжается и сегодня: технические сторонники Eric Johnson (гитарист-виртуоз) отслеживают и тестируют Fuzz Faces, чтобы найти несколько «волшебных» Fuzz Faces. Сами по себе они при этом не обязательно звучат хорошо без настройки и подбора транзисторов. Остается их только понять и простить. Существует определенная «золотая середина» музыкального звучания при усилении транзистора около hFE=80-110. Если вы допускаете комбинацию транзисторов в одном устройстве с высоким и низким усилением, то диапазон для Q1 расширяется до hFE=70 или около того, и возможно, для Q2 до hFEe=130. В пределах этого диапазона люди сообщают о достижении лучшего звучания. Предпочтение тона, является делом личного вкуса, но неверно подобранный диапазон может привести к тому, что некоторые педали будут звучать ужасно. Как говорит мой коллега – тупой пердеж. Частотная характеристика транзисторов тоже имеет значение. Как теперь мы знаем, оригиналы AC128 не были особенно выдающимися, но при этом они были удачным сочетанием характеристик. Поэтому не зацикливайтесь на точных цифрах — они все равно изменятся через секунду, когда устройство нагревается или охлаждается, это же германиевый транзистор. Ищите в нем низкую утечку (об этом в отдельной теме) и приблизительно правильный коэффициент усиления. Это самый важный момент, коэффициент hFE, на который делают упор наши «известные» ютюб-товарищи, плавающая величина (при этом, зависящая от вкуса), на нем не надо заострять внимание в поисках лучших транзисторов. Во многих видео по Fuzz, не будем показывать пальцем, ораторы об утечках германиевого транзистора даже не упоминают, при этом утечки – краеугольный камень в поисках качественных образцов транзисторов. По сугубо лично моему мнению, основная причина - слабая техническая подготовка ораторов. Еще раз, правильное усиление составляет от hFE=70 до, примерно, 130. Одни предпочитают равные коэффициенты усиления, другие предпочитают более низкие, для Q1 это hFE 70-100 и hFE 90-130 для Q2. Тут надо плясать от исполнителя, а не от «а я так вижу», потому, что это чистая вкусовщина.

.
.

Roger Mayer Понимая эту идею, нужно подобрать транзисторы для Fuzz Face Clones. Известно, что Roger Mayer (инженер-электрик, разработавший несколько эффектов для электрогитары, в т. ч. и Октавию) сильно переделал оборудование Jimi, и эти переделки существуют в виде набора изменений, модов, которые в совокупности называются модами «Hendrix» или модами «Roger Mayer». По этому, если ваш Fuzz на тех же транзисторах звучит по другому, имейте это ввиду, мы используем мод, так как цель была создать копию Fuzz Face с модами «Hendrix». Это элементная база нашего испытательного стенда, а теперь о главной теме вопроса. Какие у нас есть группы конкурентов:

Оригинал AC128.

Советские германиевые транзисторы.

Иностранные германиевые транзисторы.

В чем сложность? Германиевые транзисторы лет 50 не производят. То есть существуют только те, что есть и больше их не будет, только меньше. Но радует, что их выпустили триллионами штук, хватит на долго. Вторая сложность, хороший оригинал AC128, не купить просто так. Это скорее инвестиция, вроде покупки машины Mustang 1969 года, да и задача поставлена сделать клон, нам же нужен рабочий инструмент. Вы же не ездите на Mustang в деревню за картошкой? Третья, они вроде как есть в товарном количестве на китайских сайтах, однако то, что вы покупаете, может быть перемакерованное нечто, их надо закупать сотнями, чтобы найти два удачных образца. По итогу вы можете купить что-то на германиевом транзисторе, но это на 99% будет не AC128. Четвертая, поиск аналога по характеристикам, и это не секрет, выбор там не такой большой, то есть проблема перерастает в следующую. Пятая, кто производитель: иностранные vs советские транзисторы. Советские проще купить\распаять и сотню пересмотреть. Советские транзисторы можно сказать ничего не стоят. Иностранные можно купить, но в среднем срок ожидания поставки 2-3 месяца и 2к рублей за одну штучку, а надо купить хотя бы десяток, чтобы найти два тех самых. Западные ребята в основном строят на советских транзисторах, не потому что они лучшие, а потому что они, из доступных, самые лучшие. Вот список того, что мы будем сравнивать:

NTE 103 От NTE Electronics, Inc.

ГТ404Е – не удачно подобранный, специально.

ГТ404Е – удачно подобранный, специально.

ГТ404Б.

МП37Б.

Список не полный, так как совсем плохие варианты отметены. Если что-то добавится, или что-то я упустил, дайте знать – выпустим дополнение. Сразу сделаю важное отступление по поводу всей серии МП, пересмотрена вся серия от 37до 41. В целом они да, звучат, да можно сделать на их основе «какой-то» Fuzz, но они капитально проигрывают вышеперечисленным, причем это не только субъективная характеристика, но и объективная, например, проигрывают по сустейну. Сборок, начиная с МП37, тьма по интернету, если вам нравиться – делайте. Однако, та же серия ГТ, по мне лучше, даже как транзистор, по справочнику. Мы, на наших просторах, можем найти ГТ, я бы делал упор на них (если нужен мягкий Fuzz Face Clone, то лучший МП37Б). Западным товарищам же сложно найти ГТ, как нам найти оригинал АС128, поэтому у них он и не популярен. Они делают на МП41 от безысходности (АС128 для них тоже дорог), а мы берем пример с них.

Отступление сделал, скоро вторая часть этого раздела.

Спасибо за внимание, от ЯedBings и R.G. за идею.

Пост автора 0Necron0.

Комментарии к посту на сайте Пикабу.