Добавить в корзинуПозвонить
Найти в Дзене
Павел Зеленцов

Схема миниатюрного датчика движения с https://aliexpress.ru

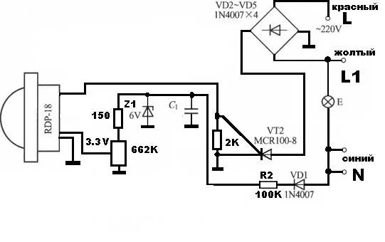
На Али продаётся дешовый датчик движения. Работал он не плохо, но к сожалению не долго. Для ремонта желательно иметь схему, но с этим возникла проблема. Нигде на просторах интернета схемы данного чуда не нашлось.
На Али продаётся дешовый датчик движения. Работал он не плохо, но к сожалению не долго. Для ремонта желательно иметь схему, но с этим возникла проблема. Нигде на просторах интернета схемы данного чуда не нашлось.

-2