Добавить в корзинуПозвонить
Найти в Дзене

Радиоконструктор 063 "Двухканальная (стерео) цветомузыкальная приставка."

Конструктор для пайки Начинающим радиолюбителям №063 "Двухканальная (стерео) цветомузыкальная приставка." Производства ООО "Микроконт". В этом варианте набора представлена схема гибридной двухканальной аналогово-цифровой цветомузыкальной приставки на двух микросхемах и восьми светодиодах. Входной сигнал поступает на неинвертирующие входы сдвоенного операционного усилителя DA1 LM358, выполняющего функцию усиления сигнала и согласования аналоговых выходов с цифровыми входами двойного четырёхразрядного счётчика-делителя DD2 К561ИЕ10. Рассмотрим работу одного из каналов приставки. Звуковой сигнал от источника поступает на вход переменного резистора R1(R2). Далее переменная составляющая входного сигнала через конденсатор С1(С2) поступает на неинвертирующий вход 3(5) операционного усилителя DA1 LM358. Усиленный сигнал, имеющий в своём составе изменяющееся напряжение от минимального до максимального, в такт со звуковом поступает на входы микросхемы DD2. Цифровая микросхема К561ИЕ10 восприним

Конструктор для пайки Начинающим радиолюбителям №063 "Двухканальная (стерео) цветомузыкальная приставка." Производства ООО "Микроконт". В этом варианте набора представлена схема гибридной двухканальной аналогово-цифровой цветомузыкальной приставки на двух микросхемах и восьми светодиодах.

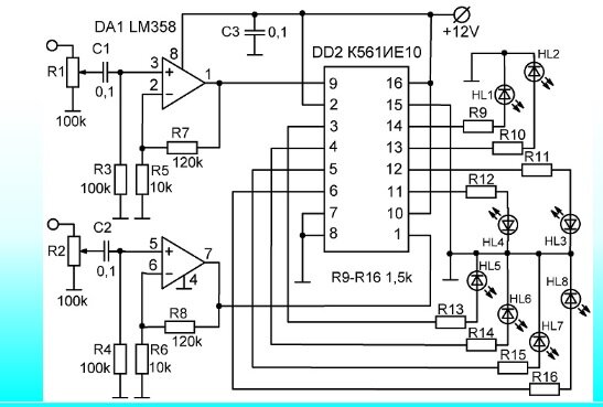
Схема №063 "Двухканальная (стерео) цветомузыкальная приставка."
Схема №063 "Двухканальная (стерео) цветомузыкальная приставка."

Входной сигнал поступает на неинвертирующие входы сдвоенного операционного усилителя DA1 LM358, выполняющего функцию усиления сигнала и согласования аналоговых выходов с цифровыми входами двойного четырёхразрядного счётчика-делителя DD2 К561ИЕ10. Рассмотрим работу одного из каналов приставки. Звуковой сигнал от источника поступает на вход переменного резистора R1(R2). Далее переменная составляющая входного сигнала через конденсатор С1(С2) поступает на неинвертирующий вход 3(5) операционного усилителя DA1 LM358. Усиленный сигнал, имеющий в своём составе изменяющееся напряжение от минимального до максимального, в такт со звуковом поступает на входы микросхемы DD2. Цифровая микросхема К561ИЕ10 воспринимает эти изменения как сигналы логических «нуля» и «единицы». Уровень напряжения входа больший 2/3 напряжения питания воспринимается как логическая «1», а напряжение менее 1/3, как логический «0». В этом соответствии происходит переключение четырёх триггеров, входящих в каждый канал микросхемы. После первого такта (подъём и снижение вольтамперной характеристики выходного сигнала ОУ) на выходе первого триггера 3(11) появится логическая «1» и загорится подключенный к этому выводу светодиод, после второго такта появится единица на выводе 4(12), после четвёртого на выводе 5(13), после восьмого на 6(14). Но в момент появления единицы на выходе второго триггера, на первом триггере появится логический ноль и светодиод погаснет.

Собранная плата №063 "Двухканальная (стерео) цветомузыкальная приставка."
Собранная плата №063 "Двухканальная (стерео) цветомузыкальная приставка."

Далее светодиоды будут включаться в соответствии с диаграммой работы счётчика и в такт с входящим сигналом. В соответствии с этими комбинациями и будут загораться светодиоды. Цвета светодиодов можно устанавливать в любой последовательности в каждом из каналов (цвет светодиода можно определить, подключив его к мультиметру в режиме прозвонки или измерения сопротивления). Увеличить количество подключенных светодиодов или заменить их лампочками накаливания можно добавив к схеме транзисторы в каждый из каналов. Мощность транзисторов должна соответствовать суммарной мощности подключенных к ним светодиодов или лампочек.
Содержание набора конструктора 063
1. Микросхема К561ИЕ10,
2. Микросхема LM358,
3. Панелька для микросхемы DIP16,
4. Панелька для микросхемы DIP8,
5. Печатная плата,
6. Светодиоды (4 пары),
7. Резисторы переменные R1, R2 100k (2 шт.),
8. Ручки для переменных резисторов (2 шт.),
9. Резисторы постоянные:
R3, R4 – 100k (Кч/Ч/Ж) (2 шт.),
R5, R6 – 10k (Кч/Ч/Ор) (2 шт.),
R7, R8 – 120k (Кч/Кр/Ж) (2 шт.),
R9-R16 – 1,5k (Кч/Зел/Кр) (8 шт.),
10. Конденсаторы:
С1, С2, С3 – 0,1мкФ (104),
11. Клеммный терминал х2,
12. Клеммный терминал х3,
13. Схема и описание.

Печатная плата: №063 "Двухканальная (стерео) цветомузыкальная приставка."
Печатная плата: №063 "Двухканальная (стерео) цветомузыкальная приставка."

Ростовский Радиорынок Еременко 89Б/7 магазин №24. Есть доставка на АВИТО.