Найти в Дзене
PRACTICAL ELECTRONICS

Построение таймеров с большой выдержкой на КМОП «И-НЕ» и транзисторах без оксидных конденсаторов

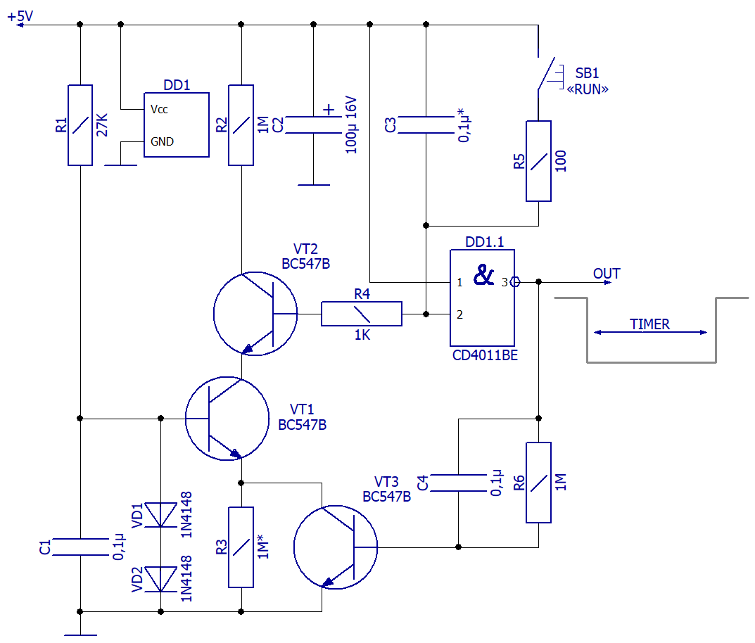
Идея схемы Входные токи для элементов КМОП-логики, таких как CD4011 (561ЛА7) имеют типичные значения около 10 пА при комнатной температуре. Конденсатор, подключённый ко входу такого элемента «И-НЕ» можно заряжать довольно малыми токами и пренебречь значениями входных токов самого элемента. Для ограничения зарядного тока конденсатора до низких значений, сравнимых с входными токами КМОП, можно использовать высокоомные резисторы, которые не всегда являются общедоступными. Рациональней в таком случае применить транзистор, выполняющий роль аттенюатора тока. В схеме, показанной ниже, используется один элемент «И-НЕ» ИМС CD4011 из четырёх. Т.е. на одной такой микросхеме можно реализовать четыре независимых таймера со сравнительно большой выдержкой времени без использования ёмких электролитических конденсаторов (которые, как известно могут обладать большими токами утечки и терять свои свойства со временем) и высокоомных резисторов. Принцип работы Диоды VD1 и VD2 задают напряжение смещения для
Оглавление

Идея схемы

Входные токи для элементов КМОП-логики, таких как CD4011 (561ЛА7) имеют типичные значения около 10 пА при комнатной температуре. Конденсатор, подключённый ко входу такого элемента «И-НЕ» можно заряжать довольно малыми токами и пренебречь значениями входных токов самого элемента.

Для ограничения зарядного тока конденсатора до низких значений, сравнимых с входными токами КМОП, можно использовать высокоомные резисторы, которые не всегда являются общедоступными. Рациональней в таком случае применить транзистор, выполняющий роль аттенюатора тока.

В схеме, показанной ниже, используется один элемент «И-НЕ» ИМС CD4011 из четырёх. Т.е. на одной такой микросхеме можно реализовать четыре независимых таймера со сравнительно большой выдержкой времени без использования ёмких электролитических конденсаторов (которые, как известно могут обладать большими токами утечки и терять свои свойства со временем) и высокоомных резисторов.

Схема электрическая принципиальная таймера на КМОП-элементе
Схема электрическая принципиальная таймера на КМОП-элементе

Принцип работы

Диоды VD1 и VD2 задают напряжение смещения для транзистора VT1, который является источником тока для VT2. Ток базы транзистора VT2 равен току его эмиттера, делённому на коэффициент усиления. Этот ток и заряжает времязадающий конденсатор C3.

В исходном состоянии на выходе DD1.1 высокий уровень, смещающий транзисторы VT3 и VT1, что позволяет конденсатору C3 заряжаться через переход база-эмиттер транзистора VT2. Это позволяет удерживает вход DD1.1 ниже его порога переключения.

Кратковременное нажатие на кнопку SB1 «RUN» разряжает конденсатор C3 и переключает выход DD1.1 в низкий уровень. Следовательно, транзистор VT3 запирается и конденсатор C1 начинает заряжаться уже значительно меньшим током (а значит медленней по времени) через транзисторы VT1, VT2.

Когда заряд C3 достигает порога переключения DD1.1 (примерно 2,5 В), напряжение его выхода начинает повышаться, отпирая транзистор VT3. Это увеличивает ток через VT1 и VT2, что в итоге приводит к насыщению VT2 и более быстрой зарядке С3. Такая положительная обратная связь обеспечивает необходимый гистерезис для завершения зарядки C3 и возврата высокого уровня на выходе элемента DD1.1.

В тестируемом образце схемы таймера с резистором R1 1 МОм, значение C3, равное 10 нФ, определяло временной интервал в 10 с, а 0,1 мкФ, увеличивало время до 100 с.

Содержание
PRACTICAL ELECTRONICS29 апреля 2022
-2