Добавить в корзинуПозвонить
Найти в Дзене
УЧИМСЯ САМИ

Связь по световому лучу - 9

Сейчас речь пойдет о излучающей головке некогерентного (обычного) света. Ее направленность не так велика, как у лазерной, но в некоторых случаях это даже желательно. Например, для "световещания", когда вы хотите передавать какие-либо записи или объявления всем жильцам дома напротив, которые могут вас слышать. Также она куда более удобна для экспериментов, так как вам не придется искать на местности или точно наводить крошечное пятнышко лазерного луча. Да и более безопасна для глаз. Однако понятно, что при большем рассеивании светового луча, чем у лазера, вам придется смириться с меньшей дальностью да еще при этом вкачивать в излучатель на порядок большую мощность. Так что основная цель состояла в том, чтобы надежно перекрыть расстояние в 50 метров - обычное расстояние между соседними многоэтажками. Автор экспериментально опробовал несколько вариантов такого излучателя, как в красном диапазоне видимого света, так и в инфракрасном диапазоне. И теперь может с полной уверенностью сказать,

Сейчас речь пойдет о излучающей головке некогерентного (обычного) света. Ее направленность не так велика, как у лазерной, но в некоторых случаях это даже желательно. Например, для "световещания", когда вы хотите передавать какие-либо записи или объявления всем жильцам дома напротив, которые могут вас слышать. Также она куда более удобна для экспериментов, так как вам не придется искать на местности или точно наводить крошечное пятнышко лазерного луча. Да и более безопасна для глаз.

Однако понятно, что при большем рассеивании светового луча, чем у лазера, вам придется смириться с меньшей дальностью да еще при этом вкачивать в излучатель на порядок большую мощность. Так что основная цель состояла в том, чтобы надежно перекрыть расстояние в 50 метров - обычное расстояние между соседними многоэтажками. Автор экспериментально опробовал несколько вариантов такого излучателя, как в красном диапазоне видимого света, так и в инфракрасном диапазоне. И теперь может с полной уверенностью сказать, какой вариант наиболее дальнобоен.

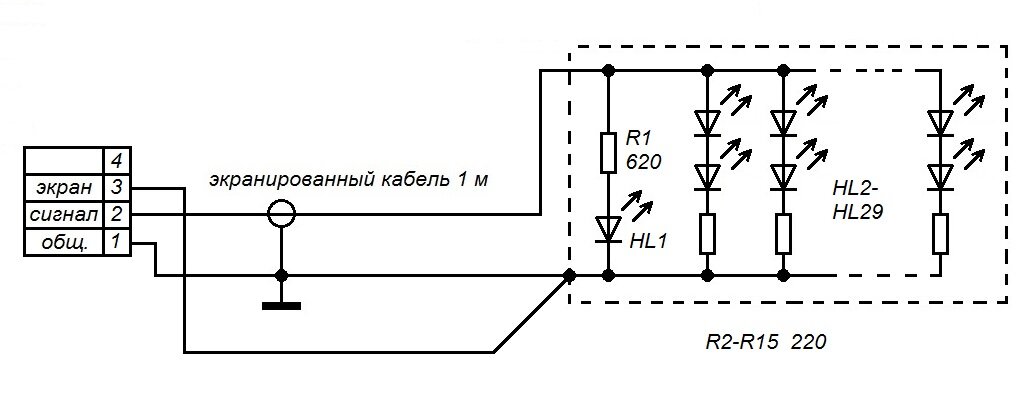
Наилучшими излучателями оказались обычные ИК-светодиоды от пультов ДУ различной аппаратуры. Они достаточно мощны - выдерживают ток до 50 мА, соответственно будут работать на своей средней точке в 25 мА. Они выпускаются с разной степенью направленности. Вам следует выбрать в магазинах приборы с углом не более 30 градусов. На соседней многоэтажке это даст пятно около 20 метров диаметром - в самый раз. А необходимая мощность достигается тупым наращиванием количества этих светодиодов. Автор экспериментировал с батареей из 24 светодиодов, но вам на всякий случай дается чертеж платы, допускающей установку до 28 штук.

Каждая из цепочек содержит по 2 светодиода, включенных последовательно. Благодаря этому каждый миллиампер, вкачанный в эту батарею, создает вдвое больший поток излучения. В то же время это оставляет еще достаточное пространство по напряжению для неискаженных колебаний уровня передаваемого сигнала. Все резисторы - мощностью 0,5 Вт.

Сбоку от батареи установлен красный светодиод HL-1. Он должен быть достаточно мощным 10 мм диаметром с прозрачной линзой. Так что дает достаточно яркий и узконаправленный луч. Он просигнализирует вашим корреспондентам, что вы что-то передаете, да и вам будет удобен, как индикатор включения аппаратуры. Кроме того, у применяемых нами фотодиодов в красном участке видимого диапазона сохраняется еще около половину чувствительности, так что он и уровня сигнала немножко прибавит. Однако, если вам нужна максимальная скрытность связи - просто установите на его место еще один ИК-светодиод.

Следует также отметить, что ИК-светодиоды создают слабенькое красное видимое свечение. Это очень удобно для такой многочисленной батареи - убедиться, что все ее элементы нормально работают.

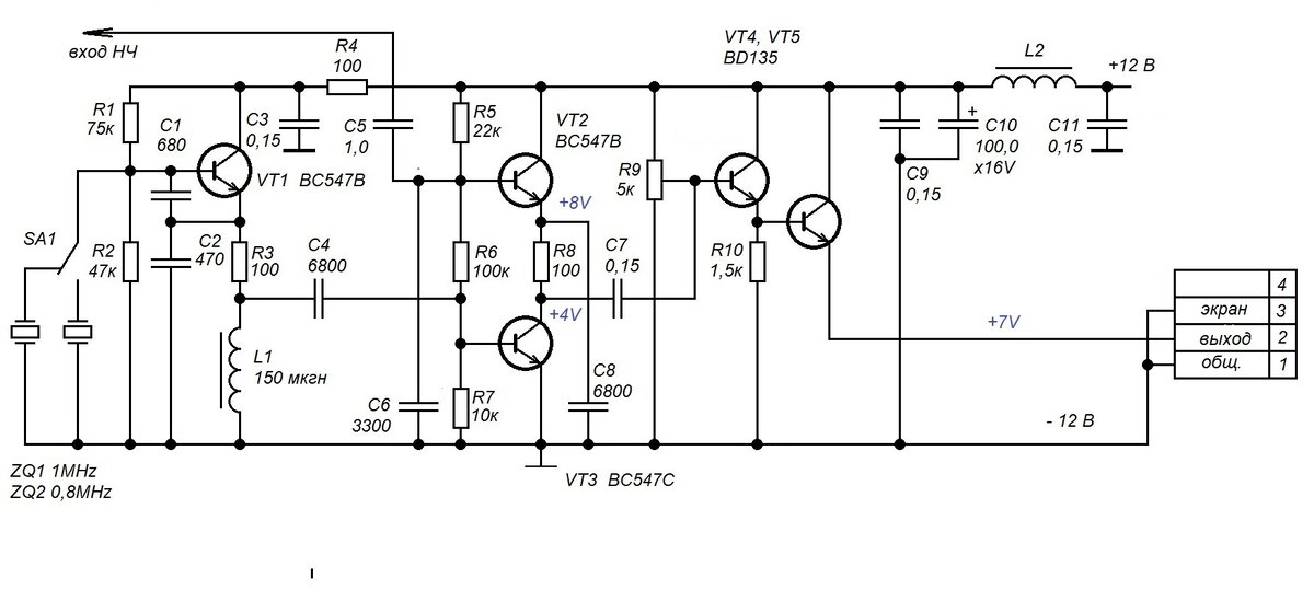
Однако, прежде, чем мы начнем описывать конструкцию головки, необходимо сказать еще и о доработках передатчика. Если мощности VT4 еще худо-бедно хватает на такую батарею, то вот коэффициента усиления уже не хватает однозначно. Поэтому повысим его, применив составной транзистор - двухкаскадный эмиттерный повторитель. VT4 такого же типа ставится на тот же радиатор, благо коллекторы этих транзисторов соединены. Ближе к центру радиатора, так как основная мощность придется уже на него. Сигнал с эмиттера VT4 подается теперь на его базу, а выход берется уже с его эмиттера. Применение двух мощных транзисторов с умеренным коэффициентом усиления позволяет избежать другой крайности - чрезмерного общего усиления цепочки и проблем с устойчивостью аппаратуры. Умощнение аппаратуры нисколько не нарушает ее способность работать с уже известной вам лазерной излучающей головкой. Никаких доработок или перенастроек не понадобится.

-2

Излучающие головки соединяются с аппаратурой 4-контактными разъемами. 4-й контакт - резервный. Предварительно предполагается использовать для подачи питания, что позволит ставить в головке какие-то активные узлы, автоматику и т.д. Но это будет уточнено позднее. Уже сейчас вы можете ставить в передатчике 2 таких разъема с переключателем, что будет удобно для работы с несколькими корреспондентами. А на время экспериментов - для быстрого переключения между лазерной и светодиодной головками.

Мощность радиочастотных колебаний в головке достигает нескольких ватт. Поэтому, чтобы избежать излучения радиоволн, необходима мощная экранировка. На чертеже печатной платы обратите внимание на то, что ВЧ сигнал подается в центр платы, а дорожка общего провода окружает ее. Это - первый контур экрана. Но вокруг сделан еще один контур экранирования - замкнутая окантовка из фольги по краю платы. Она соединена с экраном подводящего кабеля только в одной точке, так что никакие исходные ВЧ токи по ней не проходят. В эту дорожку впаиваются П-образные скобки из толстой медной проволоки на 1 см выше светодиодов. Они соединяются между собой отрезками такой же проволоки, образуя над светодиодами замкнутое кольцо. Если экранировка окажется недостаточной, натяните над светодиодами и тщательно пропаяйте во всех соединениях перекрестие из тонкой проволоки. С обратной стороны плата экранирована куском фольгированного стеклотекстолита такого же размера, расположенным фольгой наружу. Чтобы избежать большой паразитной емкости и утечки ВЧ энергии, этот экран расположен на стойках высотой 10-15 мм. По всем 4 углам экрана должен быть обеспечен надежный контакт с внешним экранирующим контуром платы.

R1 -620 Ом, все остальные резисторы - 220 Ом 0,5 Вт.
R1 -620 Ом, все остальные резисторы - 220 Ом 0,5 Вт.

Механическая часть такой малонаправленной головки очень проста. Она содержит массивное основание со стойкой и качающееся крепление платы со светодиодами. Все эти детали можно сделать из дерева или фанеры. Крепление платы представляет собой скобу в виде перевернутой буквы П с двумя отверстиями под крепежные винты. Также в эту деталь вкручена на клею шпилька М6 или близкого размера. С помощью барашковой гайки можно, установив нужный наклон головки, зафиксировать ее в требуемом положении.

Деревянный брусок спереди не нужен. Это остаток от прошлых экспериментов.
Деревянный брусок спереди не нужен. Это остаток от прошлых экспериментов.

Следующая наша публикация будет о приемной головке с новейшей модификацией уже известного вам фотоприемника. Несколько дополнительных деталей (в частности дроссель в коллекторной цепи VT3) позволило разрешить проблему дневного приема. Кроме того, автор планирует испытать там еще некоторые идеи по дальнейшему наращиванию ее чувствительности.