...Читать далее
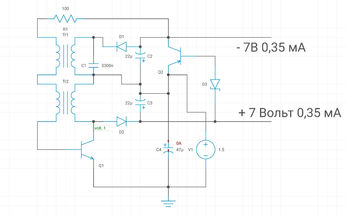
На схеме представлен простой преобразователь напряжения, с автоматическим регулятором напряжения на выходе. Который даёт двуполярное напряжение от одной батарейки от 1,5 до 6 вольт. Преимущество схемы в том, что выходные напряжения остаются в заданных пределах постоянными не зависимо от напряжения питания. Которое может снижаться вплоть до одного вольта. Пределы напряжения задаются стабилитроном. Задавая смешение на базу транзистора Q1. Частоту генерации задают подбором LC контурном. Генератор легко повторяем и не прихотлив в параметрах, работает надёжно на любых комплектующих. Имеет малые искажения, высокий КПД. Подбором резистора на схеме не указан на базу транзистора Q2 от минуса источника питания устанавливается регулировка напряжения и амплитуда тока.
