Найти в Дзене
PRACTICAL ELECTRONICS

Преобразование сигнальных напряжений 1...5В в токовый выход 4...20мА

Применение Аналоговый интерфейс от 4 до 20 мА является довольно распространённым методом подключения источников токовой петли к схемам обработки сигналов. Часто этот интерфейс требует преобразования сигнала напряжения - обычно от 1 до 5 В - в выходной сигнал от 4 до 20 мА. Для достижения строгих требований к точности в схемах таких преобразователей используются только прецизионные резисторы, либо согласованные точные сборки сопротивлений, такие как, например LT5400, в корпусе MSOP. Схема электрическая и принцип работы Если использовать сборку Linear Technology LT5400 (взамен резисторов R2 и R3) в этой простой схеме, не требующей настройки, то обеспечивается общая погрешность менее 0,2%. В схеме используются два усилительных каскада. Первый каскад подаёт выходное напряжение от 1 до 5 В (от датчика или ЦАП) на неинвертирующий вход операционного усилителя DA1.1. Это напряжение пропорционально току VIN/R3 через полевой транзистор VT1. Такой же ток проходит через резистор R2, поэтому напря
Оглавление

Применение

Аналоговый интерфейс от 4 до 20 мА является довольно распространённым методом подключения источников токовой петли к схемам обработки сигналов. Часто этот интерфейс требует преобразования сигнала напряжения - обычно от 1 до 5 В - в выходной сигнал от 4 до 20 мА.

Для достижения строгих требований к точности в схемах таких преобразователей используются только прецизионные резисторы, либо согласованные точные сборки сопротивлений, такие как, например LT5400, в корпусе MSOP.

Схема электрическая и принцип работы

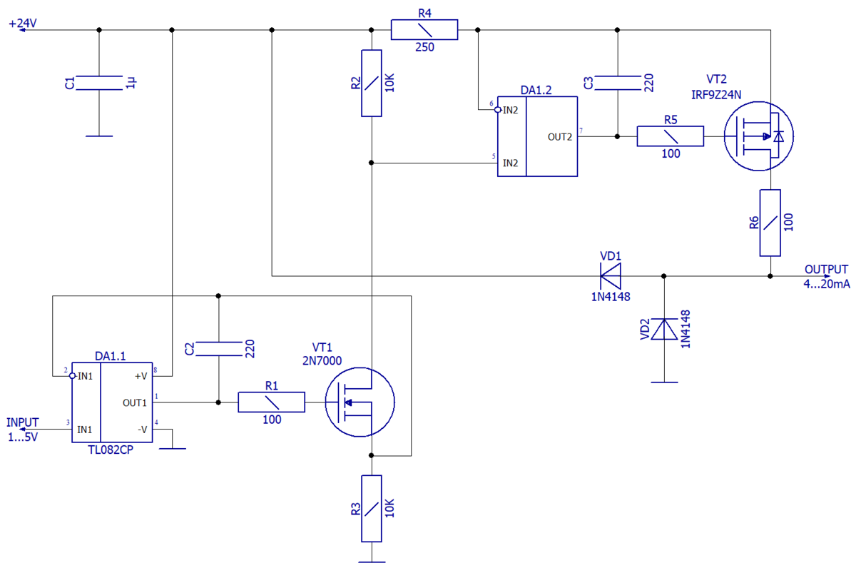
Схема электрическая принципиальная преобразователя сигнальных напряжений 1...5В в токовый выход
Схема электрическая принципиальная преобразователя сигнальных напряжений 1...5В в токовый выход

Если использовать сборку Linear Technology LT5400 (взамен резисторов R2 и R3) в этой простой схеме, не требующей настройки, то обеспечивается общая погрешность менее 0,2%.

В схеме используются два усилительных каскада. Первый каскад подаёт выходное напряжение от 1 до 5 В (от датчика или ЦАП) на неинвертирующий вход операционного усилителя DA1.1. Это напряжение пропорционально току VIN/R3 через полевой транзистор VT1. Такой же ток проходит через резистор R2, поэтому напряжение на резисторе R2 равно напряжению питания схемы (24 В) за вычетом входного напряжения.

Второй каскад на ОУ DA1.2 удерживает напряжение на R4, равное напряжению на R2, пропуская ток через mosfet-транзистор VT2. Поскольку напряжение на R2 пропорционально входному напряжению, ток через VT2 также пропорционален входному напряжению, делённому на R4. Используя прецизионный токовый шунт 250 Ом для резистора R4, ток точно соответствует входному напряжению.

Содержание
PRACTICAL ELECTRONICS29 апреля 2022
-2