Добавить в корзинуПозвонить
Найти в Дзене
Simple Radio

Простая мигалка на одном транзисторе

Всем привет. В этой статье я хочу рассказать о том, как собрать интересную схему простейшей мигалки, всего на одном транзисторе. Для сборки понадобятся всего 4 детали. Ниже приведена принципиальная схема. В схеме использован довольно популярный и доступный транзистор 2N3904. Резистор R1 на 1 кОм, мощность подойдет любая. Конденсатор на 470 мкФ и не менее чем на 16 вольт. А лучше на 25 или даже на 63 вольта. Светодиод любой, какой найдете. От емкости конденсатора зависит частота вспышек светодиода. Соберем схему. Спаяем все навесным монтажом. Подадим на схему 12 вольт. Светодиод должен начать мигать. Поднимая напряжение примерно до 13 - 14 вольт, можно увеличивать частоту вспышек. Спасибо, что дочитали статью до конца! Если вам понравилось, пожалуйста поставьте лайк. Если вам нравится тематика моего канала, подписывайтесь на мой канал. До новых встреч!

Всем привет. В этой статье я хочу рассказать о том, как собрать интересную схему простейшей мигалки, всего на одном транзисторе. Для сборки понадобятся всего 4 детали.

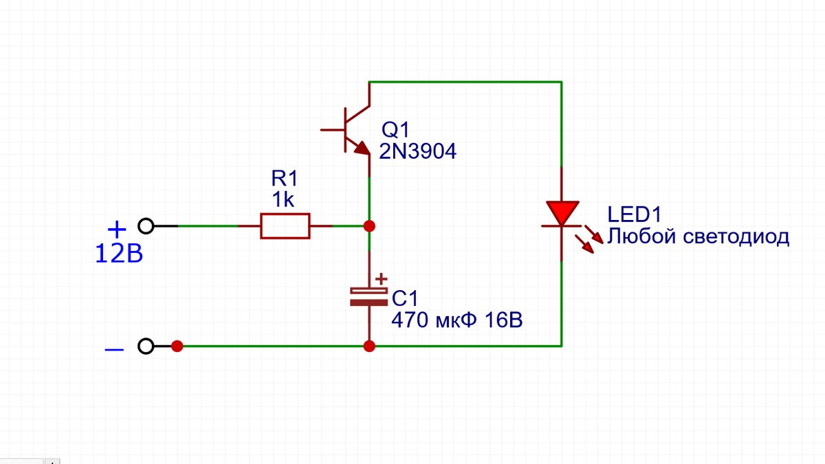
Ниже приведена принципиальная схема.

Схема
Схема

В схеме использован довольно популярный и доступный транзистор 2N3904. Резистор R1 на 1 кОм, мощность подойдет любая. Конденсатор на 470 мкФ и не менее чем на 16 вольт. А лучше на 25 или даже на 63 вольта. Светодиод любой, какой найдете. От емкости конденсатора зависит частота вспышек светодиода. Соберем схему. Спаяем все навесным монтажом.

Монтаж
Монтаж

Подадим на схему 12 вольт. Светодиод должен начать мигать. Поднимая напряжение примерно до 13 - 14 вольт, можно увеличивать частоту вспышек.

Светодиод мигает.
Светодиод мигает.

Спасибо, что дочитали статью до конца! Если вам понравилось, пожалуйста поставьте лайк. Если вам нравится тематика моего канала, подписывайтесь на мой канал. До новых встреч!