Добавить в корзину
Позвонить
Найти в Дзене
Войти
Сергей Фахрутдинов (Revit, инженер-проектировщик ОВиК)
14 подписчиков
Подписаться
Проектирование раздел ТМ
5 марта 2023
5 мар 2023
52
~1 мин
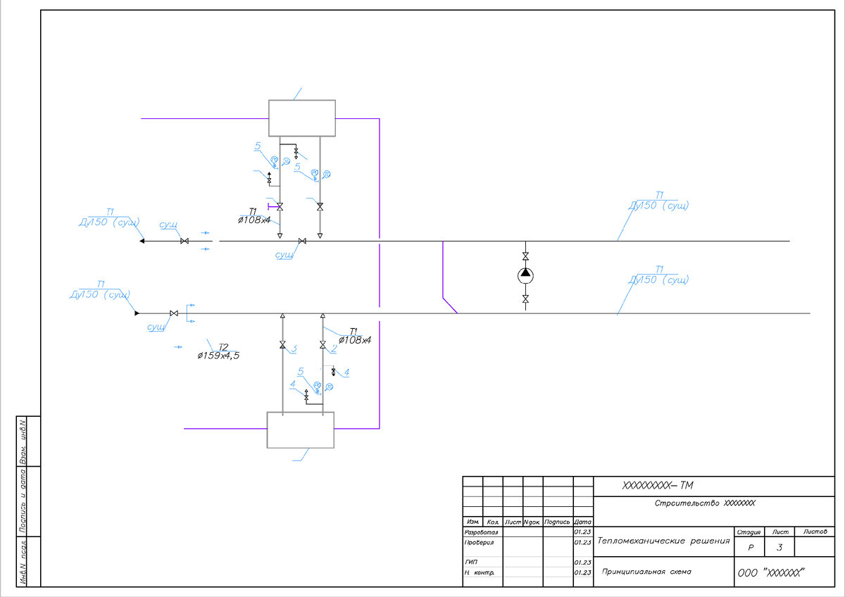
Создание 3D модели, далее автоматическое получение видов и спецификаций.
Создание 3D модели, далее автоматическое получение видов и спецификаций.
...
Читать далее
Создание 3D модели, далее автоматическое получение видов и спецификаций.
1
1342480941.1340.1779103751833.11907