Добавить в корзину
Позвонить
Найти в Дзене
Войти
Вывод некоторых формул
23 подписчика
Подписаться
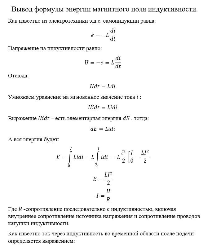
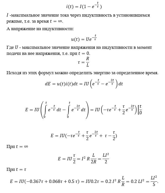
Вывод формулы энергии магнитного поля индуктивности.
3 марта 2023
3 мар 2023
292
~1 мин
Вывод формулы энергии магнитного поля индуктивности.
Вывод формулы энергии магнитного поля индуктивности.
...
Читать далее
Вывод формулы энергии магнитного поля индуктивности.
2
2872113522.948.1779240379389.50894