Найти в Дзене
Электрик VShch

29. Куда "отъехала" нейтраль.

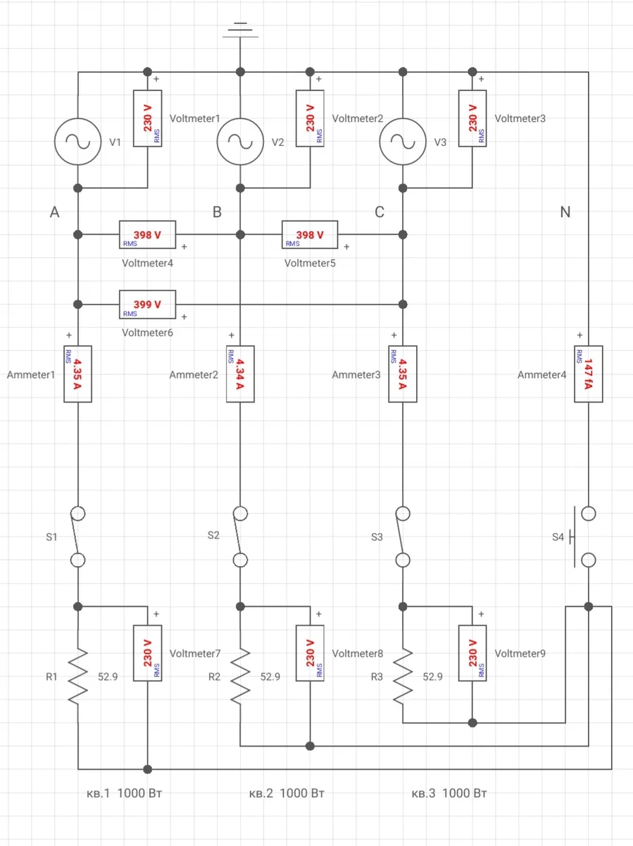
На канале, в статье №25 "Потеря нулевого проводника, в чём опасность", с помощью специальной программы были смоделированы ситуации, когда в жилом доме на три квартиры терялась нейтраль (нулевой рабочий проводник N) при различной загруженности фаз. При одинаковой по величине и характеру нагрузке (в нашем примере она чисто активная), отключение нейтрального проводника (выключен S4) никак не сказалось на работе потребителей. Результаты рассчитанные программой при линейных напряжениях сети Uл=Uab=Ubc=Uca=398 В : напряжение на нагрузке в каждой из трёх квартир равны по 230 В (напряжения фазные Uф=Ur1=Ur2=Ur3=Uл/Ѵ3 = 230 В), токи также равны (I1=I2=I3=Uф/R=230/52,9=4,35 А). Равномерная нагрузка, соединённая звездой, образует в месте соединения искусственную нулевую точку потребителя. Нулевая точка потребителя, при соединении равномерной нагрузки звездой и обрыве нейтрального проводника, будет находиться в центре тяжести треуголь

На канале, в статье №25 "Потеря нулевого проводника, в чём опасность", с помощью специальной программы были смоделированы ситуации, когда в жилом доме на три квартиры терялась нейтраль (нулевой рабочий проводник N) при различной загруженности фаз.

При одинаковой по величине и характеру нагрузке (в нашем примере она чисто активная), отключение нейтрального проводника (выключен S4) никак не сказалось на работе потребителей.

                       
рис.1             Р1=Р2=Р3=1000 Вт; R1=R2=R3=52,9 Ом
рис.1 Р1=Р2=Р3=1000 Вт; R1=R2=R3=52,9 Ом

Результаты рассчитанные программой при линейных напряжениях сети Uл=Uab=Ubc=Uca=398 В : напряжение на нагрузке в каждой из трёх квартир равны по 230 В (напряжения фазные Uф=Ur1=Ur2=Ur3=Uл/Ѵ3 = 230 В), токи также равны (I1=I2=I3=Uф/R=230/52,9=4,35 А).

Равномерная нагрузка, соединённая звездой, образует в месте соединения искусственную нулевую точку потребителя. Нулевая точка потребителя, при соединении равномерной нагрузки звездой и обрыве нейтрального проводника, будет находиться в центре тяжести треугольника линейных напряжений. Напряжения между нулевой точкой потребителя О и нейтралью трансформатора не будет.

Векторная диаграмма линейных и фазных напряжений (рис. 2) совпадает с диаграммой при целом нейтральном проводнике.

рис.2
рис.2

Другая картина будет когда потеря нейтрального проводника произошла в момент времени при различной нагрузке в фазах (рис.3).

рис.3         фаза А - Р1=100 Вт; R = 529 Ом ; В - Р2=1000 Вт, R=52,9 Ом; С - Р3=300 Вт, R=176,3 Ом.
рис.3 фаза А - Р1=100 Вт; R = 529 Ом ; В - Р2=1000 Вт, R=52,9 Ом; С - Р3=300 Вт, R=176,3 Ом.

Результаты рассчитанные программой: - напряжение на лампе в квартире №1 ULp1 = 335 В; - напряжение в кв.2 Ur2 = 103 В; - напряжение в кв.3 Ur3 = 300 В.

Нарушение целостности нейтрального проводника при неравномерной нагрузке фаз приводит к перераспределению напряжений у потребителей электроэнергии и возможному выходу из строя электрооборудования.

Определим положение нулевой точки потребителя для данного случая. Рассмотрим схему на рис. 4, в ней сопротивление лампы Lp1 (схема рис. 3) заменено переменным сопротивлением R1. Представим, что величину сопротивления возможно изменять от 0 (точка 1) и до бесконечности (т. 2). R1 равное бесконечности будет означать обрыв фазы А. В этом случае сопротивления R2 и R3 будут включены последовательно на линейное напряжение Ubc.

рис. 4
рис. 4

При последовательном соединении и равной нагрузке R2 = R3, напряжение на сопротивлениях (Ur2 = Ur3) будут равны половине напряжения сети (Ubc). В общем случае при последовательном соединении отношение сопротивлений прямо пропорционально отношению их напряжений: R2/R3 = U2/U3. Нулевая точка потребителя будет находиться на стороне ВС треугольника линейных напряжений в точке D, делящей эту сторону в отношении BD/CD = R2/R3 = 52,9/176,3 = 0,3 (рис. 5).

рис.5
рис.5

ВD/CD = 0,3; CB = CD+BD; CB = CD+0,3CD; CD = CB/1,3 = 10 cм/1,3 = 7,7 см; BD = 2,3 см.

Когда сопротивление R1 будет равно нулю (рис. 4), точка 0 оказывается напрямую соединённой с фазой А. Напряжение на сопротивлениях R2 и R3 увеличится до линейного: Ur2 = Uab; Ur3 = Uac.

При изменении сопротивления R1 от бесконечности до нуля, нулевая точка потребителя будет перемещаться по линии от точки D к точке А.

Те же самые действия произведём для фаз В и С.

Фаза В: RLp1/R3 = 529/176,3 = 3; АE = 7,5 см; СE = 2,5 см.

Фаза С: RLp1/R2 = 529/52,9 = 10; АJ = 9,1 см; BJ = 0,9 см.

Точка пересечения прямых AD, BE и CJ является нулевой точкой потребителя О1 при данной нагрузке.

Определим по диаграмме напряжения на нагрузках в каждой фазе. Масштаб: Uл=Uac=Ucb=Uba=398 В соответствует 10 клеткам по 1 см; 1 клетка : 1см : 39,8 В.

Фаза А: АО1 = 8,4 см; ULp1 = 39,8 ˖ AO1 = 39,8 ˖ 8,4 = 334 В.

Фаза В: ВО1 = 2,6 см; Ur2 = 39,8 ˖ BO1 = 39,8 ˖ 2,6 = 104 В.

Фаза С: СО1 = 7,5 см; Ur3 = 39,8 ˖ CO1 = 39,8 ˖ 7,5 = 299 В.

Полученные результаты расчётов совпадают с показаниями вольтметров в схеме рис.3. Фазное напряжение потребителя при неравномерной нагрузке прямо пропорционально сопротивлению: чем оно меньше, тем меньше это напряжение.

Отрезок ОО1 показывает напряжение между нулевыми точками трансформатора и потребителя - напряжение смещения нейтрали Uc.

ОО1 = 3,4 см; Uc = 39,8 ˖ 3,4 = 135 В.

В трёхфазных сетях с нейтральным проводником сумма мгновенных значений фазных токов в любой момент времени равна току, протекающему по нейтральному проводнику (первый закон Кирхгофа: сумма всех токов, втекающих в узел, равна сумме всех токов, вытекающих из узла).

Фазные токи, при одинаковом характере нагрузки (однородная нагрузка), изменяясь по синусоиде, будут сдвинуты один относительно другого на угол 120 градусов, поэтому суммировать их можно только в векторной форме.

рис.6                             вектора: Ia=Ib=Ic;  Ia+Ib=I1; Ic+I1=0;    Ia+Ib+Ic=0
рис.6 вектора: Ia=Ib=Ic; Ia+Ib=I1; Ic+I1=0; Ia+Ib+Ic=0

При равномерной нагрузке тока In в нейтральном проводнике не будет (рис. 6), он появиться только когда фазы будут нагружены неравномерно (рис. 7)

рис.7                                          вектора: Ia+Ib=I1;  Ic+I1=In;  Ia+Ib+Ic=In
рис.7 вектора: Ia+Ib=I1; Ic+I1=In; Ia+Ib+Ic=In

Если нагрузка включена во все фазы, то ток в нейтральном проводе In всегда меньше,чем ток в самой загруженной фазе. Если равная нагрузка включена в две фазы (рис. 8), то ток в нейтральном проводнике равен фазному: In = Ia = Ib; при неравенстве нагрузок в фазах, In в этом случае не может быть больше большего фазного.

рис.8                                             вектора: Ia=Ib; Ia+Ib=In;
рис.8 вектора: Ia=Ib; Ia+Ib=In;

В случае, когда нагрузка включена только в одну из фаз, ток In будет равен току в фазном проводе.

Нейтральный проводник имеет сопротивление Rn, а это значит, что при появлении тока In, на нём будет падение напряжения: напряжение смещения нейтрали Uс = In Rn (между нулевой точкой потребителя и нулевой точкой трансформатора). При равномерной однородной нагрузке (симметричной нагрузке) In = 0, смещение нулевой точки не будет.

Трёхфазные сети проектируют и эксплуатируют таким образом, чтобы нагрузка в фазах была по возможности симметричной. Добиться симметричной нагрузки в сети практически невозможно, поэтому в нейтральном проводнике всегда протекает некий ток. Чем меньше In и Rn, тем меньше значение Uс.

При сопротивлении Rn равном бесконечности (обрыв нейтрального проводника), нулевая точка потребителя находится в точке О1 (рис. 5). При Rn стремящемуся к 0, нулевая точка потребителя О1 будет стремиться иметь потенциал равный потенциалу нулевой точки трансформатора (напряжение смещения нейтрали стремиться к 0).

При заданной нагрузке нулевая точка потребителя О1 будет перемещаться по отрезку ОО1 к точке О при уменьшении сопротивления Rn от бесконечности к 0, при этом будут изменяться фазные напряжения потребителя от Ur1=335 В; Ur2=103 В; Ur3=300 В до Ur1=Ur2=Ur3=Uф = 230 В.
В действительности фазные напряжения на нагрузках будут отличаться от фазного напряжения источника Uф, так как Rn не может быть равно 0. Заниженное сечение нейтрального провода, большие переходные сопротивления в местах его присоединения и значительная несимметрия нагрузок в фазах, всё это может вызвать существенный перекос напряжения на нагрузках.

Дабы избежать нежелательных последствий, вызванных перекосом фазных напряжений в нагрузках потребителя, необходимо правильно выбирать сечения кабельных и воздушных линий электропередач, контролировать в процессе эксплуатации целостность и не допускать обрывов нейтральных и фазных проводов, своевременно проводить ревизию контактных соединений, равномерно распределять нагрузку по фазам.

Повторные заземления нейтрального проводника уменьшают сопротивление между нулевыми точками трансформатора и потребителя (сопротивление Rз +Rт подключается параллельно Rn; Rз - сопротивление повторных заземлений, Rт - сопротивление заземляющего устройства на ТП), что уменьшает напряжение смещения нейтрали как в условиях нормальной эксплуатации, так и при возникновении аварийных режимов.