Добавить в корзинуПозвонить
Найти в Дзене
Simple Radio

Драйвер светодиода на LM317

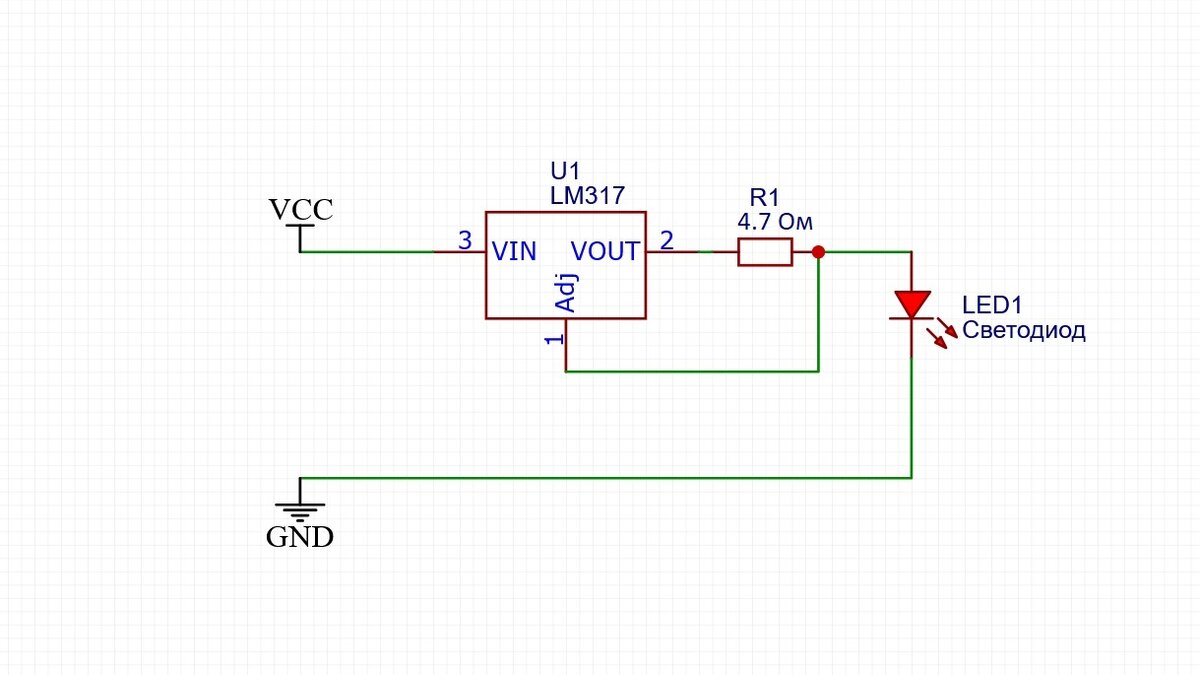
Всем привет. В этой статье я хочу рассказать о том, как собрать очень простой драйвер светодиода на популярной микросхеме LM317. Схема состоит всего из двух деталей. Собственно, из самой LM317 и резистора. Тут LM317 подключена в режиме стабилизации тока. Так как LM317 это линейный стабилизатор, то при работе она будет нагреваться. И чем мощнее будет нагрузка, тем сильнее будет нагрев. Поэтому желательно устанавливать стабилизатор на радиатор. Максимальная нагрузка на LM317 – 1.5А. Для примера, подключим светодиод мощностью 1Вт. По даташиту, рабочий ток для него составляет около 300мА. Рекомендую подавать около 270мА. Для того, чтобы на выходе стабилизатора было это значение, нужно подобрать номинал резистора. Для этого проще всего использовать онлайн калькулятор. Я использовал вот этот. Там нужно выбрать режим «стабилизация тока» и ввести требуемый выходной ток. Для того, чтобы светодиод не сильно грелся, и прослужил дольше, будем питать его током около 270мА. Согласно расчетам, д

Всем привет. В этой статье я хочу рассказать о том, как собрать очень простой драйвер светодиода на популярной микросхеме LM317. Схема состоит всего из двух деталей. Собственно, из самой LM317 и резистора.

Схема
Схема

Тут LM317 подключена в режиме стабилизации тока. Так как LM317 это линейный стабилизатор, то при работе она будет нагреваться. И чем мощнее будет нагрузка, тем сильнее будет нагрев. Поэтому желательно устанавливать стабилизатор на радиатор. Максимальная нагрузка на LM317 – 1.5А.

Для примера, подключим светодиод мощностью 1Вт. По даташиту, рабочий ток для него составляет около 300мА. Рекомендую подавать около 270мА. Для того, чтобы на выходе стабилизатора было это значение, нужно подобрать номинал резистора. Для этого проще всего использовать онлайн калькулятор. Я использовал вот этот. Там нужно выбрать режим «стабилизация тока» и ввести требуемый выходной ток. Для того, чтобы светодиод не сильно грелся, и прослужил дольше, будем питать его током около 270мА. Согласно расчетам, для этого, номинал резистора должен быть 4.7Ом а мощность от 0.5 ватт.

Соберем схему.

Собранная схема
Собранная схема

Так как в схеме всего две детали, собираем все на макетной плате и подключаем к светодиоду. Подаем на вход питание. Схема начинает работать примерно от 6.5 вольт. При этом если повышать напряжение, ток будет держаться в районе 270мА.

Ток 270мА
Ток 270мА

Как видим ток соответствует расчетному.

Поднимем напряжение до 12 вольт, оставим схему на пару минут и после замерим ее температуру.

Температура LM317
Температура LM317

Температура превысила 100 градусов. Маленький радиатор не справляется с охлаждением. Так, что при подключении схемы к 12 вольтам (например, к автомобильному аккумулятору), потребуется хороший радиатор. При 6.5 вольтах, микросхема разогревается примерно да 55 градусов.

Как видим данная схема вполне рабочая. Конечно, есть и недостатки в виде достаточно сильного нагрева. Это требует установки довольно массивного радиатора. Так же могут возникнуть сложности с резистором. Резистор такого номинала, не всегда есть под рукой.

Спасибо, что дочитали статью до конца! Если вам понравилось, пожалуйста поставьте лайк. Если вам нравится тематика моего канала, подписывайтесь на мой канал. До новых встреч!