Добавить в корзинуПозвонить
Найти в Дзене
Сделай сам - своими руками

Как изменить выходное напряжение практически любого блока питания

Выходное напряжение импульсного источника питания довольно просто подкорректировать или даже координально изменить. К примеру: у блока питания 12 В, можно изменить напряжение на желаемое, в пределах 4 - 19 В. Но в моем положении, мне нужна лишь небольшая корректировка и вот почему. Я купил блок на 12 В, а в реале он выдает 12,5 В. Мне нужно питать светодиодную ленту, а даже небольшое превышение будет существенно увеличивать мощность, учитывая вольт-амперную характеристику светодиодов. Отсюда излишний нагрев ленты и необоснованное потребление энергии. Итак, разбираем корпус блока. В моем случае все просто - он был на защелках и легко отщелкнулся. Если у вас корпус заклеен, то ЭТА инструкция для вас. Далее расскажу суть. Все импульсные блоки питания на современном рынке плюс-минус одинаковые по схеме. В роли стабилизатора в них применена микросхема-стабилизатор «TL431» или аналогичная. Вдаваться в подробности и объяснять принцип работы ИБП я не буду, уделю время самой сути переделки. Пер
Оглавление

Выходное напряжение импульсного источника питания довольно просто подкорректировать или даже координально изменить. К примеру: у блока питания 12 В, можно изменить напряжение на желаемое, в пределах 4 - 19 В. Но в моем положении, мне нужна лишь небольшая корректировка и вот почему. Я купил блок на 12 В, а в реале он выдает 12,5 В. Мне нужно питать светодиодную ленту, а даже небольшое превышение будет существенно увеличивать мощность, учитывая вольт-амперную характеристику светодиодов. Отсюда излишний нагрев ленты и необоснованное потребление энергии.

Доработка блока питания 12В

Итак, разбираем корпус блока. В моем случае все просто - он был на защелках и легко отщелкнулся.

Если у вас корпус заклеен, то ЭТА инструкция для вас.

Далее расскажу суть. Все импульсные блоки питания на современном рынке плюс-минус одинаковые по схеме. В роли стабилизатора в них применена микросхема-стабилизатор «TL431» или аналогичная.

Схема и суть изменения

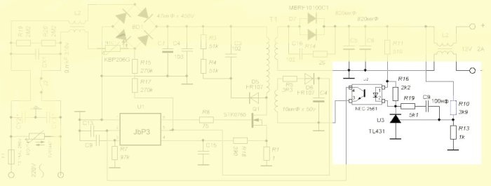
Вдаваться в подробности и объяснять принцип работы ИБП я не буду, уделю время самой сути переделки. Перед вами случайная схема и выделенный кусок на ней. На котором можно увидеть саму микросхему TL431 и делитель, состоящий из резисторов, в данном случае R10 и R13.

-2

Если мы изменим соотношение этого делителя - изменится и выходное напряжение. Говорю же: все просто. Самое простое, это выпаять эти резисторы и вместо них запаять переменный резистор, как сделано ТУТ. И регулировать просто и быстро. Я решил пойти другим путем, и параллельно резистору R10, запаял свой резистор на проводках и изолировал термоусадкой.

Номинал точно не помню, кажется на 10 кОм. В результате выходное напряжение снизилось с 12,5 В до 11,5 В. Это именно то что мне было нужно!

Далее я собрал БП в обратной последовательности, резистор уложил под плату.

-4

Закрыл крышку, проверил мультиметром под нагрузкой и без. Остался доволен.

-5

Так же, из ИБП можно сделать универсальный БП с регулировкой напряжения, об этом можно прочитать тут.

Вот собственно и все.

Кстати, если у вас другой блок, и там вдруг не оказалось TL431, то скорее всего, вам подойдет эта инструкция по переделке.

Пишите разумные комментарии и замечания. Всем хорошего настроения! Спасибо что дочитали!

Читайте также 🧐