Найти в Дзене
PRACTICAL ELECTRONICS

Зарядно-восстановительное устройство для АКБ

При длительной эксплуатации АКБ с несоблюдением правил зарядно-разрядного режима на пластинах возникают крупнокристаллические труднорастворимые кристаллы-дендриты, которые приводят электроды аккумуляторов к преждевременному износу, межэлектродным замыканиям и короблению пластин, ускоренный саморазряд снижает рабочую ёмкость в первые часы хранения. Повышенное внутреннее сопротивление, вызванное кристаллизацией, приводит к снижению напряжения аккумулятора при минимальной нагрузке. Принудительное повышение напряжения заряда при восстановлении аккумулятора приводит к кипению электролита, раннему наступлению процесса электролиза в электролите, повышенной температуре элементов и их возможному механическому разрыву при обильном выделении газа. Заряженные таким методом аккумуляторы не в состоянии долго и качественно работать. Регенерация пластин пульсирующим током позволяет существенно улучшить техническое состояние эле­ментов аккумуляторов, внутреннее сопротивление после непродолжительного во
Оглавление

Назначение

При длительной эксплуатации АКБ с несоблюдением правил зарядно-разрядного режима на пластинах возникают крупнокристаллические труднорастворимые кристаллы-дендриты, которые приводят электроды аккумуляторов к преждевременному износу, межэлектродным замыканиям и короблению пластин, ускоренный саморазряд снижает рабочую ёмкость в первые часы хранения.

Повышенное внутреннее сопротивление, вызванное кристаллизацией, приводит к снижению напряжения аккумулятора при минимальной нагрузке.

Принудительное повышение напряжения заряда при восстановлении аккумулятора приводит к кипению электролита, раннему наступлению процесса электролиза в электролите, повышенной температуре элементов и их возможному механическому разрыву при обильном выделении газа. Заряженные таким методом аккумуляторы не в состоянии долго и качественно работать.

Регенерация пластин пульсирующим током позволяет существенно улучшить техническое состояние эле­ментов аккумуляторов, внутреннее сопротивление после непродолжительного восстановления снижается до рабочего состояния, при рабочей температуре.

Кристаллы переходят после восстановления в аморфное состояние металла, устраняются межэлектродные замыкания.

Положительное влияние технологии пульсирующего зарядно-восстановительного процесса позволяет продолжить эксплуатацию элементов аккумуляторов с высокими эксплуатационными показателями в течении длительного времени.

Технология зарядки пульсирующим током состоит в проведении зарядно-восстановительных работ импульсом тока, коротким по времени и высоким по амплитуде.

Накладка пульсирующего зарядно-восстановительного тока на небольшой постоянный подзарядный ток существенно улучшает старую технологию зарядки аккумуляторов постоянным током.

Схема и конструкция устройства, приведенная в этой публикации, позволяет регенерировать АКБ путём формирования пульсирующего зарядно-восстановительного тока. На аккумуляторную батарею подаётся сумма небольшого постоянного тока и короткий (около 5 мс с периодом повторения 10...470 мс) импульс тока большой амплитуды.

Схема электрическая

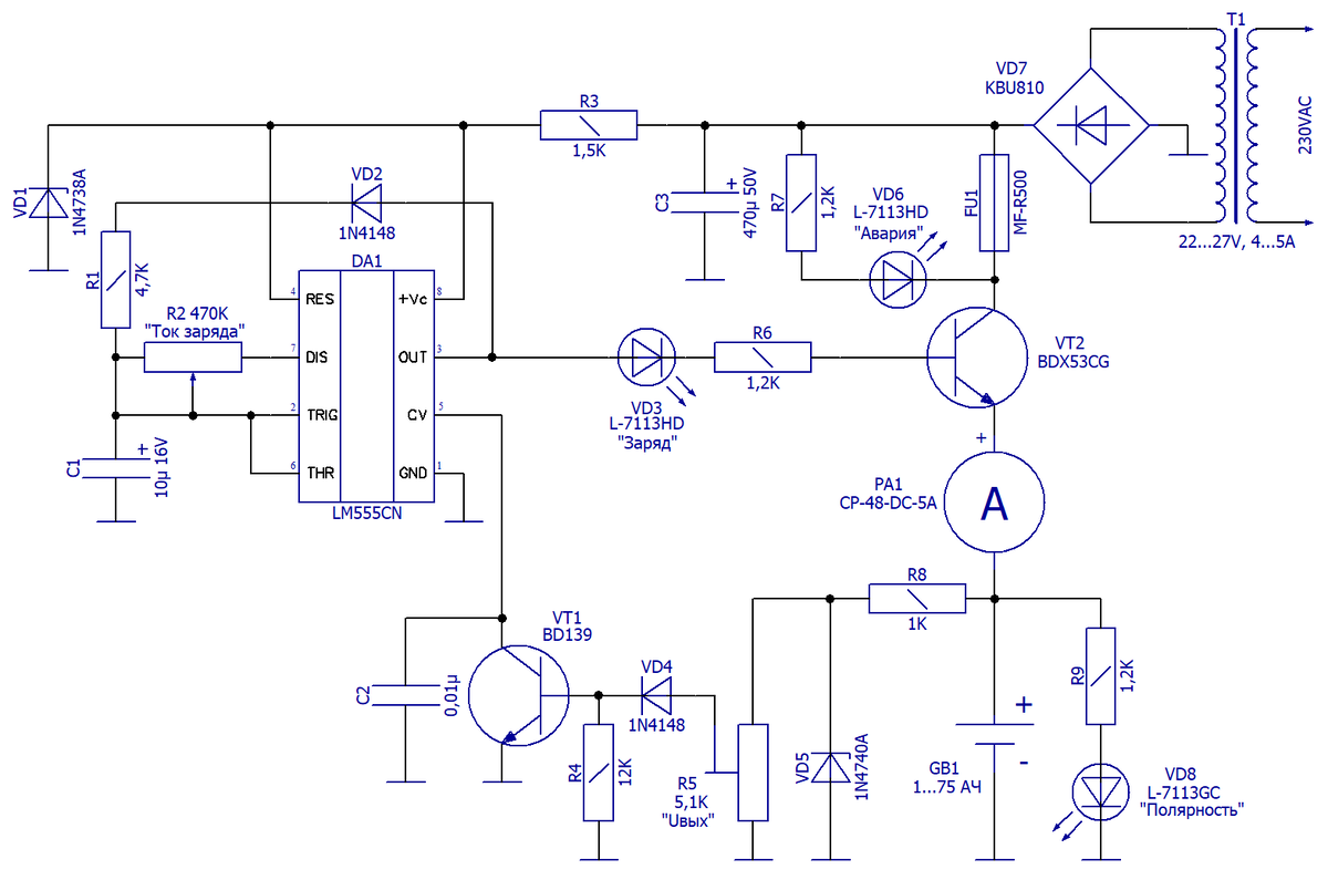
Схема электрическая принципиальная зарядно-восстановительного устройства для АКБ
Схема электрическая принципиальная зарядно-восстановительного устройства для АКБ

Схема состоит из генератора прямоугольных импульсов на аналоговом таймере с регулировкой скважности и предварительной установкой напряжения зарядного тока, схема устройства питается от сетевого блока питания на трансформаторе и диодном мосте.

Применение интегрального таймера DA1 в генераторе прямоугольных импульсов позволяет довольно просто добиться приемлемых характеристик с обеспечением стабильной частоты и минимального энергопотребления.

Интегральный таймер DA1, работает в режиме автогенерации коротких импульсов (асимметрию зарядно-разрядного процесса времязадающего конденсатора обеспечивает диод VD2, а скважность импульсов регулируется переменным резистором R2).

Импульсы поступаюn с выхода DA1 на базу мощного составного транзистора VT2, эмиттерная цепь которого через амперметр РА1 соединена с восстанавливаемым АКБ.

Делитель R8/R5 и транзистор VT1 образуют цепь ООС, посредством которой изменяется (R5 – подстроечный) и стабилизируется напряжение заряда, что позволяет применять устройство с разными аккумуляторными батареями напряжением от 9 до 24 В и емкостью от 1 до 75 Ач.

Настройка, детали и конструкция

Процедуру восстановления любого аккумулятора начинают, переведя движок R2 в правое по схеме положение, а резистором R5 устанавливают начальный ток подзаряда примерно равным 0,01С [А], где С – номинальная емкость аккумулятора в Ач.

После этого резистором R2 добавляют импульсного зарядного тока до тех пор, пока средний (по показаниям стрелочного амперметра РА1) ток не достигнет уровня 0,05С.

Пример: для автомобильного аккумулятора 6СТ55 ток подзаряда устанавливают 0,55 А, а общий средний зарядный ток 2,75 А.

Время регенерации составляет в среднем от 3 до 5 часов. После этого периода следует аккумулятор отключить от устройства и нагрузочной вилкой проверить внутреннее сопротивление. Если падение напряжения под нагрузкой все еще велико, то через несколько часов можно провести еще один цикл восстановления.

Вторичная обмотка сетевого трансформатора Т1 должна быть рассчитана на напряжение 22...27 В при токе не менее 4 А.

Печатная плата для схемы зарядно-восстановительного устройства показана на следующем рисунке.

Печатная плата для схемы зарядно-восстановительного устройства для АКБ
Печатная плата для схемы зарядно-восстановительного устройства для АКБ