Найти в Дзене

Что такое базы данных?

Базы данных — это фундамент, на котором строится работа практически любого приложения, сервиса или информационной системы. Для аналитиков они становятся основным источником данных для исследований, отчетов и прогнозов. Но что же скрывается за этим термином? Давайте разберемся. База данных (БД) — это организованный набор структурированных данных, хранящихся в электронном виде. Её можно сравнить с цифровой библиотекой, где информация упорядочена так, чтобы её можно было быстро найти, изменить или дополнить. Примеры из жизни: Зачем это аналитику? Аналитики работают с данными, чтобы находить закономерности, делать выводы и помогать бизнесу принимать решения. Без баз данных не было бы исходной информации для анализа. Большинство баз данных (особенно реляционных) используют табличную структуру. Представьте себе Excel-таблицу, но более мощную и сложную. Ключевые элементы: Любая работа с БД строится на четырех операциях: Базы данных — это не просто хранилища информации, а инструмент, кот
Оглавление

Базы данных — это фундамент, на котором строится работа практически любого приложения, сервиса или информационной системы. Для аналитиков они становятся основным источником данных для исследований, отчетов и прогнозов. Но что же скрывается за этим термином? Давайте разберемся.

Базы данных
Базы данных

База данных: определение и зачем она нужна

База данных (БД) — это организованный набор структурированных данных, хранящихся в электронном виде. Её можно сравнить с цифровой библиотекой, где информация упорядочена так, чтобы её можно было быстро найти, изменить или дополнить.

Примеры из жизни:

  • Интернет-магазин хранит данные о товарах, заказах и клиентах.
  • Соцсети управляют профилями пользователей, постами и лайками.
  • Даже ваша телефонная книга в смартфоне — это мини-база данных.

Зачем это аналитику? Аналитики работают с данными, чтобы находить закономерности, делать выводы и помогать бизнесу принимать решения. Без баз данных не было бы исходной информации для анализа.

Как устроены базы данных: таблицы, строки и столбцы

Большинство баз данных (особенно реляционных) используют табличную структуру. Представьте себе Excel-таблицу, но более мощную и сложную.

  • Таблица (Table) — объект для хранения данных одной категории (например, «Пользователи» или «Транзакции»).
  • Столбец (Column) — определяет тип данных: имя, дата, сумма и т.д.
  • Строка (Row) — запись с конкретными значениями (например, данные одного клиента).

Ключевые элементы:

  • Первичный ключ (Primary Key) — уникальный идентификатор записи (например, user_id).
  • Внешний ключ (Foreign Key) — связывает данные между таблицами (например, order_id в таблице платежей).
  • Индексы — ускоряют поиск данных (как оглавление в книге).

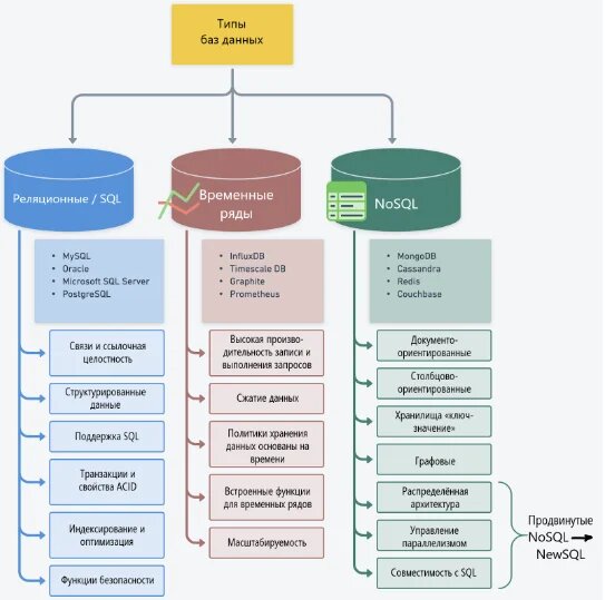
Типы баз данных

1. Реляционные базы данных (SQL)

  • Данные хранятся в таблицах с четкой структурой.
  • Используют язык запросов SQL (Structured Query Language).
  • Примеры СУБД: MySQL, PostgreSQL, Microsoft SQL Server.
  • Подходят для аналитики: надежность, поддержка сложных запросов.
Реляционные базы данных
Реляционные базы данных

2. Нереляционные базы данных (NoSQL)

  • Гибкие структуры: документы, графы, ключ-значение.
  • Используются для больших данных и быстрой обработки.
  • Примеры: MongoDB (документы), Redis (ключ-значение), Neo4j (графы).
  • Аналитику могут встретиться в стартапах или Big Data-проектах.
Нереляционные базы данных
Нереляционные базы данных

CRUD: базовые операции с данными

Любая работа с БД строится на четырех операциях:

  • Create (Создать) — добавить новую запись.
  • Read (Чтение) — получить данные (важно для аналитиков!).
  • Update (Обновить) — изменить существующую запись.
  • Delete (Удалить) — удалить запись.

Почему базы данных важны для аналитиков?

  1. Источник истины БД — это «чистые» данные, на основе которых строятся отчеты и дашборды.
  2. SQL — ключевой навык Умение писать запросы помогает извлекать именно те данные, которые нужны.
  3. Понимание структуры Знание, как связаны таблицы, предотвращает ошибки в расчетах (например, дублирование данных).
  4. Оптимизация запросов Медленный отчет? Возможно, нужно переписать запрос или добавить индексы в БД.

Базы данных — это не просто хранилища информации, а инструмент, который дает аналитику доступ к ценной информации. Понимание их устройства, типов и принципов работы поможет вам эффективнее извлекать данные, находить взаимосвязи и делать точные выводы. Начните с основ, и постепенно вы освоите даже сложные аналитические запросы!

В нашей школе системного анализа и проектирования Systems.Education в разделе «Базы данных» вы сможете найти несколько полезных воркшопов, которые помогут вам освоить необходимые умения за несколько часов!