Добавить в корзинуПозвонить
Найти в Дзене
AlienBike TV

Коробки передач захватывают мир велосипедов!

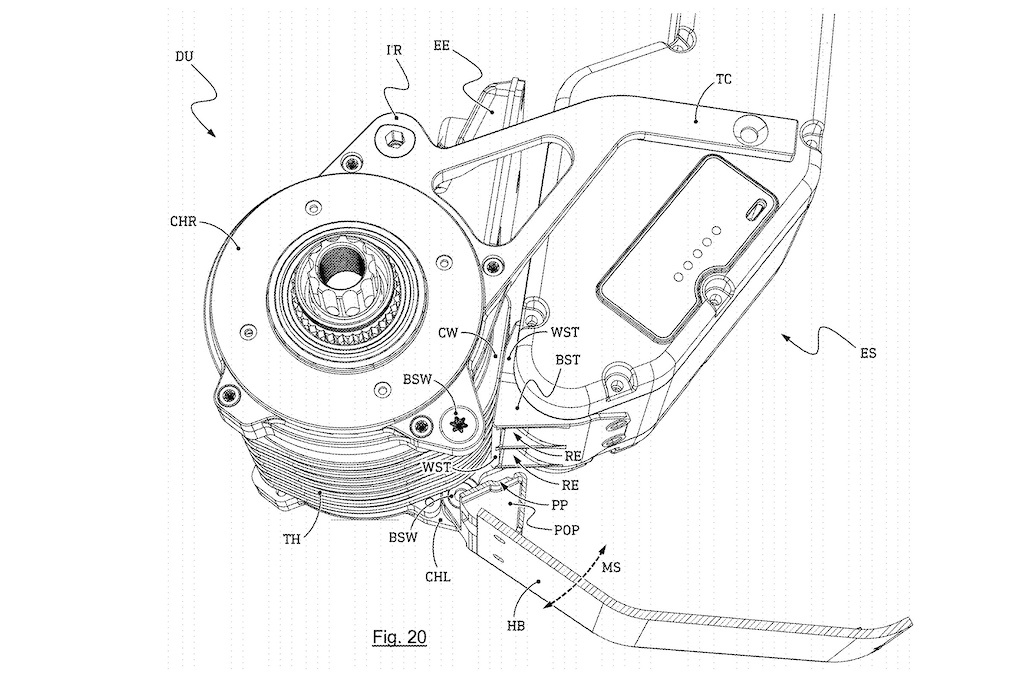
Недавно мы освещали новую коробку передач от FOX и освещали вопрос, что коробок передач становится все больше и, соответственно, велосипедов с ними выпускает все больше мировых производителей! Новый патент SRAM демонстрирует сверхкомпактный "циклоидальный" двигатель для электровелосипедов ! Недавний патент от SRAM описывает очень компактный электродвигатель для велосипедов, который применяет циклоидальную систему передач для обеспечения соотношения между частотой вращения педалей и оборотами мотора. Это не первый намек на новый двигатель от SRAM: прошлогодний патент уже раскрывал интересное расположение элементов батареи. Хотя в текущем документе это не упоминается напрямую, чертежи показывают, что конструкция основана на системе с концентрической компоновкой, аналогичной сверхкомпактному двигателю TQ HPR-50. Ясно, что изобретатель основывал конструкцию на системе двигателя с концентрической компоновкой — не отличающейся от сверхкомпактного двигателя TQ HPR-50. SRAM Powertrain с при

Недавно мы освещали новую коробку передач от FOX и освещали вопрос, что коробок передач становится все больше и, соответственно, велосипедов с ними выпускает все больше мировых производителей!

"Еще один в копилочку"

Новый патент SRAM демонстрирует сверхкомпактный "циклоидальный" двигатель для электровелосипедов !

Фото с ресурса pinkbike.com
Фото с ресурса pinkbike.com

Недавний патент от SRAM описывает очень компактный электродвигатель для велосипедов, который применяет циклоидальную систему передач для обеспечения соотношения между частотой вращения педалей и оборотами мотора. Это не первый намек на новый двигатель от SRAM: прошлогодний патент уже раскрывал интересное расположение элементов батареи.

Хотя в текущем документе это не упоминается напрямую, чертежи показывают, что конструкция основана на системе с концентрической компоновкой, аналогичной сверхкомпактному двигателю TQ HPR-50. Ясно, что изобретатель основывал конструкцию на системе двигателя с концентрической компоновкой — не отличающейся от сверхкомпактного двигателя TQ HPR-50.

SRAM Powertrain с приводом от Brose , как и подавляющее большинство двигателей электровелосипедов, принимает овальную форму благодаря размещению планетарной передачи, смещенной относительно статора. Система двигателя, изображенная в этом патенте представлена совершенно иной конструкцией: вместо того, чтобы полагаться на планетарную передачу, чтобы обеспечить шаг снижения между частотой вращения педалей и оборотами двигателя, она использует циклоидальную передачу. Это создает компоновку, схожую с TQ-HPR50 и двигателем FreeFlow Technologies.

В отличие от упомянутых систем, которые используют деформационную волну или гармоническое штифтовое кольцо, циклоидальная передача в патенте SRAM отличается.

Фото с ресурса pinkbike.com
Фото с ресурса pinkbike.com

Самым примечательным для нас является перспектива появления на горизонте нового, более компактного электродвигателя для велосипеда. Хотя в патенте не указаны максимальные крутящий момент или выходная мощность, можно предположить, что это будет среднемощный вариант с максимальным крутящим моментом около 60 Нм, что меньше по сравнению с 90 Нм у SRAM Powertrain.

Фото с ресурса pinkbike.com
Фото с ресурса pinkbike.com

Также стоит отметить преимущества этой системы передач по сравнению с конкурентами: улучшенная эффективность, снижение уровня шума и уменьшение тепловыделения — все это крайне важно для пользователей электровелосипедов.

Кроме того, в конструкции предусмотрен датчик скорости заднего колеса, который интегрирован непосредственно в двигатель; магнит в этом случае размещается в ободе или клапане, подобно беспроводной системе датчика скорости Bosch.

Фото с ресурса pinkbike.com
Фото с ресурса pinkbike.com
Фото с ресурса pinkbike.com
Фото с ресурса pinkbike.com

#sram #alienbike #патент #велосипед #ebike