Добавить в корзинуПозвонить
Найти в Дзене
Hydro model

Принципы дискретизации пространства на примере численной геофильтрационной модели, созданной в программе Логос Гидрогеология (НИМФА)

Цель задачи– иллюстрация метода определения объекта в ячейках модельной сетки при задании площадных гидродинамических границ. Дискретизация пространства в численных геофильтрационных моделях приводит к тому, что параметры модели в том числе и гидродинамические границы имеют не сплошное распространение, а привязываются к расчётным ячейкам. В цифровом продукте Логос Гидрогеология расчёты ведутся относительно геометрических центров ячеек модельной сетки. Ниже описан пример, который иллюстрирует принципы привязки объектов к модельной сетке и их учёта при решении фильтрационной простой задачи. Область моделирования в плане имеет прямоугольную форму размером 10х200 м (рисунок 1). Отметки кровли и подошвы модели постоянны и равны 10 и 0 м соответственно. Область моделирования разделена на расчётные ячейки кубической формы с размером ребра 10 м, всего 20 ячеек. На правой (восточной) грани задано боковое граничное условие I рода с постоянным напором равным 20 м. На северной и южной боковых гран
Оглавление

Введение

Цель задачи– иллюстрация метода определения объекта в ячейках модельной сетки при задании площадных гидродинамических границ.

Дискретизация пространства в численных геофильтрационных моделях приводит к тому, что параметры модели в том числе и гидродинамические границы имеют не сплошное распространение, а привязываются к расчётным ячейкам. В цифровом продукте Логос Гидрогеология расчёты ведутся относительно геометрических центров ячеек модельной сетки.

Ниже описан пример, который иллюстрирует принципы привязки объектов к модельной сетке и их учёта при решении фильтрационной простой задачи.

Постановка фильтрационной задачи

Область моделирования в плане имеет прямоугольную форму размером 10х200 м (рисунок 1). Отметки кровли и подошвы модели постоянны и равны 10 и 0 м соответственно. Область моделирования разделена на расчётные ячейки кубической формы с размером ребра 10 м, всего 20 ячеек.

На правой (восточной) грани задано боковое граничное условие I рода с постоянным напором равным 20 м. На северной и южной боковых гранях по умолчанию выполняются условия II рода (непроницаемая граница). На кровле и подошве модели также выполняется условие II рода с нулевым расходом через границу. В западной (левой) части модели задана прямоугольная область размером 14х10 м с условием III рода (дрена) и заданным напором 15 м. Гидравлическая связь левой (западной) границы с расчётными ячейками задана достаточно большой чтобы соответствовать условию I рода, коэффициент перетока дрены равен 10⁶ 1/сутки.

Рисунок 1 – Схема фильтрационной задачи
Рисунок 1 – Схема фильтрационной задачи

Коэффициент фильтрации во всех ячейках равен 100 м/сутки, проводимость пласта (слоя модели) составила 1000 кв. м/сутки. Режим фильтрации напорный, стационарный.

Сравнение метода определения объекта в ячейках

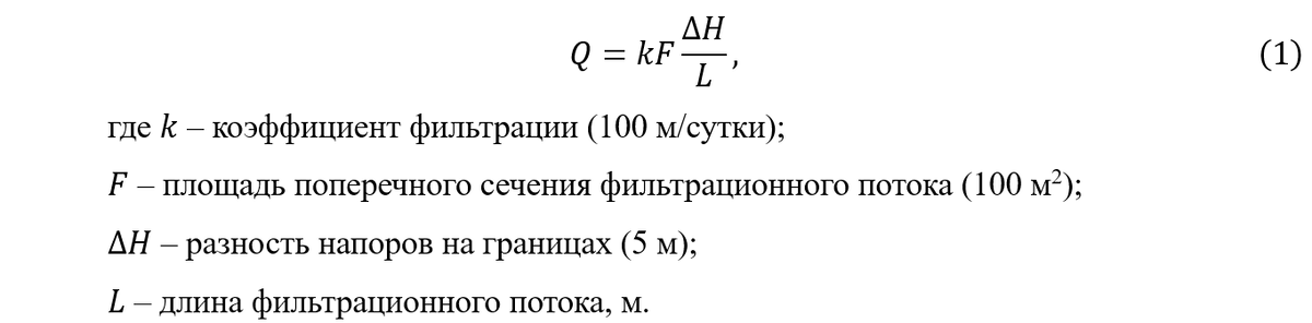
Для наглядности следует полученные в модели значения расходов сравнить с соответствующим аналитическим решением. Расход плоскопараллельного напорного потока может быть рассчитан на основании закона Дарси:

-2

Если формально подойти к расчёту расхода фильтрационного потока, то в формулу (1) в качестве длины фильтрационного потока следует подставить расстояние от границы I рода до полигона с дреной равное 186 м (200м минус 14м), тогда получим:

-3

При расчёте с использованием численной геофильтрационной модели получен расход 256,41 куб. м/сутки при использовании метода определения объекта в ячейках «по центрам ячеек» (рисунок 2). Применение метода определения этого же объекта в ячейках «пересечение граней» дало расход потока равный 270,27 куб. м/сутки.

Рисунок 2 – Вид окна для задания параметров площадной гидродинамической границы в интерфейсе Логос Гидрогеология
Рисунок 2 – Вид окна для задания параметров площадной гидродинамической границы в интерфейсе Логос Гидрогеология

Различие расходов, полученных при формальном аналитическом расчёте и модельных расчётах с различными методами определения объекта в ячейках, объясняется дискретностью пространства в модели.

При использовании метода определения объекта в ячейках «по центрам ячеек» дрена задаётся только в те ячейки, центры которых попали в полигон дрены. Таким образом граница (дрена) установилась только в первой ячейке (рисунок 1). Подставив в формулу (1) расстояние от границы I рода до центра первой ячейки (195 м), получим расход 256,41 куб. м/сутки, который равен модельному.

При использовании метода определения объекта в ячейках «пересечение граней» дрена задаётся во все ячейки, грани которых пересекает полигон дрены. Следовательно граница (дрена) установилась в 1 и 2 ячейках. Поскольку проводимость проводимость дрены изначально принята избыточной, то весь расход фильтрационного потока поглощался границей в ячейке №2. Подставив в формулу (1) расстояние от границы I рода до центра второй ячейки (185 м), получим расход 270,27 куб. м/сутки, который равен модельному.

Выводы

Точность позиционирования гидродинамических границ в численной геофильтрационной модели определяется её дискретизацией.

В общем случае при использовании крупных полигонов, перекрывающих большое количество ячеек, целесообразно использовать метод определения объекта в ячейках «по центрам ячеек».

Для мелких полигонов, размеры которых могут быть меньше ячейки, предпочтительно использовать метод определения объекта в ячейках «пересечение граней». В противном случае если полигон не затрагивает центры ячеек, то граница может не учитываться при модельных расчётах.