Добавить в корзинуПозвонить
Найти в Дзене

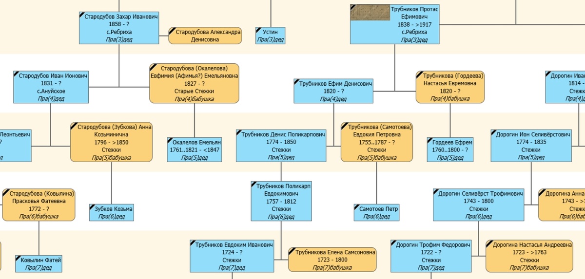
Анализ древа, или Как я справляюсь с тупиками

Что я делаю, когда захожу в тупик в своих поисках? Или когда в голове каша от информации по сотням разных веток. Тут еще и мужнины добавились предки)) В общем, иногда начинаю путаться, забывать, где что находила, на чем остановилась и т.д. Так вот как я с этим борюсь? ✅Ну, во-первых, я все свои шаги стараюсь фиксировать. Завела файл в Exсel и записываю туда нужные мне документы, указывая фонд, опись и дело. И обязательно столбик со статусом: просмотрела, планирую взять и т.д. Если что-то находила после просмотра, то иногда записываю вкратце, что именно, если ничего не нашла, то тоже это отмечаю. Таким образом я буду понимать, что я уже посмотрела, а что нет. И не буду изучать повторно одну и ту же книгу, позабыв о том, что уже брала ее. Ну или буду, но только если мне это будет действительно нужно. И такие таблички делаю по каждому архиву отдельно. Ну и, конечно, если что-то нахожу в книгах и вношу эту информацию в древо, то обязательно указываю там источник с указанием фонда, описи и
Ну вот как тут не запутаться?)))
Ну вот как тут не запутаться?)))

Что я делаю, когда захожу в тупик в своих поисках? Или когда в голове каша от информации по сотням разных веток. Тут еще и мужнины добавились предки)) В общем, иногда начинаю путаться, забывать, где что находила, на чем остановилась и т.д.

Так вот как я с этим борюсь?

✅Ну, во-первых, я все свои шаги стараюсь фиксировать. Завела файл в Exсel и записываю туда нужные мне документы, указывая фонд, опись и дело. И обязательно столбик со статусом: просмотрела, планирую взять и т.д. Если что-то находила после просмотра, то иногда записываю вкратце, что именно, если ничего не нашла, то тоже это отмечаю.

Таким образом я буду понимать, что я уже посмотрела, а что нет. И не буду изучать повторно одну и ту же книгу, позабыв о том, что уже брала ее. Ну или буду, но только если мне это будет действительно нужно.

И такие таблички делаю по каждому архиву отдельно.

Ну и, конечно, если что-то нахожу в книгах и вношу эту информацию в древо, то обязательно указываю там источник с указанием фонда, описи и дела, если источник был не архивный, то ссылку на него или просто указание.

✅Если тупик по одной ветке, я переключаюсь на другую, третью или вообще на дерево мужа. И так хожу по кругу, в процессе могут появиться новые идеи, или я со свежей головой потом нахожу зацепку, информацию, которую до этого просто не замечала. И конечно, раз в месяц или два обязательно проверяю обновления по моим фамилиям в чатах, на Яндекс.Архиве и другим источникам.

✅Также, когда начинаю тонуть во всей информации и не знаю, за что взяться, то провожу анализ имеющегося древа. Строю древо только с прямыми предками и по каждой веточке методично просматриваю каждую персону:

Все ли данные о ней у меня есть? Есть ли года жизни? Место рождения? Девичья фамилия, если это женщина? Если есть девичья фамилия, то указан ли отец и далее? И т.д.

В общем нахожу фрагменты в древе, где у меня недостающая информация, где можно поискать предков глубже. Выписываю их всех себе отдельно и потом думаю, где я могу это найти, какие дела нужно просмотреть и тоже это записываю. Ну, а когда анализ проведен и план составлен, то приступаю к его выполнению.

-3

Как раз сегодня провела такую ревизию по одной из веточек получился такой план:

1.Стародубов Иван Васильевич – найти запись о рождении – 1907 г, Ребриха.

Пересмотреть: Ф.144 Оп.6 Д.888 - Метрическая книга о родившихся, бракосочетавшихся и умерших при Михаило-Архангельской церкви с. Ребриха при Покровской церкви с. Паново, 1892-1908

Посмотреть: Ф.144 Оп.6 Д.896 Метрическая книга о родившихся, бракосочетавшихся и умерших Михаило-Архангельской церкви с. Ребриха Ребрихинской волости Барнаульского уезда, 1906-1907

2.Стародубов Василий Захарович - найти запись о рождении – 1875 г. Возможно, в Смоленском районе или в пути между Стежками и Старо-Тырышкино.

Посмотреть: Ф.144 Оп.5 Д.28 Метрическая книга о родившихся, бракосочетавшихся и умерших Николаевской церки с. Старо-Тырышкино Старо-Тырышкинской волости Бийского уезда, 1866-1875

3.Стародубова Анна Устиновна (жена Василия Захаровича) – выяснить девичью фамилию, для это нужно найти запись о браке – до 1902 года. Возможно, в Ребрихе или Воронихе, или в округе.

Посмотреть: Ф.144 Оп.6 Д.356 Метрическая книга о родившихся, бракосочетавшихся и умерших Михаило-Архангельской церкви с. Ребриха Ребрихинской волости Барнаульского уезда, 1901

Ф.144 Оп.5 Д.993 Метрическая книга о родившихся, бракосочетавшихся и умерших Михаило-Архангельской церкви с. Ребриха Ребрихинской волости Барнаульского уезда, 1900

4. Стародубова Анна Устиновна (жена Василия Захаровича) – найти запись о рождении – 1877 или 1876 г. (искать в эти года всех Анн, которые рождались у Устинов), если, конечно, она родилась в Ребрихе.

Посмотреть: Ф.144 Оп.5 Д.74 Метрическая книга о родившихся, бракосочетавшихся и умерших Одигитриевской церкви с. Ребриха Ребрихинской волости Барнаульского уезда, 1871-1880

5.Стародубова Александра Денисовна (жена Захара Ивановича) - выяснить девичью фамилию, для это нужно найти запись о браке – до 1875 года. Возможно, в Смоленском районе или в пути между Стежками и Старо-Тырышкино.

Посмотреть: Ф.144 Оп.5 Д.28 Метрическая книга о родившихся, бракосочетавшихся и умерших Николаевской церкви с. Старо-Тырышкино Старо-Тырышкинской волости Бийского уезда, 1866-1875

Ну, а дальше пойду смотреть эти книги в АИС, если они оцифрованы. Если нет, то выпишу в читальный зал Алтайского архива. Когда разберусь с этим мини-списочком, составлю новый. И так помаленьку все и найдется)))