Добавить в корзинуПозвонить
Найти в Дзене

Собирающая линза

Собирающая линза — это оптический элемент, который фокусирует световые лучи, идущие параллельно к главной оптической оси. Такие линзы широко используются в различных оптических приборах. Собирающие линзы играют важную роль в нашей жизни, облегчая восприятие изображений и расширяя возможности оптики. Если вас интересует подробнее, напишите!
Оглавление

Собирающая линза — это оптический элемент, который фокусирует световые лучи, идущие параллельно к главной оптической оси. Такие линзы широко используются в различных оптических приборах.

Основные характеристики собирающей линзы

  • Форма: Обычно имеет выпуклую форму.
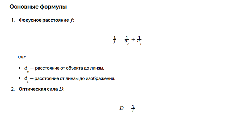
  • Фокусное расстояние: Расстояние от центра линзы до фокуса, где собираются световые лучи.
  • Оптическая сила: Обратная величина фокусного расстояния в метрах (измеряется в диоптриях).

Применение

  • Очки: Коррекция зрения (дальнозоркость).
  • Камеры: Для создания изображений.
  • Микроскопы: Увеличение мелких объектов.
  • Проекторы: Для фокусировки света на экране.

Примеры использования

  • Лупа: Увеличивает изображения объектов, делая их более четкими.
  • Телекоммуникационные системы: Используют линзы для передачи и обработки сигналов.

Собирающие линзы играют важную роль в нашей жизни, облегчая восприятие изображений и расширяя возможности оптики. Если вас интересует подробнее, напишите!