Добавить в корзину
Позвонить
Найти в Дзене
Войти
Техника мебели ООО "ТМ"
1945 подписчиков
Подписаться
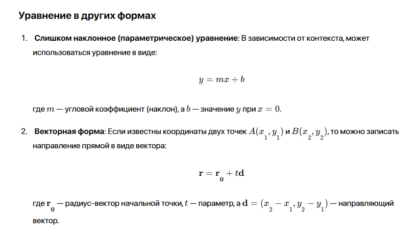
Общее уравнение прямой
14 марта 2025
14 мар 2025
...
Читать далее
788354019.996.1776141047239.50908