Найти в Дзене

Что такое тождество

Тождество — это математическое утверждение, которое истина независимо от значений переменных. В основном используется в алгебре и логике. Тождества играют важную роль в различных областях математики, таких как:
Оглавление

Определение

Тождество — это математическое утверждение, которое истина независимо от значений переменных. В основном используется в алгебре и логике.

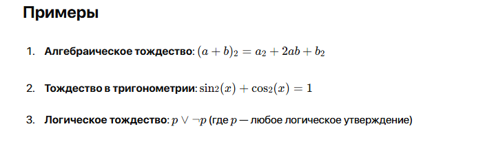
Примеры

Основные характеристики

  • Истинность: Тождество остается верным для всех значений переменных.
  • Применение: Используется в доказательствах, преобразованиях выражений и упрощениях.

Важность в математике

Тождества играют важную роль в различных областях математики, таких как:

  • Алгебра
  • Тригонометрия
  • Логика