Добавить в корзинуПозвонить
Найти в Дзене
Мой канал

EasyEDA \ 2.14 - Перекрестный щуп и расположение (Cross Probe And Place)

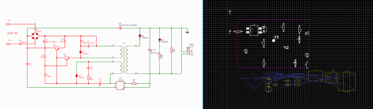
Если ваша схема содержит много компонентов, будет сложно разметить печатную плату, поэтому EasyEDA предоставляет мощную функцию "Cross Probe And Place". Верхнее меню> Tools > Cross Probe And Place Cross Probe And Place сделает так, чтобы расположение посадочных мест соответствовало расположению частей схемы настолько, насколько это возможно. Способ применения: Примечание:

Если ваша схема содержит много компонентов, будет сложно разметить печатную плату, поэтому EasyEDA предоставляет мощную функцию "Cross Probe And Place".

Верхнее меню> Tools > Cross Probe And Place

Cross Probe And Place сделает так, чтобы расположение посадочных мест соответствовало расположению частей схемы настолько, насколько это возможно.

Способ применения:

  • Сначала преобразуйте схему в печатную плату и сохраните ее в текущем проекте.
  • Выделите область компонентов мышью на схеме, а затем нажмите на кнопку "Cross Probe And Place", горячую клавишу "CTRL + SHIFT + X".
  • Редактор переключится на печатную плату и выберет посадочные места, которые вы выбрали для ожидаемого размещения.
  • Щелкните правой кнопкой мыши, чтобы разместить, и мышь сохранит статус перетаскивания, чтобы было легко настроить расположение посадочных мест.
-2

Примечание:

  • Вам нужно сначала открыть печатную плату, прежде чем использовать эту функцию в схеме