Добавить в корзинуПозвонить
Найти в Дзене
PRACTICAL ELECTRONICS

Трёхкаскадный УМЗЧ класса AB

Предлагаемый в этой публикации УМЗЧ при высокой выходной мощности, отдаваемой в нагрузку при сравнительно небольших искажениях с простой схемой отлично подойдёт для начинающих радиолюбителей. Выходной каскад усилителя работает в режиме класса АВ, который до сих пор является самым распространённым среди высококачественных УМЗЧ. В таком режиме ток покоя выходного каскада усилителя уменьшают лишь до определенного предела, выбирая соответствующее ненулевое напряжение смещения база-эмиттер. Поэтому расплатой за качественное звучание усилителя класса АВ является их заметное энергопотребление в режиме покоя, когда напряжение усиливаемого сигнала на его входе равно нулю. Стоит, наверное, сказать, что те выходные каскады, где ток протекает практически только в течение одного полупериода сигнала, работают в режиме класса В. Такой режим хорош в экономичных недорогих усилителях, к которым не предъявляются высокие требования качества звучания. В подобных УМЗЧ ток покоя сводится практически к нул
Оглавление

Предлагаемый в этой публикации УМЗЧ при высокой выходной мощности, отдаваемой в нагрузку при сравнительно небольших искажениях с простой схемой отлично подойдёт для начинающих радиолюбителей.

Выходной каскад усилителя работает в режиме класса АВ, который до сих пор является самым распространённым среди высококачественных УМЗЧ. В таком режиме ток покоя выходного каскада усилителя уменьшают лишь до определенного предела, выбирая соответствующее ненулевое напряжение смещения база-эмиттер. Поэтому расплатой за качественное звучание усилителя класса АВ является их заметное энергопотребление в режиме покоя, когда напряжение усиливаемого сигнала на его входе равно нулю.

Стоит, наверное, сказать, что те выходные каскады, где ток протекает практически только в течение одного полупериода сигнала, работают в режиме класса В. Такой режим хорош в экономичных недорогих усилителях, к которым не предъявляются высокие требования качества звучания. В подобных УМЗЧ ток покоя сводится практически к нулю за счёт нулевого смещения между базой и эмиттером у каждого выходного транзистора.

Рассматриваемый УМЗЧ успешно может использоваться в домашнем аудио, видеокомплексе и даёт возможность ощутить всю полноту передаваемой звуковой картины. Высокая выходная мощность усилителя позволит применять его и при озвучивании культурно-массовых мероприятий.

Важной конструктивной особенностью устройства является отсутствие в его выходной цепи развязывающего электролитического конденсатора, приводящего к резкому снижению полезной мощности в нагрузке и коэффициента полезного действия выходного каскада на низких частотах, и следовательно, ухудшению демпфирования громкоговорителя, увеличению нестационарных процессов в его подвижной системе, что проявляется на слух в виде неприятного «бубнения» на низших звуковых частотах.

Схема электрическая

Схема электрическая принципиальная трёхкаскадного УМЗЧ класса AB
Схема электрическая принципиальная трёхкаскадного УМЗЧ класса AB

Технические характеристики:

Режим работы выходного каскада – АВ;
Напряжение питания – ±45 В;
Начальный ток выходного каскада – 100 мА;
Рабочая полоса частот – 10…40000 Гц;
Номинальное входное напряжение – 700 мВ;
Номинальная выходная мощность (4 Ом) – 95 Вт;
Выходная мощность максимальная (THD 1%) – 190 Вт;
THD при номинальной выходной мощности (95 Вт) на частотах:
1 кГц – 0,02%;
20 кГц – 0,1%.

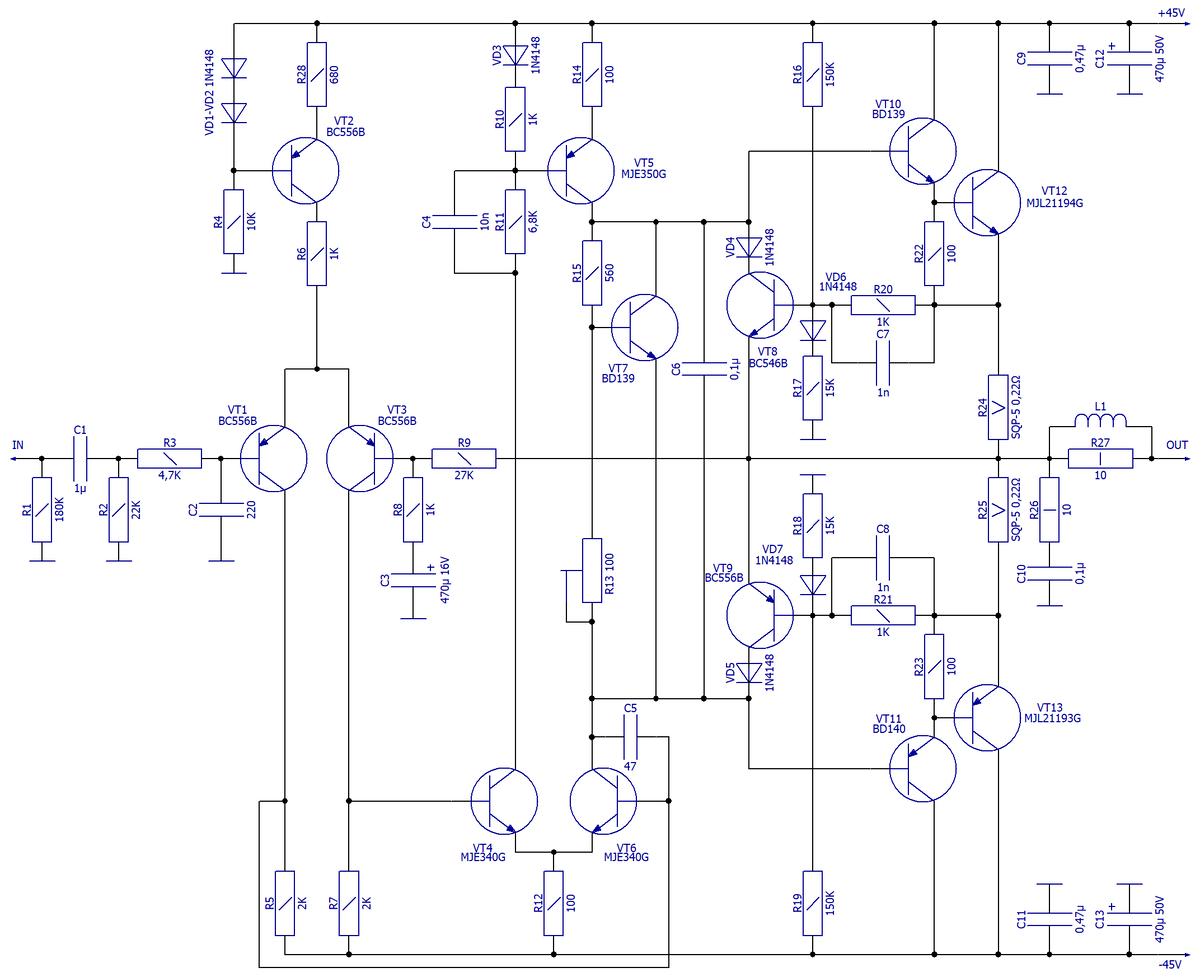
Усилитель выполнен по классической трехкаскадной схеме. Первый каскад – дифференциальный усилитель. Он выполнен на транзисторах VT1 и VT3. Рабочий ток каскада стабилизирован источником тока на транзисторе VT2.

Диоды VD1 и VD2 формируют для транзистора VT2 опорное напряжение. Такое построение дифференциального усилителя позволяет добиться большого коэффициента усиления каскада, малого дрейфа нуля и стабильных характеристик в широком диапазоне питающих напряжений.

Второй каскад усиления – тоже выполненный по схеме дифференциального усилителя, на транзисторах VT4 и VT6. Его коллекторный ток также стабилизирован источником тока на транзисторе VT5.

Транзистор VT7 обеспечивает термостабилизацию выходного каскада и устанавливается на общем теплоотводе с транзисторами выходного каскада VT12 и VT13.

Транзисторы VT8 и VT9 защищают выходной каскад от перегрузок по току, обеспечивая «подзапирание» соответствующих пар выходных транзисторов.

Выходной каскад реализован на транзисторах VT10, VT12, открывающихся во время положительного полупериода сигнала и на транзисторах VT11, VT13 при отрицательном полупериоде.

Транзисторы VT10, VT11 и VT12, VT13 образуют так называемые «комплементарные» пары, то есть пары транзисторов разного типа проводимости, имеющие максимально близкие характеристики.

Катушка L1 намотана на оправке диаметром 7 мм эмалированным проводом ПЭВ-2 диаметром 1 мм и содержит одну рядовую обмотку из 16 витков.

Конструкция, детали и настройка

Усилитель выполнен на односторонней печатной плате из фольгированного стеклотекстолита. Выходные транзисторы и транзистор термостабилизации запаиваются непосредственно на плату и вместе с ней устанавливаются на радиатор охлаждения через теплопроводящие изоляционные прокладки.

Печатная плата для схемы трёхкаскадного УМЗЧ класса AB
Печатная плата для схемы трёхкаскадного УМЗЧ класса AB

Для блока питания понадобится трансформатор с двумя вторичными обмотками, рассчитанными на напряжение 35 В и ток не менее 5 А, соответствующий диодный мост, а также два электролитических конденсатора не менее 10000 мкф/63 В.

После проверки качества и правильности монтажа, можно приступить непосредственно к установке тока покоя выходного каскада усилителя.

Для этого перед подачей напряжения питания движок подстроечного резистора R13 сначала устанавливают в минимальное сопротивление (вверх по схеме). Затем после подачи питания, ориентируясь по падению напряжения на резисторе R24 или R25, плавным вращением движка R13 добиться показаний ~25 мВ, что будет соответствовать току покоя 100 мА.

Также проверяем отсутствие постоянной составляющей на выходе УМЗЧ, которая должна быть не более 20 мВ, и можно приступать к «полевым» испытаниям с источником звука и АС.