Добавить в корзинуПозвонить
Найти в Дзене

Дачный туалет. Освещение

Введение В Челябинске, совершенно неожиданно, закончилась зима. Нет, конечно, в полях, уровень снега был еще по пояс и глубже, но зима уже встала на лыжи и брала направление на Север. И хотя снег в полях, даже не пытался делать вид, что начал таять, однако, по всем признакам, на Урал, все таки пришла весна. Выражаясь литературным языком, весну, на своих крыльях, принесли грачи, банды которых уже вовсю орудуют вдоль дорог, выискивая недоеденные с осени травинки и соринки. Хотя кого я обманываю, весну принесла тёща - одним только своим присутствием она превратила балкон в рассадник мелких зеленых пиздюков. Балкон превратился в солнечный ад. Люмьенам освещения на балконе, позавидовал бы даже солнечный Египед, а от разнообразия ЛГБТ цветов в балконного освещения, зарыдал бы от зависти даже истинный сторонник европейских ценностей. Ладно бы тёща занималась бы только оккупацией балкона, дак она еще с тактичностью слона в посудной лавке, напоминала о моей никчемности в плане садовой жизни. Е

Светильник обыкновенный, китайский - с датчиком движения
Светильник обыкновенный, китайский - с датчиком движения

Введение

В Челябинске, совершенно неожиданно, закончилась зима. Нет, конечно, в полях, уровень снега был еще по пояс и глубже, но зима уже встала на лыжи и брала направление на Север. И хотя снег в полях, даже не пытался делать вид, что начал таять, однако, по всем признакам, на Урал, все таки пришла весна. Выражаясь литературным языком, весну, на своих крыльях, принесли грачи, банды которых уже вовсю орудуют вдоль дорог, выискивая недоеденные с осени травинки и соринки. Хотя кого я обманываю, весну принесла тёща - одним только своим присутствием она превратила балкон в рассадник мелких зеленых пиздюков. Балкон превратился в солнечный ад. Люмьенам освещения на балконе, позавидовал бы даже солнечный Египед, а от разнообразия ЛГБТ цветов в балконного освещения, зарыдал бы от зависти даже истинный сторонник европейских ценностей.

Ладно бы тёща занималась бы только оккупацией балкона, дак она еще с тактичностью слона в посудной лавке, напоминала о моей никчемности в плане садовой жизни. Её могучая память вспомнила, что за зиму, я обещал сделать свет в дачном туалете, точнее изменить алгоритм работы туалетного освещения. Тёще было пофигу, что PIC контроллеры, я уже давно не держал в руках. Аргументы были неумолимы - "Ты же программист!".

Собственно, как любой дачник породы "ленивец", после установки туалета, я не стал заморачиваться прокладкой электрического кабеля для освещения, а купил на Али чудо китайского автопрома - "Светильник обыкновенный" на солнечной тяге. Причем, о том, что светильник был обыкновенным, я узнал позже. Все дело в обыкновенном алгоритме работы светильника - он, как и все свои собратья, принципиально не хотел включаться, если на улице светило солнце. Да чего греха таить, в сумерках, он тоже отказывался включаться. Лично меня такой алгоритм работы светильника вполне устраивал, супруга делала кислый вид лица, но тоже мирилась с китайскими алгоритмами работы светильника. Только неугомонная тёща считала, что за те огромные деньжищи, которые я заплатил за столь бесполезную вещь, под названием светильник для туалета, должен выдаваться китаец, который обязан был стоять у туалета в ливрее и лично включать свет в ручном режиме.

Собственно именно по стенаниям тёщи, о том как несправедлив мир и освещение в туалете, я понял, что пришла весна. За зиму, я клятвенно обещал тёще, переделать стоковую прошивку светильника на кастомную, в которой были бы удовлетворены все хотелки тёщиного организма. Пришла пора держать слово. Но, как говорит известный американский борец со шпионами - "И целого мира мало" "И целой зимы мало". Вместо того, чтобы корпеть над кастомной прошивкой, я, как тот стрекозел из басни - беззаботно провел зиму, совершенно не думая о любимой тёще и дачном туалете.

"Папригуний стрэказел,"

Цэлий зима толка пригал...

Водка жраль, нагами дригал,

И работат нэ хатель!

Патаму и ни вспатель!"

Собственно, когда я открыл календарь, то с ужасом увидел, что на дворе уже 14 марта и пришло понимание, что весна, как всегда, наступила вероломно и неожиданно. Соответственно, обещанная туалетная кастомная прошивка так и не была написана. Проблема на самом деле глубже, чем это может показаться на первый взгляд, ибо на 16 марта назначена госприемка в лице тёщи, которая должна была принимать стратегический объект класса "Дача". Прошивка и отладка - это по времени на две-три ночи работы, то есть к открытию дачного сезона мне не успеть априори. Пришлось доставать рулон синей изоленты и делать как всегда.

Алгоритм работы китайского светильника

Алгоритм работы у стандартных китайских светильников такой:

есть солнце - светильник не работает, а только заряжается,

нет солнца - светильник работает по заложенной программе.

Программа работы светильника имеет 4 режима работы (актуально только для режима "без солнца"). Включение режима работы осуществляется через нажатие кнопки, которая переводит светильник в нужный режим по круговому циклу:

1 режим (одно нажатие кнопки в 4-ом режиме) - светильник включается на 20 (+/- 3 сек) секунд при появлении движущегося тела. В ждущем режиме светильник выключен

2 режим (одно нажатие кнопки в 1-ом режиме) - светильник включается на 20 (+/- 3 сек) секунд при появлении движущегося тела. В ждущем режиме светильник включен в половину яркости

3 режим (одно нажатие кнопки во 2-ом режиме) - светильник всегда включен, до тех пор, пока не разрядится аккумулятор

4 режим (одно нажатие кнопки в 3-ем режиме) - светильник всегда выключен.

Доработка светильника

Как можно увидеть, у стокового светильника два слабых места, 20 сек работы - что не приемлемо даже для скорострелов с поносом и жесткое требование к отсутствию солнца за пределами неба.

Даташит на PIC PIC16F15313 (а я думаю там такой и стоит PIC контроллер) утверждает, что UINT32 при 32кГц может набрать в цикле 2,1 секунды, а второй цикл с участием UINT8 - позволяет оперировать кратно 2,1 секунды, аж 535 секундами. Но кастомизация прошивки - это путь для слабаков, синяя изолента - настоящее решение для сильных духом мужчин.

Для доработки туалетного освещения потребуется синяя изолента - 1 рулон, две руки, желательно с небольшой прямизной, паяльник и волшебный пендель от тёщи.

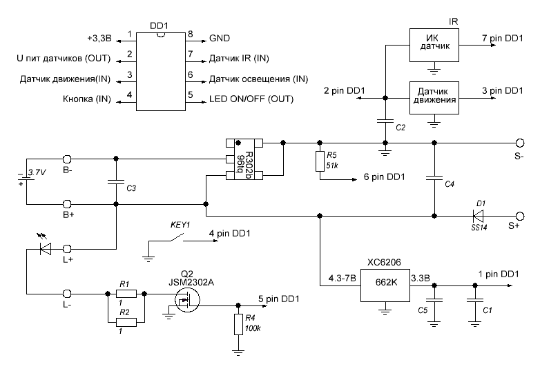
Схема светильника обыкновенного, китайского
Схема светильника обыкновенного, китайского

Рисуем схему - и видим, что за наличие солнца на улице отвечает делитель R3(51k) и R5(100k), сигнал с которого забирает pin 6 PIC контроллера. То есть логическая 1 - говорит, что солнце есть, а логический 0 - что светило ушло за горизонт в спящий режим. Далее все очевидно - снимаем плюсовое плечо R3(51k) делителя дабы оставшимся резистором R5(100k) подтянуть pin 6 PIC контроллера к земле. Хотя я, для пущей уверенности вместо R5(100k) установил ранее демонтированный R3(51k) - тут надо осознавать целесообразность такого решения, ибо потребление в ждущем режиме PIC контроллера вырастет. Но так как я заменил родной аккумулятор на более емкий, то это нестрашно. В противном случае, если не менять родной аккумулятор, лучше оставить номинал R5 неизменным.

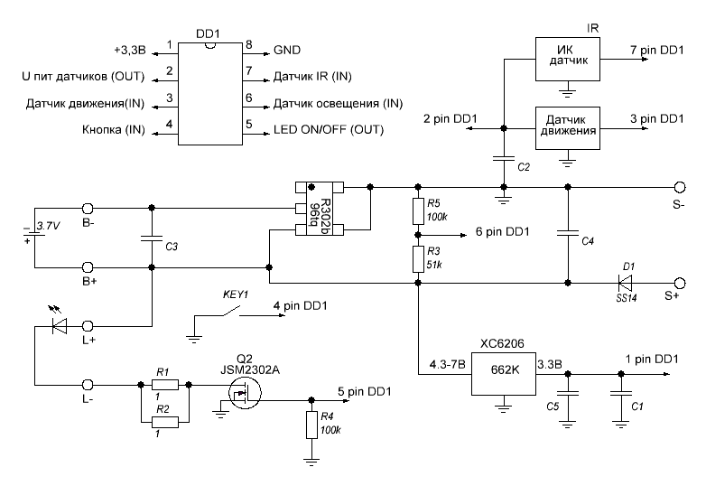
Схема после доработки, в варианте с установкой более емкого аккумулятора (если не менять аккумулятор на более емкий, то резистор R5 оставить 100k)
Схема после доработки, в варианте с установкой более емкого аккумулятора (если не менять аккумулятор на более емкий, то резистор R5 оставить 100k)

Проверяем - все работает вне зависимости от наличия солнца на улице.

А вот увеличить время работы светильника с 20 секунд до 60+ секунд, обещаем сделать следующей зимой. Как то так.

Справочные данные

ТТХ светильника - солнечная батарея дает максимум 5,3В.

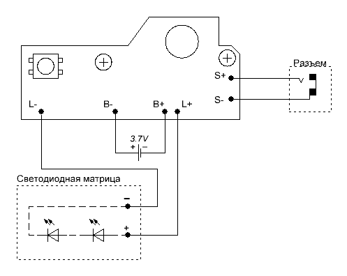
Схема подключения выглядит так
Схема подключения выглядит так
Плата управления выглядит так
Плата управления выглядит так

Если светильник другой конфигурации, или шаловливые китайские ручки изменили схему - ищем аналогичную цепочку по внешнему питанию и убираем плюсовое плечо делителя.