Добавить в корзинуПозвонить
Найти в Дзене
Электронный досуг

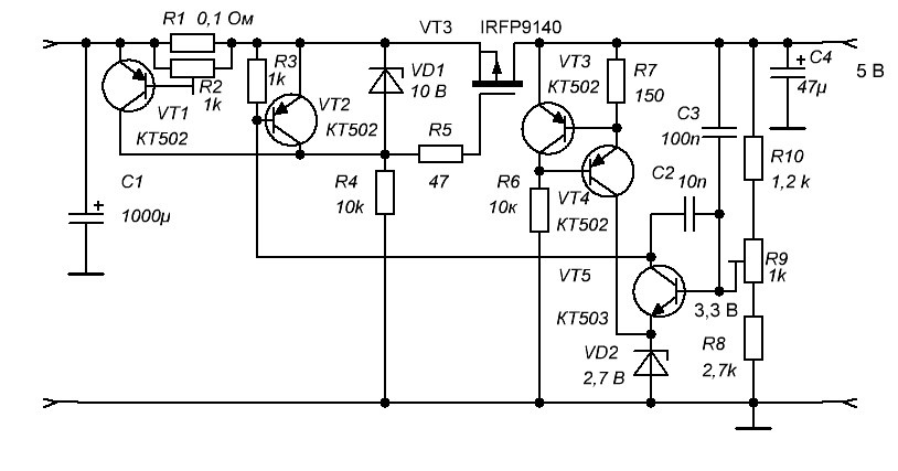
Стабилизатор напряжения с низким падением напряжения и ограничением тока.

Вариант со стабилизатором тока. Актуален только для стабилизатора с регулируемым в широких пределах выходным напряжением. В качестве регулирующего элемента использован полевой транзистор с каналом Р типа. При подаче питания полевой транзистор открывается напряжением, подаваемым на затвор через резистор R4. Стабилитрон VD1 защищает затвор от перенапряжения. Как только напряжение на базе транзистора VT4 окажется выше напряжения на его эмиттере примерно на 0,6 В, транзистор VT4 открывается. Это приводит к увеличению падения напряжения на резисторе R3.
Транзистор VT2 открывается и шунтирует цепь затвора полевого транзистора.
Транзистор VT1 и резисторы R1, R2 являются схемой ограничения тока. Если нет необходимости ограничивать ток, они не нужны. От величины сопротивления резистора R1 зависит минимально возможный ток ограничения. Например, при сопротивлении 0,1 Ом минимально выставляемый ток ограничения 6А.
0,1 * 6 = 0,6 В - напряжение, необходимое для открытия транзистора VT1.
При
-2

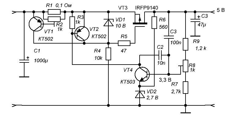
Вариант со стабилизатором тока. Актуален только для стабилизатора с регулируемым в широких пределах выходным напряжением.

В качестве регулирующего элемента использован полевой транзистор с каналом Р типа. При подаче питания полевой транзистор открывается напряжением, подаваемым на затвор через резистор R4. Стабилитрон VD1 защищает затвор от перенапряжения. Как только напряжение на базе транзистора VT4 окажется выше напряжения на его эмиттере примерно на 0,6 В, транзистор VT4 открывается. Это приводит к увеличению падения напряжения на резисторе R3.
Транзистор VT2 открывается и шунтирует цепь затвора полевого транзистора.
Транзистор VT1 и резисторы R1, R2 являются схемой ограничения тока. Если нет необходимости ограничивать ток, они не нужны. От величины сопротивления резистора R1 зависит минимально возможный ток ограничения. Например, при сопротивлении 0,1 Ом минимально выставляемый ток ограничения 6А.
0,1 * 6 = 0,6 В - напряжение, необходимое для открытия транзистора VT1.
При R1 = 1 Ом - 0,6 А, R1 = 10 Ом - 0,06 А. Естественно, этот резистор должен иметь достаточную мощность.
P = I x I x R - квадрат тока, умноженный на сопротивление резистора.
Поскольку полевой транзистор для управления не нуждается в большой мощности, по этой схеме можно построить стабилизатор практически на любое напряжение и любой ток. Зависит от применяемых элементов. Так как полевые транзисторы имеют пороговое напряжение, то при выходном напряжении менее 3 В минимальное падение напряжения на полевом транзисторе будет увеличиваться - для управления транзистором требуется какое-то минимальное напряжение.
Рекомендации по выбору элементов:
Напряжение стабилизации стабилитрона VD1 U = Uвых/2.
Сопротивление резистора R6 рассчитывается для обеспечения минимального тока через стабилитрон. Обычно 3 mA.
R6 = (Uвых - Uстаб)/0,003. Ток в А, сопротивление в Ом.
Сопротивления резисторов делителя R7, R8, R9 рассчитываются так, чтобы ток через них был около 1 mA, а напряжение на базе транзистора VT4 на 0,6 В больше напряжения стабилизации стабилитрона.
Стабилизатор не собирался, не макетировался. В симуляторе работает.
Схема рассчитана на напряжение 5 В.
На практике возможно потребуется введение конденсаторов для частотной коррекции. Например, ввести конденсатор емкостью 10...47 nF между коллектором и базой транзистора VT4, как в похожих схемах. Один из конденсаторов С2 или С3, возможно, лишний. В случае возникновения генерации удалить.