Найти в Дзене

Простая сигнализация открытой двери холодильника

Так сложилось, что у меня на одном холодильнике нет сигнала, когда забываем закрыть дверцу. Требовалось изобрести что-то такое, чтобы этот вопрос закрыть.
В сети масса всяких таймеров, собранных на микросхемах NE555, CD4060 и пр.
Полно и схем с кучей разных деталей. В большинстве схем есть один изъян - они не работают так как надо или вообще не работают! А другие прямо требуют вмешательства в конструкцию холодильника, а пилить в нем отверстия мне почему-то совсем не хочется. Кстати, ещё раз подчеркну. Я никогда не публикую схемы, которые лично не проверил, а просто взял из интернета и разместил для прикола, не удосужившись самому собрать её и протестировать. Преимущество данной схемы в том, что она не находится в ждущем режиме, не потребляет энергию питания вообще!
Также не требует вмешательства с конструкцию холодильника.
Питание подключается именно во время открытия двери, что делает её очень экономичной. С батарейкой 3В данное устройство будет работать годами без замены элемента пит

Так сложилось, что у меня на одном холодильнике нет сигнала, когда забываем закрыть дверцу. Требовалось изобрести что-то такое, чтобы этот вопрос закрыть.
В сети масса всяких таймеров, собранных на микросхемах NE555, CD4060 и пр.
Полно и схем с кучей разных деталей. В большинстве схем есть один изъян - они не работают так как надо или вообще не работают! А другие прямо требуют вмешательства в конструкцию холодильника, а пилить в нем отверстия мне почему-то совсем не хочется.

Кстати, ещё раз подчеркну. Я никогда не публикую схемы, которые лично не проверил, а просто взял из интернета и разместил для прикола, не удосужившись самому собрать её и протестировать.

Преимущество данной схемы в том, что она не находится в ждущем режиме, не потребляет энергию питания вообще!
Также не требует вмешательства с конструкцию холодильника.
Питание подключается именно во время открытия двери, что делает её очень экономичной. С батарейкой 3В данное устройство будет работать годами без замены элемента питания.

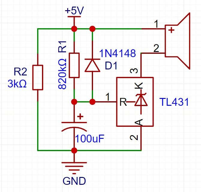
Так вот, не особо что-то изобретая решил сделать простейшую схему на TL431. Рассказывать принцип работы этой микросхемы не имеет смысла, в инете всё есть. Скажу просто общими словами: когда на управляющем выводе этой микросхемы появляется нужное напряжение, она подает питание на исполнительный узел.
Схема проста как молоток. Вот она:

Таймер собран на резисторе и конденсаторе. Когда конденсатор зарядится, то на выводе R появится напряжение 2.5В, TL431 откроется, зуммер начнет пищать.
Конденсатор 100мкф и резистор 820К подобраны так, чтобы задержка составляла примерно 70 сек. R2 служит для разряда конденсатора, чтобы он успел быстро разрядиться. Это нужно для следующего цикла работы устройства с тем же временным диапазоном задержки включения. Вдруг вы откроете дверь, закроете её, а потом возникнет надобность опять через 20 сек. открыть дверцу, так как что-то забыли. Вот именно для этого и служит резистор. Конденсатор разрядится. Задержка опять будет 70 сек, а не 50 или меньше.
Диод "успокаивает" зуммер.
В качестве датчиков для верхней и нижней дверей холодильника использовал нормально открытые (NO )герконовые датчики. Т.е., Магнит рядом(дверь закрыта) - контакты разомкнуты, убрать магнит(дверь открыта) - контакты замкнуты. Датчики не прикручиваются шурупами к дверцам, а наклеиваются двухсторонним скотчем.

-2

Именно герконы служат для подачи напряжения на всю схему! Таким образом, в ждущем режиме схема ничего не потребляет и не разряжает батарейку!
Схему индикации разряда батарейки можно и не ставить, но я поставил, потребляет она всего-то несколько микроампер.

Схему собрал на макетке. Вот размещение деталей и их соединение:

-3

Изначально планировал собрать схему на TLV431, а не на TL431. Разница в открытии микросхемы по напряжению. TLV431 открывается от 1.5В, а не от 2.5 как TL. Купил парочку, но все оказались бракованными.
Поэтому пришлось ставить "повышайку" на 5В, так как питание делаю на батарейке CR 3В.
О "повышайке" уже писал статью. Использую этот модуль довольно часто во многих самоделках.

Также решил сделать индикацию разряда батарейки с помощью схемки, о которой рассказывал. Она ставится параллельно источнику питания.

Индикатор разряда литиевой батареи 3.7V
Немного обо всём. Электронные самоделки.27 февраля 2023

Всё подготовлено.

-4

Собираем спаянные модули в единое целое и загоняем в коробочку:

-5

Прилаживаем герконовые датчики, вставляем батарейку. Герконы замыкаются и подают напряжение от батарейки на повышайку, которая в свою очередь питает схему сигнализации.

-6

Окончательно собираем, закрываем крышечкой и тестируем, убрав магнит от одного из датчиков. Использовал два датчика, соединив их параллельно, для двухкамерного холодильника. Один - на верхнюю, другой - на нижнюю дверцу.

Ну и демонстрация работы устройства.

VID_20250426_110641

Всем удачных самоделок и мирного неба над головой!