Найти в Дзене

Критерий гурвица

Критерий Гурвица — это алгебраический критерий устойчивости линейной стационарной системы автоматического управления (САУ) с постоянными коэффициентами. Он позволяет определить, является ли система устойчивой, зная только коэффициенты характеристического уравнения, без необходимости нахождения корней этого уравнения. Что такое устойчивость системы: Устойчивость САУ означает, что система, выведенная из состояния равновесия под воздействием какого-либо возмущения, возвращается в это состояние равновесия после прекращения действия возмущения. Иными словами, переходные процессы в устойчивой системе затухают со временем. Неустойчивая система может либо колебаться с нарастающей амплитудой, либо уходить в бесконечность. Характеристическое уравнение: Характеристическое уравнение получается из передаточной функции замкнутой системы. Для системы, описываемой дифференциальным уравнением с постоянными коэффициентами, характеристическое уравнение имеет вид: Условия устойчивости по Гурвицу: Недостат

Критерий Гурвица — это алгебраический критерий устойчивости линейной стационарной системы автоматического управления (САУ) с постоянными коэффициентами. Он позволяет определить, является ли система устойчивой, зная только коэффициенты характеристического уравнения, без необходимости нахождения корней этого уравнения.

Что такое устойчивость системы:

Устойчивость САУ означает, что система, выведенная из состояния равновесия под воздействием какого-либо возмущения, возвращается в это состояние равновесия после прекращения действия возмущения. Иными словами, переходные процессы в устойчивой системе затухают со временем. Неустойчивая система может либо колебаться с нарастающей амплитудой, либо уходить в бесконечность.

Характеристическое уравнение:

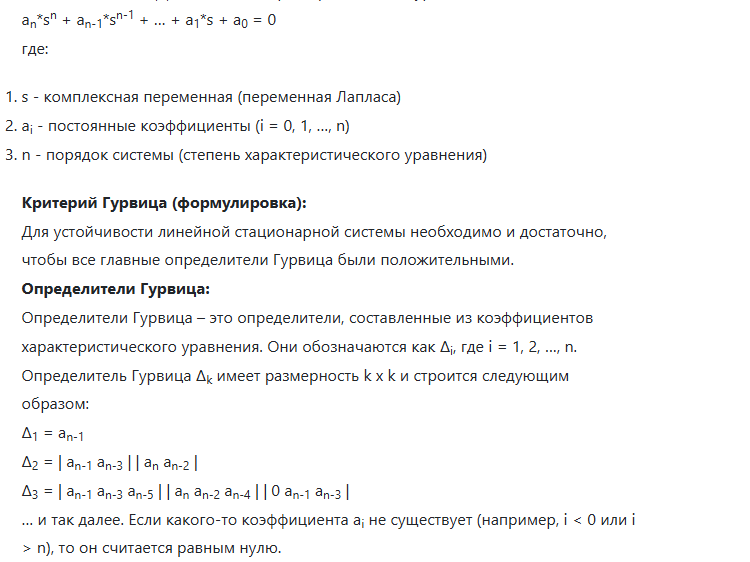
Характеристическое уравнение получается из передаточной функции замкнутой системы. Для системы, описываемой дифференциальным уравнением с постоянными коэффициентами, характеристическое уравнение имеет вид:

Условия устойчивости по Гурвицу:

-2

Недостатки критерия Гурвица:

  • Требует вычисления определителей, что может быть трудоемким для систем высокого порядка.
  • Не дает информации о степени устойчивости системы (запасе устойчивости).

Применение критерия Гурвица:

Критерий Гурвица широко используется в теории автоматического управления для анализа устойчивости различных систем, таких как:

  • Системы управления двигателями.
  • Системы управления летательными аппаратами.
  • Системы регулирования технологических процессов.
  • Электрические цепи.

В заключение:

Критерий Гурвица является мощным инструментом для анализа устойчивости линейных стационарных систем. Он позволяет определить, является ли система устойчивой, не находя корней характеристического уравнения, и широко применяется в различных областях техники.