Найти в Дзене
PRACTICAL ELECTRONICS

LED-индикатор уровня звукового сигнала (VU-метр)

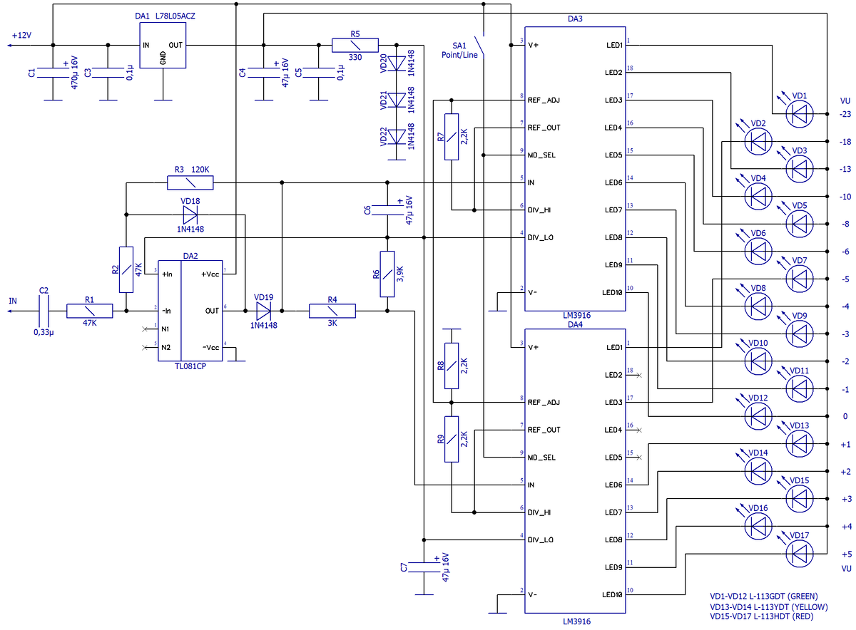
Индикаторы уровня звукового сигнала – VU-метры часто входят в конструкцию УМЗЧ, микшеров, проигрывателей и другой звуковой аппаратуры. Они используются для контроля уровня обрабатываемого сигнала для предотвращения искажения аудиотракта, которое может быть связано с образованием больших искажений. Описанный в публикации VU-метр предназначен для точного измерения уровня аудиосигнала и разрабатывался специально для установки на входе УМЗЧ. Благодаря использованию прецизионного линейного выпрямителя в индикаторе и специализированных микросхем LM3916 удалось достигнуть высокой точности показаний уровня сигнала. Звуковой сигнал поступает на прецизионный детектор, выполненный на ОУ DA2, диодах VD18, VD19 и конденсаторе С6. Выпрямленное и сглаженное напряжение с выхода детектора поступает непосредственно на вход ИМС драйвера линейки светодиодов DA3 и через делитель R4R6, ослабляющий сигнал на 5 дБ, – на аналогичный драйвер DA4. Выходы обоих драйверов перемежены так, что их одноименные выводы
Оглавление

Назначение

Индикаторы уровня звукового сигнала – VU-метры часто входят в конструкцию УМЗЧ, микшеров, проигрывателей и другой звуковой аппаратуры. Они используются для контроля уровня обрабатываемого сигнала для предотвращения искажения аудиотракта, которое может быть связано с образованием больших искажений.

Описанный в публикации VU-метр предназначен для точного измерения уровня аудиосигнала и разрабатывался специально для установки на входе УМЗЧ. Благодаря использованию прецизионного линейного выпрямителя в индикаторе и специализированных микросхем LM3916 удалось достигнуть высокой точности показаний уровня сигнала.

Схема электрическая

Схема электрическая принципиальная LED-индикатора уровня звукового сигнала
Схема электрическая принципиальная LED-индикатора уровня звукового сигнала

Звуковой сигнал поступает на прецизионный детектор, выполненный на ОУ DA2, диодах VD18, VD19 и конденсаторе С6. Выпрямленное и сглаженное напряжение с выхода детектора поступает непосредственно на вход ИМС драйвера линейки светодиодов DA3 и через делитель R4R6, ослабляющий сигнал на 5 дБ, – на аналогичный драйвер DA4.

Выходы обоих драйверов перемежены так, что их одноименные выводы в общей линейке из семнадцати светодиодов VD1…VD17 соответствуют уровням, смещённым на эти самые 5 дБ (уровни срабатывания в дБ на схеме указаны справа от светодиодов). Таким образом обеспечена индикация сигналов с уровнем от -23 дБ до +5 дБ с шагом в 1 дБ для уровней от -6 до +5 дБ.

Вместе с цветовой маркировкой (VD15…VD17 – красные, VD13, VD14 – жёлтые, остальные – зелёные) такое построение индикатора обеспечивает удобное наблюдение за уровнем сигнала вблизи номинального.

Питание устройства осуществляется от однополярного источника напряжением 12 В. ИМС интегрального стабилизатора DA1 обеспечивает питание линейки светодиодов и через R5, VD20…VD22 формирует опорные напряжения «искусственной земли» для ОУ DA2 и драйверов DA3, DA4.

Чувствительность устройства – 0,775 В = 0 дБ, верхняя граница частотного диапазона – 22 кГц.

Печатная плата для схемы индикатора представлена ниже. Переключатель SA1 – это штыревой разъём PLS на печатной плате, позволяющий при замыкании и размыкании менять визуальное представление работы светодиодов – «точка» или «линия».

Печатная плата для схемы LED-индикатора уровня звукового сигнала
Печатная плата для схемы LED-индикатора уровня звукового сигнала