Добавить в корзинуПозвонить
Найти в Дзене

Родословное древо князей и мурз Енгалычевых (2-ого рода) – потомков князя Амеся, а также их потомков (часть 1) - Предварительный вариант

Родословное древо Родословное древо – это собрание рода, это крылья мои и это моя свобода. Каждый из нас – это шаг в очень длинном пути. Здесь собрано многое; и можно дополнить, а можно тихонько пройти. О родословном древе князей и мурз Енгалычевых (2-ого рода) – потомков князя Амеся, а также их потомков (авторское слово) Статья (состоящая из многих частей): "Родословное древо князей и мурз Енгалычевых (2-ого рода) – потомков князя Амеся, а также их потомков" – это итог более, чем четырёх с половиной лет поисков и накопления объективной информации из различных источников. Данный путь был достаточно длинным, но он был пройден. Достойно и с достоинством. Автор (составитель) родословного древа князей и мурз Енгалычевых (2-ого рода) – потомков князя Амеся, а также их потомков, понимает, что даже при учёте располагаемых им и сведённых воедино данных, он не способен учесть всех князей и мурз Енгалычевых (2-ого рода) – потомков князя Амеся, а также их потомков. В силу различных объективных

Родословное древо

Родословное древо – это собрание рода,

это крылья мои и это моя свобода.

Каждый из нас – это шаг в очень длинном пути.

Здесь собрано многое;

и можно дополнить,

а можно тихонько пройти.

О родословном древе князей и мурз Енгалычевых (2-ого рода) – потомков князя Амеся, а также их потомков (авторское слово)

Статья (состоящая из многих частей): "Родословное древо князей и мурз Енгалычевых (2-ого рода) – потомков князя Амеся, а также их потомков" – это итог более, чем четырёх с половиной лет поисков и накопления объективной информации из различных источников.

Данный путь был достаточно длинным, но он был пройден. Достойно и с достоинством.

Автор (составитель) родословного древа князей и мурз Енгалычевых (2-ого рода) – потомков князя Амеся, а также их потомков, понимает, что даже при учёте располагаемых им и сведённых воедино данных, он не способен учесть всех князей и мурз Енгалычевых (2-ого рода) – потомков князя Амеся, а также их потомков. В силу различных объективных и субъективных причин.

Вместе с тем, автор (составитель) родословного древа князей и мурз Енгалычевых (2-ого рода) – потомков князя Амеся, а также их потомков, – Поздняков Андрей Игоревич, который и сам принадлежит к данному родословному древу и является его составной частью, надеется, что ему удалось сделать значительный шаг вперёд и что известное древо рода стало обширнее.

Я знаю и уверен в том, что многих представителей нашей родовой фамилии по итогам моих публикаций ожидают открытия, в том числе и существенные. Они позволят по-иному взглянуть на то, что, казалось бы, им было известно достаточно хорошо. Кому-то позволят вспомнить то, что было хорошо известно когда-то, но забыто по прошествии весьма длительного периода времени. Кому-то установить точные взаимосвязи и своё персональное место в родословном древе нашего рода. Кто-то ещё не получит ответы на все вопросы, но получит объективную и во многом точную основу.

Да, уточнения возможны, да, род способен дополниться, как предполагает автор составленного родословного древа, ещё не одной сотней представителей рода, да где-то могут быть и неточности, но уверен, что составлением данного родословного древа шаг вперёд был сделан и шаг существенный.

Представителей нашего рода знали под фамилиями князей Енгалычевых/Енголычевых/Янгалычевых/Янголычевых (цненских/шацких, давших в последующем начало двум ветвям: Саратовской и Санкт-Петербургско-Тамбовской), потомственных дворян Енгалычевых, мурз Енгалычевых/Енголычевых/Янгалычевых/Янголычевых (цненских/шацких, ставших в последующем и тамбовскими, уфимскими), живших в различных населённых пунктах, князей и мурз Тенишевых (цненских/шацких), князей Амесьевых. Да, всё это – мы! И мы – потомки, их продолжение!

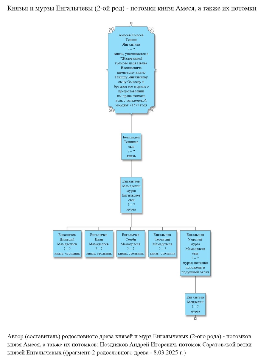
Следует отметить, что к настоящему моменту времени, в распоряжении автора находится и скан “Жалованной грамоты царя Ивана Васильевича цненскому князю Тенишу Янгалычеву сыну Омесеву и братьям его мурзам о предоставлении им права взимать ясак с тяледемской мордвы" (1575 года).

Также автор (составитель) родословного древа князей и мурз Енгалычевых (2-ого рода) – потомков князя Амеся, а также их потомков, выскажет гипотезу, что князья и мурзы Тенишевы, проживавшие в селе Ярново, в конечном итоге могут войти составной частью в расширенное древо князей и мурз Енгалычевых. Ведь возможно, что у князя Тениша Янгалычева сына Омесева (Амесьева) и его ближайших потомков могло быть больше сыновей, чем показано и в настоящий момент. Но, естественно, это требует проведения дополнительных исследований.

С уважением, Поздняков Андрей Игоревич, потомок Саратовской ветви князей Енгалычевых.

Уважаемые читатели! При использовании материалов любой из частей статьи: "Родословное древо князей и мурз Енгалычевых (2-ого рода) – потомков князя Амеся, а также их потомков" или же отдельных их элементов (в том числе, и в социальных сетях) убедительная просьба указывать автора и источник: Поздняков Андрей Игоревич, https://dzen.ru/princes_engalychevs

   Родословное древо князей и мурз Енгалычевых (2-ого рода) – князь Амесь, его сын и внуки
Родословное древо князей и мурз Енгалычевых (2-ого рода) – князь Амесь, его сын и внуки

Родословное древо князей и мурз Енгалычевых (2-ого рода) – князь Тениш Янгалычев сын Амесев (Омесев), его сын и потомки
Родословное древо князей и мурз Енгалычевых (2-ого рода) – князь Тениш Янгалычев сын Амесев (Омесев), его сын и потомки

Родословное древо князей и мурз Енгалычевых (2-ого рода) – потомки князя Тениша Янгалычева сына Амесева (Омесева)
Родословное древо князей и мурз Енгалычевых (2-ого рода) – потомки князя Тениша Янгалычева сына Амесева (Омесева)

UPD от 24.07.2025 г.:

Следует отметить, что в связи с изучением к настоящему моменту времени ещё одного (печатного) источника 21 века (2010 года), фрагмент-3 родословного древа князей и мурз Енгалычевых (2-ого рода) - потомков князя Амеся, а также их потомков, в будущем может быть исключён, а фрагмент-2 родословного древа может быть сокращён (в нём будут сохранены князь Тениш Янгалычев сын Амесев/Омесев и князь Бегильдей Тенишев).

Но, в том случае, если объективное и развёрнутое исследование в данной части (включая и тех представителей, что приняли христианство) будет полностью основано на первоисточниках, которые будут продемонстрированы в виде скан-копий страничек или листов из соответствующих архивных дел.

Источники, использованные при составлении общего родословного древа князей и мурз Енгалычевых (2-ого рода) – потомков князя Амеся, а также их потомков:

Гребельский П., Думин С., князь Апакидзе Г., Бичикашвили И., Катин-Ярцев М., Ковылов-Алексеевский С., княжна Кудашева Ф., Ленчевский Т., Михайлов Г., Первушкин В., Унковский Ю., князь Чиковани Ю., Шишлов С., Шумков А. Книга "Дворянские роды Российской империи. Том 3. Князья". Москва, Ликоминвест, 1996,

Ишеев М., Акчурин М. М., Абдиев А. Ш. Статья "Татарские княжеские роды на Цне", размещённая на сайте: https://pomnirod.ru/,

сайт "Российский родословный фонд" – https://rgfond.ru/ (Енгалычевы: древо рода – https://rgfond.ru/rod/241882),

статьи Пичугина С.А., размещённые на: https://proza.ru/avtor/sergeyan1,

сайт Центра генеалогических исследований (ЦГИ) – https://rosgenea.ru/familiya/engalychev;

общероссийский генеалогический онлайн-проект "Familio" – https://familio.org/;

сайт открытого образовательного и исследовательского многоязычного проекта "Родовод" – https://ru.rodovid.org/,

сайт "казанские-помещики.рф" – https://казанские-помещики.рф/shuran/dembrovskie/engalichov.aspx,

сайт Татарникова К. В. "Эспонтон" – https://esponton.ru/,

статья Александра К. "Князь Енгалычев и его семья", размещённая на: https://amchensk.livejournal.com/28505.html,

история (в том числе, документальная) родственников супругов княжон Енгалычевых,

документальная история семьи и личные знания;

информация из архивных дел, находящихся на хранении в (в том числе информация из данных дел, в том или ином виде, размещённая в открытом доступе телекоммуникационной сети Интернет):

Федеральное казённое учреждение "Российский государственный исторический архив",

Федеральное казённое учреждение "Российский государственный военно-исторический архив",

Федеральное казенное учреждение "Российский государственный архив древних актов",

Национальный архив Грузии,

Санкт-Петербургское государственное казенное учреждение "Центральный государственный исторический архив Санкт-Петербурга",

Государственное бюджетное учреждение "Центральный государственный архив города Москвы",

Областное государственное учреждение "Государственный архив Саратовской области",

Тамбовское областное государственное бюджетное учреждение "Государственный архив Тамбовской области",

Государственное бюджетное учреждение "Государственный архив Пензенской области",

Областное государственное казенное учреждение "Государственный архив Томской области".