Найти в Дзене
Будни (радио)инженера

Ремонт люстры с пультом.

Салют!

Вот такой кракен принесли)).

Люстра с пультом. Мне принесли, совсем не светила. Честно говоря, первый раз с таким столкнулся.

Тема оказалась, интересной. Всё, что далее будет описано, надеюсь, кому-то поможет. Вопрос "не проще было купить?" не обсуждается)).

Начнём с матчасти. Как говорил мой препод в универе, (давно-давно), начнём танцевать от печки.

Люстра состоит из трёх частей. Блок управления с пультом, галогенные лампы с тремя БП, светодиодная цепь с БП.

Первая часть. Модуль управления, с пультом.

Вторая. Основные лампы, галогенные. Люстра достаточно старая, значит. Лампы пометил красными кругами.

-3

Третья. Светодиодная. На фото пометил синими кругами.

-4

Разберём отдельно. Лампы галогенные питаются от трёх БП (электронный БП, балласт), кто как называет. Распределены по несколько штук ламп.

Светодиоды питаются от вот такого блока.

-6

Начинаю, по шагам. Проверяю блок управления.

Заменил электролиты, обугленный дроссель. Проверил, с пульта реле щёлкают, норм. Идём далее.

Проверил лампы, нашёл сгоревшие. Все!!! Вся цепь галогенок в обрыве...Нагрузки нет.

Начинаю проверку БП.

Перебрал, проверил все три. В одном заменил варистор.

-10

Остальные - норм. Проверяю. Подаю 220В, при подключении лампы на 12В .

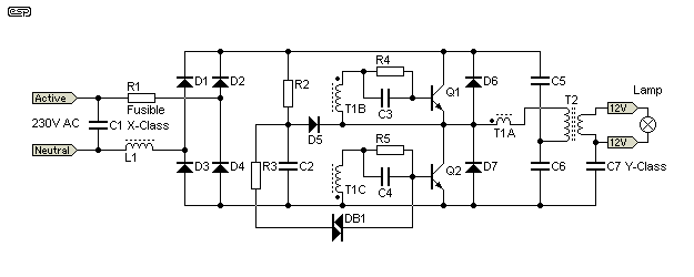
Не работает! Проверяю ещё раз, всё норм, лампа не горит, напряжения на выходе нет. Значит, надо учить матчасть! А там написано, что такие модули не работают без нагрузки... Вот примерные схемы. Лампа, что я подключал, малой мощности, недостаточной была.

Потому, подключил галогенку от авто. И... вот.

-12

Работает!

Проверил этой лампой все три БП. Один на столе (про который выше), остальные по месту, подключив галогенку как нагрузку.

Норм! В итоге блок управления и три БП для галогенных ламп работают. Светодиоды не горят.

-14

Работаем дальше!

Всем добра!