Добавить в корзинуПозвонить
Найти в Дзене
Записки Патриота

Рациональное мышление: Диагностика

Построение цепочек вывода может быть освоено через «быстрый ум». Да, освоение движется в этом случае крайне медленно и ограничивается только небольшим набором цепочек вывода. К тому же снижена вариативность полученных цепочек вывода (вариативность – возможность слегка видоизменять подгоняя под конкретные нужды). Тем не менее получить зачаточный навык построения цепочек вывода используя только быстрый ум – можно. Освоить диагностику, не используя рациональное мышление – нет. Причина этого крайне проста. Если вы читали предыдущие статью о построении цепочек вывода (ссылка выше) – то знаете, что одним из способов построения вывода является комбинация стратегий «прямого распространения» и «поиска в глубину». Это – просто многократное повторение того, что делает «быстрый ум». Почему же обучение диагностике тоже не может быть построено на «быстром уме»? Дело в том, что «быстрый ум» использует только шаг «прямого распространения» - от причины к возможным действиям. Это логично - «быстрый ум»

Построение цепочек вывода может быть освоено через «быстрый ум». Да, освоение движется в этом случае крайне медленно и ограничивается только небольшим набором цепочек вывода. К тому же снижена вариативность полученных цепочек вывода (вариативность – возможность слегка видоизменять подгоняя под конкретные нужды).

Тем не менее получить зачаточный навык построения цепочек вывода используя только быстрый ум – можно. Освоить диагностику, не используя рациональное мышление – нет. Причина этого крайне проста.

Если вы читали предыдущие статью о построении цепочек вывода (ссылка выше) – то знаете, что одним из способов построения вывода является комбинация стратегий «прямого распространения» и «поиска в глубину». Это – просто многократное повторение того, что делает «быстрый ум».

Почему же обучение диагностике тоже не может быть построено на «быстром уме»? Дело в том, что «быстрый ум» использует только шаг «прямого распространения» - от причины к возможным действиям. Это логично - «быстрый ум» формировался эволюцией в том числе как механизм моментального решения.

Когда наш древний предок, заглядывая за угол пещеры, сталкивался нос к носу с медведем – у него (предка, а не медведя) было не так уж много времени на реакцию. Древний человек не мог сказать хищнику – «подожди полчаса, я все досконально обдумаю».

Диагностика же большей частью опирается на стратегию «обратного распространения» - что совершенно не подходит для «быстрого ума». Вернемся к диагностике - допустим у нас есть какие-то ситуации:

  • Трактор, при работе выдает густой, черный дым
  • На складе участились случаи путаницы при выдаче товара
  • У пациента кровь янтарного цвета

Все эти варианты являются заключением (если говорить в терминах построения цепочек вывода). Также как и в цепочке вывода у нас нет промежуточных звеньев. Но у цепочек вывода – были исходные посылки.

В диагностике исходных посылок нет. Зато есть возможность задавать уточняющие вопросы – фактически проводить эксперименты и наблюдения. Используя результаты наблюдения, человек движется от заключения к исходным причинам. Напоминает стратегию «обратного распространения», не так ли? На самом деле это она и есть – один из ее вариантов.

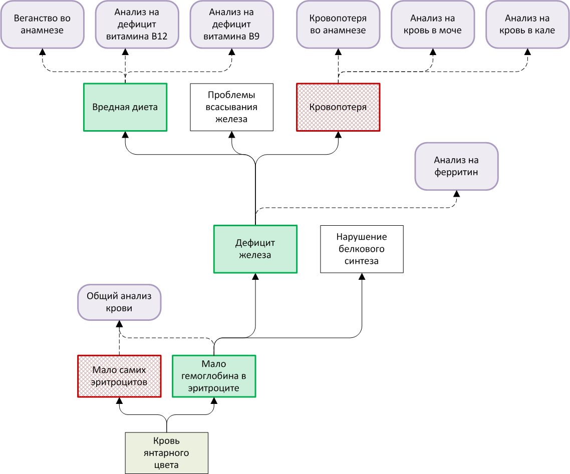
На приведенном ниже рисунке показаны шаги диагностики для варианта «У пациента кровь янтарного цвета». На всякий случай напомню: эритроциты – это красные кровяные клетки, гемоглобин – вещество, придающее крови красный цвет.

Один шаг диагности: сформировать предположения, провести наблюдения.
Один шаг диагности: сформировать предположения, провести наблюдения.

Как видим, после выполнения одного шага доктор понял, что проблема связана с синтезом гемоглобина - вещества, переносящего кислород в нашей крови. Так как рисовать пошаговое построение диагноза слишком трудозатратно - я привожу рисунок со всеми шагами:

Диагностика - это построение графа предположений и вопросов
Диагностика - это построение графа предположений и вопросов

В данном случае причиной странного цвета крови оказалась неправильная диета и авитаминоз. К счастью - так как в число альтернатив входит, например, рак костного мозга.

Но что важнее именно для педагогики – так это то, что диагностика для проблемы со складом и для проблемы с трактором будут строится абсолютно точно также. Будут меняться предположения и вопросы, которые их подтвердят или опровергнут. Но сам механизм диагностики останется тем же.

Какие трудности в педагогике

А их нет! Так как диагностика не преподается. Вообще. А стоило бы начинать преподавать класса с 7-ого. С одной стороны, это позволило бы ученикам решать свои собственные проблемы: «почему у меня прыщи», «почему я толстая» или «почему мне стыдно заговорить с незнакомцем».

Рациональное мышление - блаж или суперсила?
Рациональное мышление - блаж или суперсила?

С другой стороны – это позволило бы ученику понять причины своего отставания. Хотя проблема видимо шире – так как у педагогов часто проскакивает «у Васи нет таланта к физике». Такие фразы означают, что – диагностикой не владеют не только ученики, но и учителя.

Ведь родители Васи должны были услышать не об отсутствии таланта, а о том, что Вася не понял закон Бойля — Мариотта. А занятия по физике в следующие 3 недели бесполезны без понимания этого закона. Но… для этого нужно что бы учитель мог провести диагностику проблем Васи. Мечты, мечты…