Найти в Дзене

Укажите показатели вариации

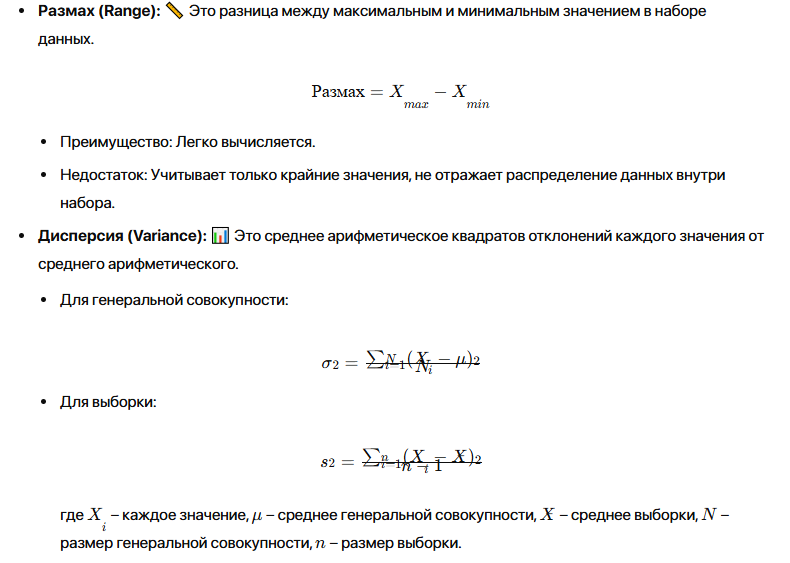
Показатели вариации характеризуют степень изменчивости или разброса значений в наборе данных. Вот основные показатели вариации:

-2
-3
  • Преимущество: Позволяет сравнивать вариацию разных наборов данных, даже если они имеют разные единицы измерения или разные средние значения.
    Недостаток: Неприменим, если среднее значение близко к нулю.

Выбор показателя вариации зависит от целей анализа и характеристик данных. Стандартное отклонение и коэффициент вариации являются наиболее распространенными и полезными показателями для большинства задач.