Добавить в корзинуПозвонить
Найти в Дзене

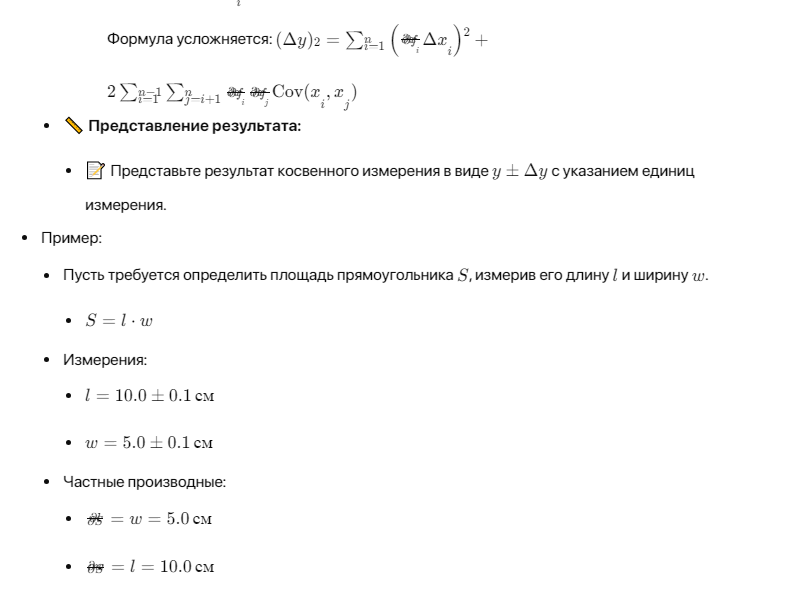
Обработка данных косвенных измерений методом переноса погрешностей

Метод переноса погрешностей (также известный как метод косвенной оценки погрешностей) используется для определения погрешности косвенно измеренной величины, которая вычисляется на основе нескольких прямых измерений.

Метод переноса погрешностей (также известный как метод косвенной оценки погрешностей) используется для определения погрешности косвенно измеренной величины, которая вычисляется на основе нескольких прямых измерений.

-2
-3
-4