Добавить в корзинуПозвонить
Найти в Дзене

Открытие: как вирусы в кишечнике управляют нашим здоровьем

Недавнее исследование, опубликованное в журнале Nature Microbiology, проливает свет на сложные взаимодействия между бактериофагами (фагами) и бактериями в микробиоме кишечника человека. Эти находки открывают новые горизонты в понимании того, как вирусы, инфицирующие бактерии, могут влиять на наше здоровье. Основные аспекты исследования: • Фаги в микробиоме: Фаги — это вирусы, которые специфически инфицируют бактерии, не затрагивая человеческие клетки. Они играют ключевую роль в регулировании бактериальных сообществ в кишечнике. • Влияние на здоровье: Поскольку фаги могут изменять выживаемость и поведение бактерий, они потенциально влияют на здоровье человека, включая развитие заболеваний, таких как сахарный диабет 1 типа. • Методология: Исследователи проанализировали образцы из исследования TEDDY (The Environmental Determinants of Diabetes in the Young), чтобы изучить фагово-бактериальные сообщества у детей с риском развития аутоиммунных заболеваний. Ключевые результаты: • Высокий

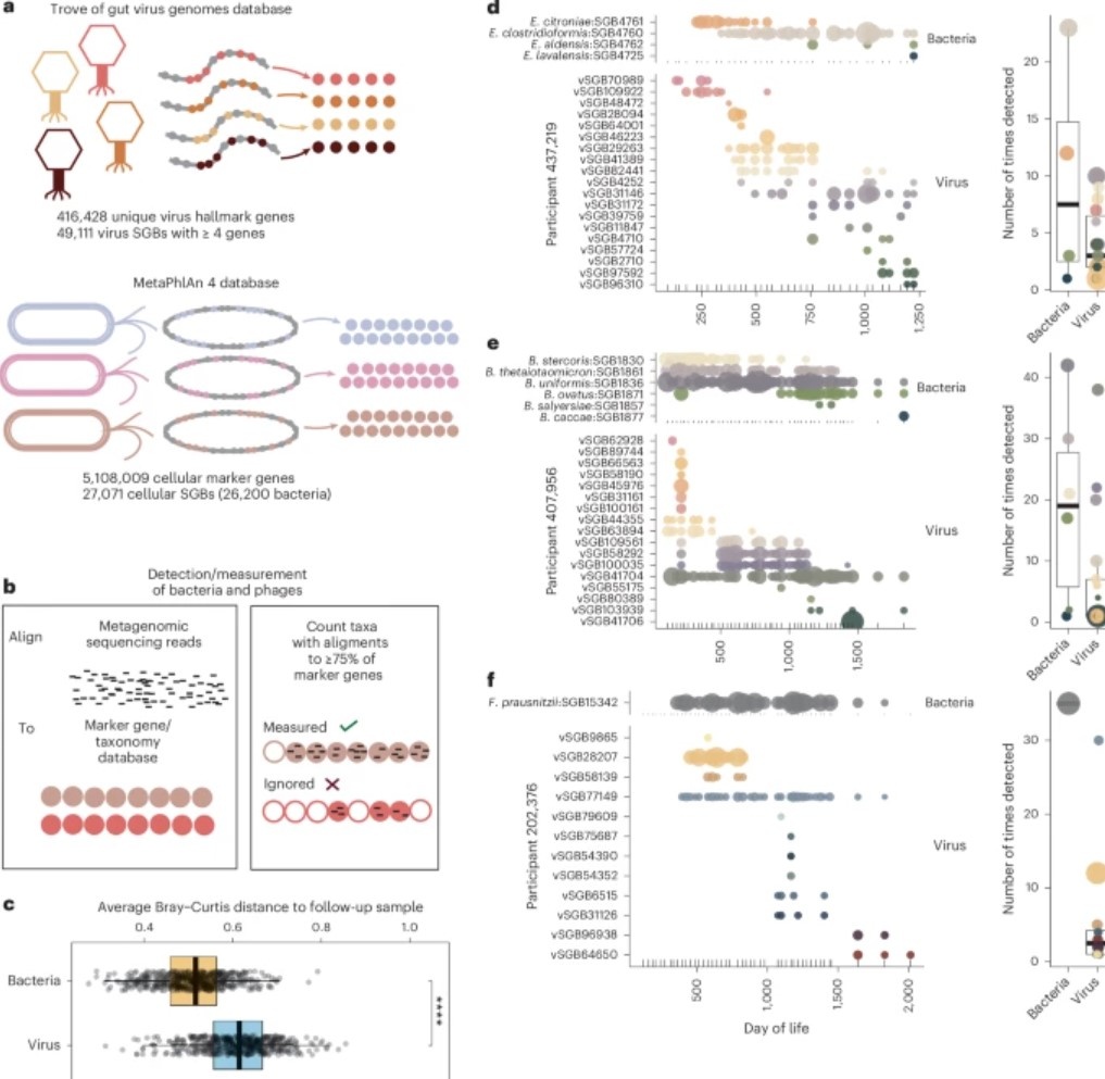
Недавнее исследование, опубликованное в журнале Nature Microbiology, проливает свет на сложные взаимодействия между бактериофагами (фагами) и бактериями в микробиоме кишечника человека. Эти находки открывают новые горизонты в понимании того, как вирусы, инфицирующие бактерии, могут влиять на наше здоровье.

Основные аспекты исследования:

• Фаги в микробиоме: Фаги — это вирусы, которые специфически инфицируют бактерии, не затрагивая человеческие клетки. Они играют ключевую роль в регулировании бактериальных сообществ в кишечнике.

• Влияние на здоровье: Поскольку фаги могут изменять выживаемость и поведение бактерий, они потенциально влияют на здоровье человека, включая развитие заболеваний, таких как сахарный диабет 1 типа.

• Методология: Исследователи проанализировали образцы из исследования TEDDY (The Environmental Determinants of Diabetes in the Young), чтобы изучить фагово-бактериальные сообщества у детей с риском развития аутоиммунных заболеваний.

Ключевые результаты:

• Высокий оборот фагов: В кишечнике человека наблюдается высокая скорость изменения фаговых популяций, что может влиять на стабильность и состав бактериальных сообществ.

• Специфичность взаимодействий: Многие фаги обладают узкой специфичностью к определённым штаммам бактерий, что подчеркивает сложность их взаимодействий в микробиоме.

• Генетическая рекомбинация: Обнаружено, что некоторые фаги активно обмениваются генетическим материалом, что способствует их адаптации и разнообразию.

Практическое значение:

• Терапевтический потенциал: Понимание фагово-бактериальных взаимодействий открывает возможности для разработки фаготерапии — использования фагов для борьбы с бактериальными инфекциями, особенно в условиях растущей антибиотикорезистентности.

• Диагностика и профилактика: Изучение фаговых популяций может помочь в ранней диагностике дисбалансов в микробиоме, связанных с различными заболеваниями, и в разработке профилактических стратегий.

Таким образом, это исследование подчеркивает важность фагов в экологии кишечника и их потенциальное влияние на здоровье человека, предлагая новые направления для медицинских исследований и применения.

Источник:
https://www.nature.com/articles/s41564-024-01906-4

Подписывайтесь на нас в Телеграме: https://t.me/diaglobe