Добавить в корзинуПозвонить
Найти в Дзене
Записки Патриота

Цепочка вывода: поиск с возвратом

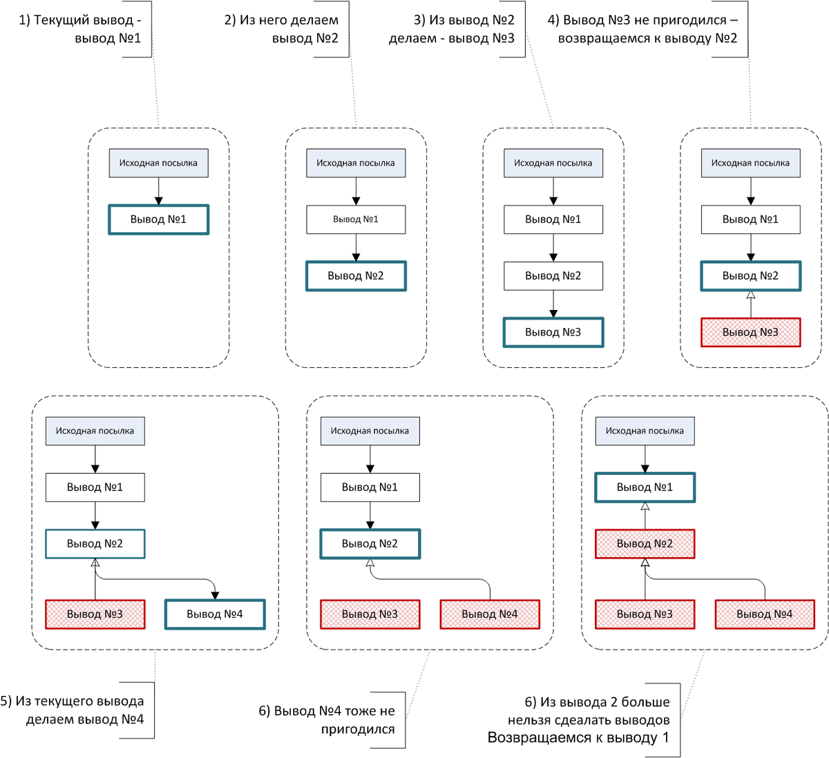
В предыдущей статье мы я рассмотрел большинство механизмов, используемых нашим рациональным мышлением при построении цепочки вывода. Среди них были и стратегии поиска: «в ширину» и «в глубину». Отдельно я подчеркнул тот факт, что, делая очередной шаг – мы не можем быть уверены в то, что этот шаг полезен. На всякий случай напомню: при стратегии «прямого распространения» результат очередного шага может оказаться не востребован, а при стратегии «обратного распространения» - мы можем не найти оснований для применения выбранного умозаключения. Что мы делаем в этом случае? В этом случае, мы возвращаемся на один шаг назад. Если из вывода можно сделать другой вывод – мы делаем его. Если же нет – возвращаемся еще на один шаг. Поэтому такая стратегия и носит названия «поиск с возвратом». Основных проблем, связанных с возвратом – две. Первая, чисто методологическая проблема. В школе не объясняют тот факт, что возврат – это вполне закономерная, допустимая и правильная операция. Так же свою лепту в
Оглавление

В предыдущей статье мы я рассмотрел большинство механизмов, используемых нашим рациональным мышлением при построении цепочки вывода. Среди них были и стратегии поиска: «в ширину» и «в глубину».

Отдельно я подчеркнул тот факт, что, делая очередной шаг – мы не можем быть уверены в то, что этот шаг полезен. На всякий случай напомню: при стратегии «прямого распространения» результат очередного шага может оказаться не востребован, а при стратегии «обратного распространения» - мы можем не найти оснований для применения выбранного умозаключения.

Что мы делаем в этом случае? В этом случае, мы возвращаемся на один шаг назад. Если из вывода можно сделать другой вывод – мы делаем его. Если же нет – возвращаемся еще на один шаг. Поэтому такая стратегия и носит названия «поиск с возвратом».

В чем проблемы преподавания?

Основных проблем, связанных с возвратом – две. Первая, чисто методологическая проблема. В школе не объясняют тот факт, что возврат – это вполне закономерная, допустимая и правильная операция.

Так же свою лепту вносит демонстрация только готовых цепочек вывода, а не процесса их построения. Очевидно, что в готовой цепочке вывода отсутствуют намеки на то, что автор делал возвраты. Так как подавляющее количество цепочек вывода, в процессе своего построения, заставляют использовать возврат – это ведет к психологической проблемам. Какой?

Обучающийся оказывается демотивирован – так как рассматривает сделанные возвратные шаги как помарки, как несовершенство своего ума. Этого можно было бы легко избежать - просто проинформировав учеников о нормальности возвратных шагов. Но этого почему-то не делается. Почему не делается? Я не знаю – для меня это загадка.

Вторая проблема заключается в том, что возвращаясь на шаг назад, ученик должен определить – есть ли еще неиспользованные варианты для построения? И если есть – то какие?

-2

Посмотрите на схему выше. Ученик интенсивно использовал свою кратковременную память. К тому моменту, когда ученик отказывается от вывода №3 и возвращается к выводу №2 у него возникает проблема: он зачастую не помнит – какие возможные варианты он уже рассмотрел и отбросил.

Это приводит к распространенной проблеме «хождения кругами». Забыв, что какой-то вариант уже был рассмотрен и отброшен – ученик начинает его рассматривать заново. Очевидно, что он будет отброшен – так же как был отброшен в предыдущий раз.

Вернувшись к исходному выводу – и опять выбрав случайный вариант, ученик имеет высокие шансы выбрать хоть и другой, он опять же уже отброшенный вариант. Если ученик выбирает не совсем случайно – а например из тройки наиболее легких (по его мнению) вариантов – это процесс может стать бесконечным.

Как преодолеть «хождение кругами»

Существуют несколько подходов, позволяющие избежать «хождения кругами». Что не менее важно – эти подходы можно комбинировать. Один из подходов - «упорядочивание вариантов» связан непосредственно с упрощением «шага назад», а остальные развивают навыки общего характера.

Упорядочивание вариантов

Ученик, во время предварительного обучения, может упорядочить варианты любым (но фиксированным) образом.

Например, я, при рассмотрении признаков подобия треугольников сначала смотрю признак по 2 парам углов, потом по паре углов и двум парам сторон, потом по трем парам сторон

Так как, отказываясь от какого-то варианта, вы его естественно помните – то вам остается выбрать следующий вариант в вашем списке. Если вы пользуетесь моим порядком для признаков подобия треугольников – и отказались от признака подобия «по паре углов и двум парам сторон» - у вас остался только вариант «по трем парам сторон».

Другие подходы развивают переключение сознания с одной области на другую и динамическое рекомбинирование. Эти группы тренировок развивают способности на границе памяти, ассоциативного мышления и воображения.

Но так как рациональное мышление активно использует эти навыки – то развитие этих навыков усиливает и рациональное мышление. Так как к цепочкам вывода напрямую они не относятся - я не буду раздувать статью. Будут интересны подробности – пишите в комментариях.

В качестве заключения

Механизмами поиска с возвратом были и путеводная нить Ариадны, выданная Тесею при отправке к Минотавру.

Лабиринт - частая иллюстрация у исследователей интеллекта.
Лабиринт - частая иллюстрация у исследователей интеллекта.

И хлебные крошки в сказке «Гензель и Гретель». Но во втором случае при проектировании механизма возврата была допущена фатальная ошибка.