Добавить в корзинуПозвонить
Найти в Дзене
АЛАЕВ

Релейный аттенюатор (регулятор громкости) для аудиоустройства

Публикация является продолжением статьи: Некоторые конструктивные исполнения с которыми приходится работать не позволяют установить модуль унифицированного размера 100 х 100 мм, поэтому для решения поставленной задачи приходится изготавливать более малогабаритные или адаптированные под конкретное применение модули. Именно так родилась вторая версия сборки релейного аттенюатора - регулятора громкости (Рев. В). Для уменьшения габаритных размеров пришлось отказаться от применения выводных резисторов. К сожалению. В остальном, концепция релейного регулятора громкости не изменилась. Коммутация сигнала по-прежнему осуществляется высококачественными поляризованными сигнальными реле FTR-B4CB4.5Z (2 form C, slim THT, 1A, 4.5 В, 203 Ом) от Fujitsu Components (серебряно-никелевые позолоченные контакты, Япония, оригинал). Резисторы для аттенюатора применяются пленочные smd фирмы Yageo классом точности не хуже 1%, которые потом вручную отбираются в пары. Посадочное место под сигнальные реле униве

Публикация является продолжением статьи:

Некоторые конструктивные исполнения с которыми приходится работать не позволяют установить модуль унифицированного размера 100 х 100 мм, поэтому для решения поставленной задачи приходится изготавливать более малогабаритные или адаптированные под конкретное применение модули.

Именно так родилась вторая версия сборки релейного аттенюатора - регулятора громкости (Рев. В).

Релейный аттенюатор (регулятор громкости) для аудиоустройства, новая версия сборки
Релейный аттенюатор (регулятор громкости) для аудиоустройства, новая версия сборки

Для уменьшения габаритных размеров пришлось отказаться от применения выводных резисторов. К сожалению. В остальном, концепция релейного регулятора громкости не изменилась. Коммутация сигнала по-прежнему осуществляется высококачественными поляризованными сигнальными реле FTR-B4CB4.5Z (2 form C, slim THT, 1A, 4.5 В, 203 Ом) от Fujitsu Components (серебряно-никелевые позолоченные контакты, Япония, оригинал). Резисторы для аттенюатора применяются пленочные smd фирмы Yageo классом точности не хуже 1%, которые потом вручную отбираются в пары.

Посадочное место под сигнальные реле универсальное и допускает применение реле других типов и конструкций, что очень актуально в условиях ограниченных поставок качественных комплектующих.

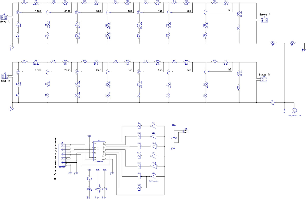
Ниже представлена полная схема связей разработанного модуля.

Полная схема связей релейного аттенюатора - регулятора громкости
Полная схема связей релейного аттенюатора - регулятора громкости

Я по-прежнему оставил по два последовательно соединенных резистора в каждом сегменте лестничного аттенюатора. Это позволяет добиться максимальной точности при формировании резистивной матрицы, которая нам нужна для обеспечения симметричности и идентичности каналов.

Особенно это важно для работы с балансным сигналом!

Обычно я изготавливаю аттенюаторы с входным сопротивлением 50 кОм - считаю, что это значение является оптимальным с точки зрения согласования каскадов. Не создает особой нагрузки на предыдущий каскад как, например, аттенюаторы на 10 кОм и не так подвержены шумам и наводкам, как в случае применения аттенюаторов на 100 и 250 кОм.

Вы можете воспользоваться моим файлом для расчета резисторов лестничного аттенюатора на произвольные входные сопротивления и ступени аттенюации.

Лестничный аттенюатор (расчет резисторов) - корректировка.xlsx

Расчет резисторов лестничного аттенюатора
Расчет резисторов лестничного аттенюатора
Внутри Excel-таблицы есть небольшое пояснение, как пользоваться расчетными данными. Думаю, что без труда разберетесь. В желтые ячейки данные вносятся, в зеленых ячейках данные вычисляются. Ничего сложного!

Для лучшей визуализации я разделил полную схему связей на два фрагмента.

1. Принципиальная схема лестничного аттенюатора.

Принципиальная схема лестничного аттенюатора на входное сопротивление 50 кОм
Принципиальная схема лестничного аттенюатора на входное сопротивление 50 кОм

2. Принципиальная схема сервисных цепей лестничного аттенюатора.

Принципиальная схема сервисных цепей лестничного аттенюатора
Принципиальная схема сервисных цепей лестничного аттенюатора

На основе принципиальной схемы была спроектирована печатная плата.

Я пользуюсь ПО DipTrace и по-возможности полностью русифицирую все маркировки и обозначения.

После завершения проектирования я делаю предзаказную проверку Gerber-файла, чтобы убедиться, что скомпилированный файл будет правильно прочитан на производстве. Для этого достаточно набрать в поиске "gerber viewer online" и убедиться, что загружаемый файл читается корректно.

3D-визуализация и предварительный просмотр спроектированного файла помогают убедиться, что вы получите именно то, что нужно! Подобный сервис минимизирует количество ошибок производства.

Ниже представлены фотографии изготовленной печатной платы.

Вы можете оценить степень сходства модели, представленной для визуализации, и конечного продукта.

Сборка релейного аттенюатора начинается с подбора smd-резисторов в пары, после чего они запаиваются на печатную плату для создания резистивной матрицы, которая потом будет коммутироваться с помощью сигнальных реле. Также устанавливаются остальные smd-элементы согласно принципиальной схемы аттенюатора.

После установки smd-элементов монтируются все оставшиеся выводные элементы схемы (микросхемы, электролитический конденсатор, сигнальные реле и др.).

Внешний вид собранного модуля представлен на фотографиях ниже.

  • Регулятор стереофонический (можно использовать в монофоническом режиме для балансного сигнала).
  • Степень ослабления аттенюатора зависит от принципиальной схемы и может быть установлена (0…63, 0…99 и 0…127 дБ).
В представленной в публикации схемотехнике степень ослабления аттенюатора регулируется в диапазоне от 0 до 99 дБ.

  • Шаг регулирования 1 дБ.
  • Входное сопротивление аттенюатора определяется его схемотехникой (обычно 10 кОм, 50 кОм или 100 кОм).
В представленной в публикации схемотехнике входное сопротивление аттенюатора 50 кОм.

  • Регулировка громкости осуществляется по логарифмическому закону.
  • Габаритные размеры модуля: 85 х 70 х 16* мм.
    * - допустимы незначительные отклонения указанного размера из-за производственного запаса, учитывающего пайку выводов с обратной стороны модуля.
  • Управление модулем осуществляется с помощью внешнего микроконтроллера.
Микроконтроллер может быть любым на усмотрение разработчика.

Модуль предназначен для интеграции в различные аудио-проекты в качестве управляемого микроконтроллером регулятора громкости.

В разрабатываемой сейчас модели предусилителя релейный аттенюатор будет располагаться вертикально. Приблизительно вот так.

Для вертикальной установки релейного аттенюатора были спроектированы крепежные уголки под винт и гайку М3 и напечатаны на 3D-принтере.

Модель крепежного уголка для вертикальной установки релейного регулятора
Модель крепежного уголка для вертикальной установки релейного регулятора

Фото напечатанных крепежных уголков представлено ниже.

STL-модель крепежных уголков доступна по ссылке.

Как вы уже, наверное, догадались, управление модулем аттенюатора будет осуществляться от:

о котором я уже рассказывал ранее.

Универсальный блок питания для малогабаритного лампового предусилителя/фонокорректора
Универсальный блок питания для малогабаритного лампового предусилителя/фонокорректора

На основе представленных модулей я изготовлю несколько вариантов ламповых предусилителей и обо всем этом подробно расскажу!

Полезная дополнительная информация по теме.

Продолжение следует...