Найти в Дзене
Serg SV

📙 Повышающий высоковольтный DC-DC преобразователь (150-250V) на MAX1771 и IRF740

При создании гибридных устройств, в которых одновременно работают полупроводниковые компоненты и вакуумные лампы, нередко возникает проблема получения высокого анодного напряжения (150-250 В) из низковольтного источника (5-12 В). В таких случаях бестрансформаторные повышающие преобразователи на индуктивных накопителях энергии являются отличным решением. Среди множества специализированных микросхем для подобных преобразователей разработчики чаще всего отдают предпочтение MAX1771. Эта ИМС отличается высокой эффективностью, широким диапазоном питающих напряжений (2-16,5 В) и высокой тактовой частотой (до 300 кГц). Она также обладает встроенным ограничителем тока нагрузки и способностью управлять внешним MOSFET-транзистором, что делает её универсальной для различных конфигураций схем. Загляните на мой Телеграмм КАНАЛ Азбука РадиоСхем На рисунке ниже представлена схема высоковольтного DC-DC преобразователя на базе MAX1771. Основные компоненты схемы:  Стабилизатор Напряжения на мощном ПОЛЕВ
Оглавление

Повышающий высоковольтный (150-250V) DC-DC преобразователь

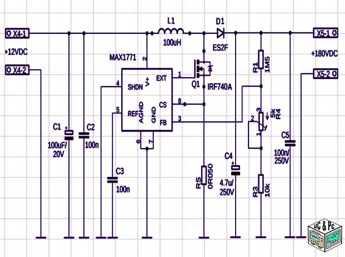
При создании гибридных устройств, в которых одновременно работают полупроводниковые компоненты и вакуумные лампы, нередко возникает проблема получения высокого анодного напряжения (150-250 В) из низковольтного источника (5-12 В). В таких случаях бестрансформаторные повышающие преобразователи на индуктивных накопителях энергии являются отличным решением.

Среди множества специализированных микросхем для подобных преобразователей разработчики чаще всего отдают предпочтение MAX1771. Эта ИМС отличается высокой эффективностью, широким диапазоном питающих напряжений (2-16,5 В) и высокой тактовой частотой (до 300 кГц). Она также обладает встроенным ограничителем тока нагрузки и способностью управлять внешним MOSFET-транзистором, что делает её универсальной для различных конфигураций схем.

Загляните на мой Телеграмм КАНАЛ Азбука РадиоСхем

Описание схемы

На рисунке ниже представлена схема высоковольтного DC-DC преобразователя на базе MAX1771.

-2

Основные компоненты схемы:

  • MAX1771 – контроллер DC-DC преобразователя, обеспечивающий управление MOSFET-транзистором.
  • IRF740A – мощный MOSFET-транзистор, работающий в качестве ключа.
  • L1 (100 мкГн) – индуктивность, необходимая для накопления энергии в процессе преобразования.
  • D1 (ES2F) – быстрый диод Шоттки, необходимый для выпрямления выходного напряжения.
  • C1 (100 мкФ, 20В) – входной электролитический конденсатор, обеспечивающий стабильность питания.
  • R1 (1,5 МОм) и R4 (5 кОм потенциометр) – делитель напряжения, задающий выходное напряжение.
  • C4 (4,7 мкФ, 250В) и C5 (100 нФ, 250В) – выходные конденсаторы, сглаживающие пульсации.
  • RS (0,05 Ом) – резистор для контроля тока.

 Стабилизатор Напряжения на мощном ПОЛЕВОМ транзисторе IRLR2905 и стабилитроне TL431

Принцип работы

Принцип действия схемы основан на накоплении и перераспределении энергии в индуктивности. Контроллер MAX1771 управляет транзистором Q1 (IRF740A), периодически открывая и закрывая его. Когда транзистор открыт, ток через катушку L1 возрастает, накапливая энергию. При закрытии транзистора эта энергия передаётся через диод D1 на выход.

Частота работы схемы может достигать 300 кГц, что позволяет использовать компактные компоненты и уменьшить потери. Выходное напряжение регулируется потенциометром R4 в диапазоне 150-250 В.

Практические рекомендации по сборке

-3
  1. Выбор компонентов:MOSFET-транзистор должен иметь низкое сопротивление R_DS(on) и быть рассчитан на высокое напряжение (не менее 400 В).
    Диод D1 должен быть ультрабыстрым с временем восстановления менее 50 нс.
    Катушка L1 должна выдерживать постоянный ток не менее 2 А.
  2. Монтаж и разводка платы:Следует использовать минимальные длины проводников, особенно в цепях с высокой частотой переключения.
    Рекомендуется применять печатную плату с хорошей заземляющей плоскостью.
  3. Оптимизация схемы:Если при работе схемы наблюдается нестабильность или шум (например, свист от катушки), можно установить ферритовую бусину на вывод затвора транзистора.
    Для увеличения выходного тока можно заменить IRF740A на IRF644PBF.

Можно сразу купить готовые преобразователь на этой микросхеме

Эффективность преобразователя

КПД схемы во многом зависит от качества используемых компонентов. При выходном напряжении 180 В и токе нагрузки 50 мА (9 Вт) КПД составляет около 74%. Если заменить IRF740A на более дорогой транзистор 2SK3772, эффективность повышается до 87%, а максимальный выходной ток достигает 130 мА (23,4 Вт).

-4

🔘 📙 Эффективный способ сглаживания Пульсаций по Питанию: схема Электронного ДРОССЕЛЯ

Заключение

Данный DC-DC преобразователь на основе MAX1771 является отличным решением для питания вакуумных ламп и газоразрядных индикаторов от низковольтных источников. Он обеспечивает высокую эффективность, простоту реализации и гибкость в настройке выходного напряжения. Соблюдая рекомендации по подбору компонентов и разводке платы, можно получить стабильный и надёжный источник высокого напряжения.

-5